| Myeong Heon Shin | 24 Articles |
Trichomonas vaginalis infection causes vaginitis and cervicitis in women, and asymptomatic urethritis and prostatitis in men. Mast cells play a key role in the inflammatory response against T. vaginalis infection. In this study, we examined the signaling pathways involved in mast cell activation induced by T. vaginalis-derived secretory products (TvSP), focusing on IKK2, calcium, MAP kinase (MAPK), and PI3 kinase (PI3K). TvSP stimulation induced phosphorylation and degradation of IκB, indicating NF-κB activation, and triggered phosphorylation of ERK1/2, p38 MAPK, and AKT. TvSP also increased the surface expression of CD63, a marker of exocytosis, which was reduced by IKK inhibition, calcium chelation, or blockade of PI3K and PKC. Furthermore, inhibition of PI3K or MAPKs decreased TvSP-induced interleukin-8 production. These results suggest that IKK2 and calcium are critical for TvSP-induced degranulation, while PI3K and MAPK pathways contribute to interleukin-8 production in mast cells.
Trichomoniasis is caused by a sexually transmitted flagellate protozoan parasite Trichomonas vaginalis. T. vaginalis-derived secretory products (TvSP) contain lipid mediators such as leukotriene B4 (LTB4) and various cysteinyl leukotrienes (CysLTs) which included LTC4, LTD4, and LTE4. However, the signaling mechanisms by which T. vaginalis-induced CysLTs stimulate interleukin (IL)-8 production in human mast cells remain unclear. In this study, we investigated these mechanisms in human mast cells (HMC-1). Stimulation with TvSP resulted in increased intracellular reactive oxygen species (ROS) generation and NADPH oxidase 2 (NOX2) activation compared to unstimulated cells. Pre-treatment with NOX2 inhibitors such as diphenyleneiodonium chloride (DPI) or apocynin significantly reduced ROS production in TvSP-stimulated HMC-1 cells. Additionally, TvSP stimulation increased NOX2 protein expression and the translocation of p47phox from the cytosol to the membrane. Pretreatment of HMC-1 cells with PI3K or PKC inhibitors reduced TvSP-induced p47phox translocation and ROS generation. Furthermore, NOX2 inhibitors or NOX2 siRNA prevented CREB phosphorylation and IL-8 gene expression or protein secretion induced by TvSP. Pretreatment with a CysLTR antagonist significantly inhibited TvSP-induced ROS production, CREB phosphorylation, and IL-8 production. These results indicate that CysLT-mediated activation of NOX2 plays a crucial role in ROS-dependent IL-8 production in human mast cells stimulated by T. vaginalis-secreted CysLTs. These findings enhance our understanding of the inflammatory response in trichomoniasis and may inform the development of targeted therapies to mitigate this response.
Citations Citations to this article as recorded by
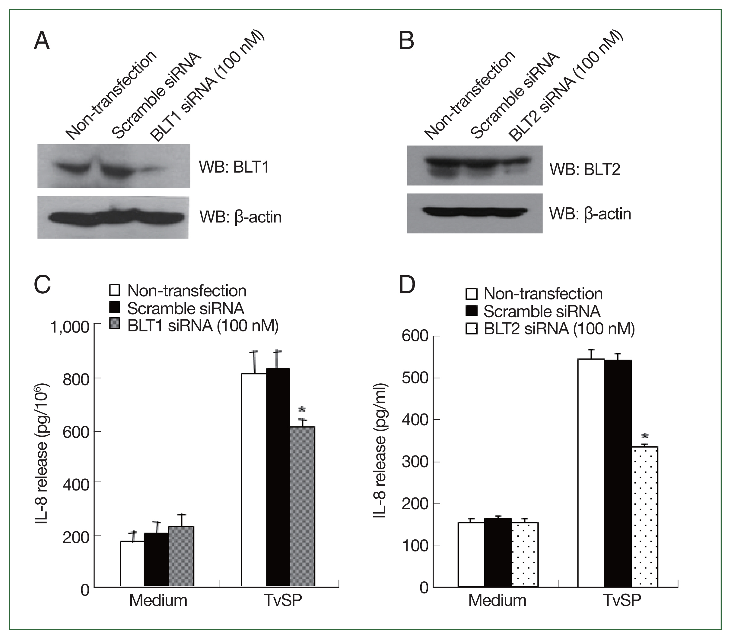
We previously reported that leukotriene B4 (LTB4) contained in Trichomonas vaginalis-derived secretory products (TvSP) play an essential role in interleukin-8 (IL-8) production in human mast cell line (HMC-1 cells) via LTB4 receptor (BLT)-mediated Nuclear Factor-kappa B (NF-кB) activation. Dynamin, a GTPase, has been known to be involved in endocytosis of receptors for signaling of production of cytokine or chemokines. In the present study, we investigated the role of dynamin-mediated BLT1 endocytosis in TvSP-induced IL-8 production. When HMC-1 cells were transfected with BLT1 or BLT2 siRNA, TvSP-induced IL-8 production was significantly inhibited compared with that in cells transfected with control siRNA. In addition, pretreatment of HMC-1 cells with a dynamin inhibitor (Dynasore) reduced IL-8 production induced by TvSP or LTB4. TvSP- or LTB4- induced phosphorylation of NF-кB was also attenuated by pretreatment with Dynasore. After exposing HMC-1 cells to TvSP or LTB4, BLT1 was translocated from the intracellular compartments to the plasma membrane within 30 min. At 60 min after stimulation with TvSP or LTB4, BLT1 remigrated from the cell surface to intracellular areas. Pretreatment of HMC-1 cells with dynamin-2 siRNA blocked internalization of BLT1 induced by TvSP or LTB4. Co-immunoprecipitation experiments revealed that dynamin-2 strongly interacted with BLT1 60 min after stimulation with TvSP or LTB4. These results suggest that T. vaginalis-secreted LTB4 induces IL-8 production in HMC-1 cells via dynamin 2-mediated endocytosis of BLT1 and phosphorylation of NF-кB.
Citations Citations to this article as recorded by
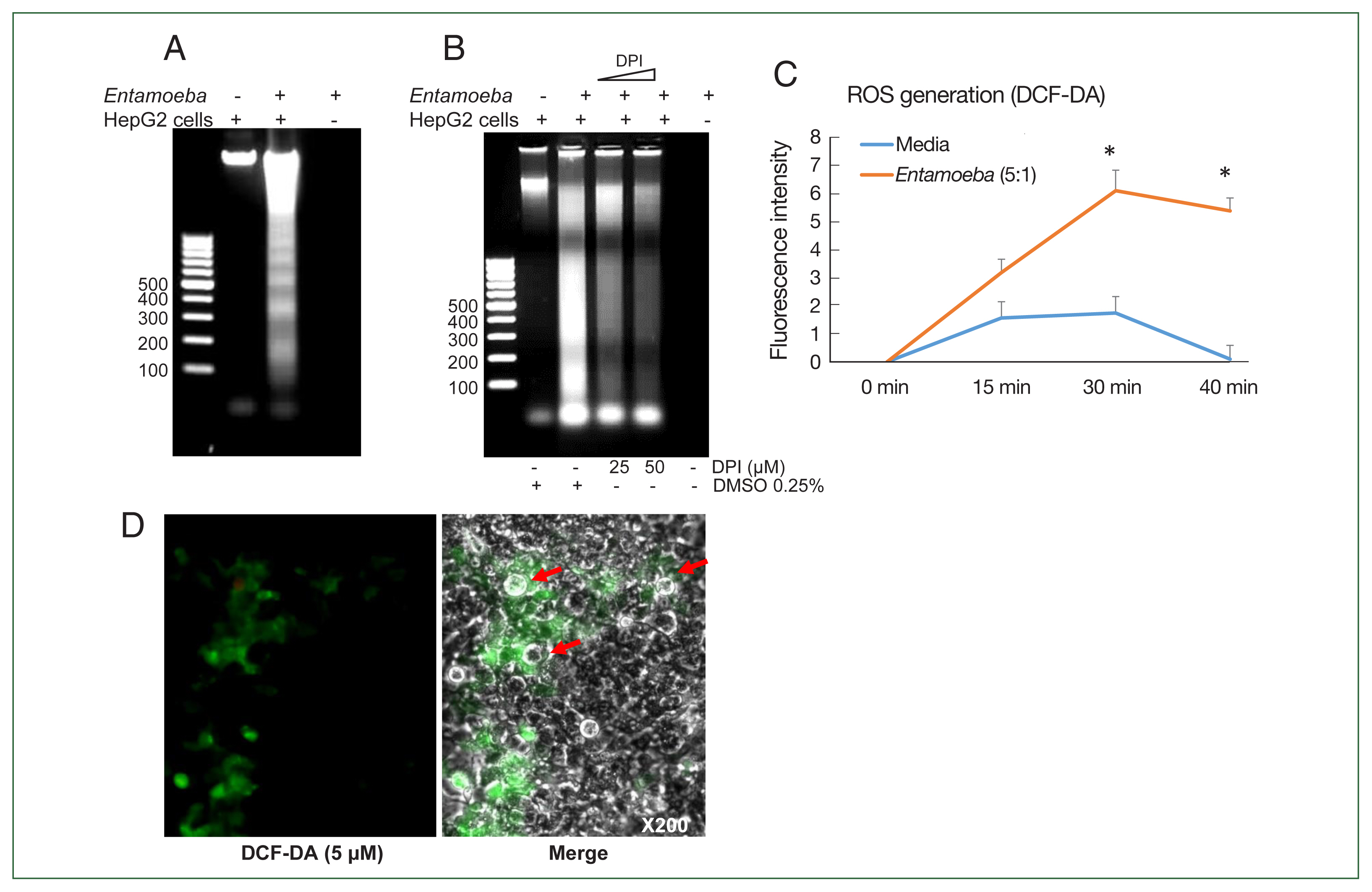
Entamoeba histolytica is an enteric tissue-invasive protozoan parasite causing amoebic colitis and liver abscesses in humans. Amoebic contact with host cells activates intracellular signaling pathways that lead to host cell death via generation of caspase-3, calpain, Ca2+ elevation, and reactive oxygen species (ROS). We previously reported that various NADPH oxidases (NOXs) are responsible for ROS-dependent death of various host cells induced by amoeba. In the present study, we investigated the specific NOX isoform involved in ROS-dependent death of hepatocytes induced by amoebas. Co-incubation of hepatoma HepG2 cells with live amoebic trophozoites resulted in remarkably increased DNA fragmentation compared to cells incubated with medium alone. HepG2 cells that adhered to amoebic trophozoites showed strong dichlorodihydrofluorescein diacetate (DCF-DA) fluorescence, suggesting intracellular ROS accumulation within host cells stimulated by amoebic trophozoites. Pretreatment of HepG2 cells with the general NOX inhibitor DPI or NOX2-specific inhibitor GSK 2795039 reduced Entamoeba-induced ROS generation. Similarly, Entamoeba-induced LDH release from HepG2 cells was effectively inhibited by pretreatment with DPI or GSK 2795039. In NOX2-silenced HepG2 cells, Entamoeba-induced LDH release was also significantly inhibited compared with controls. Taken together, the results support an important role of NOX2-derived ROS in hepatocyte death induced by E. histolytica.
Citations Citations to this article as recorded by
All living organisms are destined to die. Cells, the core of those living creatures, move toward the irresistible direction of death. The question of how to die is critical and is very interesting. There are various types of death in life, including natural death, accidental death, questionable death, suicide, and homicide. The mechanisms and molecules involved in cell death also differ depending on the type of death. The dysenteric amoeba, E. histolytica, designated by the German zoologist Fritz Schaudinn in 1903, has the meaning of tissue lysis; i.e., tissue destroying, in its name. It was initially thought that the amoebae lyse tissue very quickly leading to cell death called necrosis. However, advances in measuring cell death have allowed us to more clearly investigate the various forms of cell death induced by amoeba. Increasing evidence has shown that E. histolytica can cause host cell death through induction of various intracellular signaling pathways. Understanding of the mechanisms and signaling molecules involved in host cell death induced by amoeba can provide new insights on the tissue pathology and parasitism in human amoebiasis. In this review, we emphasized on the signaling role of NADPH oxidases in reactive oxygen species (ROS)-dependent cell death by pathogenic E. histolytica.
Citations Citations to this article as recorded by
The pathogenic free-living amoeba Naegleria fowleri causes primary amoebic meningoencephalitis, a fatal infection, by penetrating the nasal mucosa and migrating to the brain via the olfactory nerves. N. fowleri can induce host cell death via lytic necrosis. Similar to phosphorylation, O-linked β-N-acetylglucosamine (O-GlcNAc) glycosylation (O-GlcNAcylation) is involved in various cell-signaling processes, including apoptosis and proliferation, with O-GlcNAc addition and removal regulated by O-GlcNAc transferase and O-GlcNAcase (OGA), respectively. However, the detailed mechanism of host cell death induced by N. fowleri is unknown. In this study, we investigated whether N. fowleri can induce the modulation of O-GlcNAcylated proteins during cell death in Jurkat T cells. Co-incubation with live N. fowleri trophozoites increased DNA fragmentation. In addition, incubation with N. fowleri induced a dramatic reduction in O-GlcNAcylated protein levels in 30 min. Moreover, pretreatment of Jurkat T cells with the OGA inhibitor PUGNAc prevented N. fowleri–induced O-deGlcNAcylation and DNA fragmentation. These results suggest that O-deGlcNAcylation is an important signaling process that occurs during Jurkat T cell death induced by N. fowleri.
Citations Citations to this article as recorded by
Echinococcosis occurs mainly in areas with heavy livestock farming, such as Central Asia, America, and Australia. Echinococcus granulosus sensu lato (s.l.) infection causes echinococcosis in intermediate hosts, such as sheep, cattle, goats, camels, and horses. Numerous cases of echinococcosis occur in Uzbekistan as stock farming is a primary industry. Epidemiological and genetic studies of E. granulosus s.l. are very important for mitigating its impact on public health and the economy; however, there are no such studies on E. granulosus s.l. in Uzbekistan. In the present study, to determine which genotypes exist and are transmitted, we isolated Echinococcus sp. from definitive hosts (one isolate each from jackal and dog) and intermediate hosts (52 isolates from humans and 6 isolates from sheep) in Uzbekistan and analyzed the isolates by sequencing 2 mitochondrial DNA components (cox1 and nad1). The results showed that all of isolates except one belonged to the E. granulosus sensu stricto (s.s.) G1 and G3 genotypes. Phylogenetic analysis based on cox1 sequences showed that 42 isolates from humans, 6 isolates from sheep, and one isolate from jackal were the G1 genotype, whereas the remaining 8 isolates from human and the one isolate from dog were the G3 genotype. These results suggest that the G1 and G3 genotypes of E. granulosus s.s. are predominant in Uzbekistan, and both wild animals and domestic animals are important for maintaining their life cycle. Only one isolate from human sample was confirmed to be E. eqiinus (G4 genotype), which is known to be for the first time.
Citations Citations to this article as recorded by
This study aimed to determine the prevalence of intestinal helminth parasitic infections and associated risk factors for the human infection among the people of Samarkand, Uzbekistan. Infection status of helminths including Echinococcus granulosus was surveyed in domestic and wild animals from 4 sites in the Samarkand region, Uzbekistan during 2015-2018. Fecal samples of each animal were examined with the formalin-ether sedimentation technique and the recovery of intestinal helminths was performed with naked eyes and a stereomicroscope in total 1,761 animals (1,755 dogs, 1 golden jackal, and 5 Corsac foxes). Total 658 adult worms of E. granulosus were detected in 28 (1.6%) dogs and 1 (100%) golden jackal. More than 6 species of helminths, i.e., Taenia hydatigena, Dipylidium caninum, Diplopylidium nolleri, Mesocestoides lineatus, Toxocara canis, and Trichuris vulpis, were found from 18 (1.0%) dogs. Six (T. hydatigena, Toxascaris leonina, Alaria alata, Uncinaria stenocephala, D. caninum, and M. lineatus) and 2 (D. nolleri and M. lineatus) species of helminths were also detected from 5 Corsac foxes and 1 golden jackal, respectively. Taeniid eggs were found in 2 (20%) out of 10 soil samples. In the present study, it was confirmed that the prevalences of helminths including E. granulosus are not so high in domestic and wild animals. Nevertheless, the awareness on the zoonotic helminth infections should be continuously maintained in Uzbekistan for the prevention of human infection.
Citations Citations to this article as recorded by
Echinococcus granulosus sensu lato (s.l.) is a causative agent of cystic echinococcosis or cystic hydatid disease in humans and domestic and wild animals. The disease is a serious health problem in countries associated with poverty and poor hygiene practices, particularly in livestock raising. We introduced a practical algorism for genotyping the parasite, which may be useful to many developing countries. To evaluate the efficiency of the algorism, we genotyped 3 unknown strains isolated from human patients. We found that unknowns 1 and 3 were included in G1, G2, and G3 genotypes group and unknown 2 was included in G4 genotype (Echinococcus equinus) according to the algorisms. We confirmed
these results by sequencing the 3 unknown isolates cox1 and nad1 PCR products. In conclusion, these new algorisms are very fast genotype identification tools that are suitable for evaluating E. granulosus s.l. isolated from livestock or livestock holders, particularly in developing countries.
Citations Citations to this article as recorded by
Trichomonas vaginalis is a flagellated protozoan parasite that causes vaginitis and cervicitis in women and asymptomatic urethritis and prostatitis in men. Mast cells have been reported to be predominant in vaginal smears and vaginal walls of patients infected with T. vaginalis. Mitogen-activated protein kinase (MAPK), activated by various stimuli, have been shown to regulate the transcriptional activity of various cytokine genes in mast cells. In this study, we investigated whether MAPK is involved in ROS generation and exocytotic degranulation in HMC-1 cells induced by T. vaginalis-derived secretory products (TvSP). We found that TvSP induces the activation of MAPK and NADPH oxidase in HMC-1 cells. Stimulation with TvSP induced phosphorylation of MAPK and p47phox in HMC-1 cells. Stimulation with TvSP also induced up-regulation of CD63, a marker for exocytosis, along the surfaces of human mast cells. Pretreatment with MAPK inhibitors strongly inhibited TvSP-induced ROS generation and exocytotic degranulation. Finally, our results suggest that TvSP induces intracellular ROS generation and exocytotic degranulation in HMC-1 via MAPK signaling.
Citations Citations to this article as recorded by
Citations Citations to this article as recorded by
The enteric protozoan parasite Citations Citations to this article as recorded by
Citations Citations to this article as recorded by
Citations Citations to this article as recorded by
Citations Citations to this article as recorded by
Trichomoniasis is a sexually transmitted disease due to infection with Citations Citations to this article as recorded by
Tyrosine kinases are one of the most important regulators for intracellular signal transduction related to inflammatory responses. However, there are no reports describing the effects of tyrosine kinases on neutrophil apoptosis induced by Citations Citations to this article as recorded by
Eosinophilic leukocytes function in host protection against parasitic worms. In turn, helminthic parasites harbor specific molecules to evade or paralyze eosinophil-associated host immune responses; these molecules facilitate the migration and survival of parasitic helminths in vivo. This competition between eosinophil and worm leads to stable equilibria between them. An understanding of such dynamic host-eosinophil interactions will help us to uncover mechanisms of cross talk between host and parasite in helminth infection. In this review, we examine recent findings regarding the innate immune responses of eosinophils to helminthic parasites, and discuss the implications of these findings in terms of eosinophil-mediated tissue inflammation in helminth infection. Citations Citations to this article as recorded by
The α/β-tubulin heterodimer is the basic subunit of microtubules in eukaryotes. Polyclonal antibodies specific to recombinant α-tubulin of Citations Citations to this article as recorded by
Eosinophil degranulation plays a crucial role in tissue inflammatory reactions associated with helminth parasitic infections and allergic diseases. Citations Citations to this article as recorded by
Eosinophil degranulation is considered to be a key effector function for the killing of helminthic worms and tissue inflammation at worm-infected lesion sites. However, relatively little data are available with regard to eosinophil response after stimulation with worm-secreted products which contain a large quantity of cysteine proteases. In this study, we attempted to determine whether the degranulation of human eosinophils could be induced by the direct stimulation of the excretory-secretory products (ESP) of Citations Citations to this article as recorded by
Neutrophils are important effector cells against protozoan extracellular parasite Citations Citations to this article as recorded by
Total of 7,495 children including 3,908 boys and 3,587 girls from a kindergarten and 15 primary schools were examined for head lice infestation (HLI). The overall prevalence of HLI in this study was found to be 5.8%. Head lice were much more commonly detected in girls than in boys with prevalence of 11.2% and 0.9%, respectively. Sixty-nine children with HLI were treated with 1% lindane shampoo alone (group 1), and 45 children with HLI were treated with 1% lindane shampoo and oral trimethoprim/sulfamethoxazole (group 2), and follow-up visits were conducted 2 and 4 weeks later. The children who still had HLI 2 weeks after the primary treatment were treated again. At the 2-week follow-up visit, the treatment success rates of groups 1 and 2 were 76.8% and 86.7%, respectively, and at the 4-week follow-up visit, the rates were 91.3% and 97.8%, respectively. No statistically significant synergistic effect was observed for the combination of a 1% lindane shampoo and oral trimethoprim/sulfamethoxazole. Citations Citations to this article as recorded by
It is well known that the cysteine proteases in excretory-secretory product (ESP) of Citations Citations to this article as recorded by
|
|