Skip to main navigation Skip to main content
  • KSPTM
  • E-Submission

PHD : Parasites, Hosts and Diseases

OPEN ACCESS
ABOUT
BROWSE ARTICLES
FOR CONTRIBUTORS

Page Path

  • HOME
  • BROWSE ARTICLES
  • Current issue
13
results for

Current issue

Article category

Keywords

Authors

Funded articles

Current issue

Prev issue Next issue

Volume 64(1); January 2026

Mini Review

Giardia lamblia is a protozoan parasite responsible for Giardiasis, one of the most prevalent intestinal infections worldwide. Despite its medical relevance, the molecular organization of its transcriptional apparatus remains poorly characterized. Here, I present an integrative analysis of the structural and functional features of the Giardia nucleolus and its transcription machinery. Treatment with actinomycin D induces nucleolar disorganization, confirming active rRNA transcription and nucleolar stress. Additionally, I highlight the highly divergent TATA-binding protein as a potential therapeutic target, given its essential role in transcription and its low mutation rate. Collectively, these findings provide new insights into the minimalist eukaryotic architecture of G. lamblia and identify unique molecular elements that may serve as selective antiparasitic targets.
  • 734 View
  • 42 Download

Original Articles

Helminth-mediated immunomodulation has been extensively studied in animal models, demonstrating its potential as both a prophylactic and therapeutic option for inflammatory lung diseases. However, its role in attenuating respiratory virus-induced inflammation remains largely unexplored. In this study, we examined whether pre-existing infection with the helminth Trichinella spiralis confers protection against pulmonary pathology induced by respiratory syncytial virus (RSV) infection in mice. Mice with prior T. spiralis infection exhibited reduced pulmonary inflammation and lower viral titers in the lungs compared with RSV-infected controls. Transcriptomic profiling of lung tissue using RNA sequencing identified 407 differentially expressed genes. Among these, enrichment was observed in categories associated with the Gene Ontology (GO) terms “inflammatory response” (GO:0006954) and “defense response to virus” (GO:0051607). Selected genes from these categories were further validated by quantitative real-time PCR. Validation confirmed that co-exposure to T. spiralis and RSV resulted in attenuated expression of inflammation-related genes. Collectively, these findings demonstrate that pre-existing T. spiralis infection can alleviate virus-induced pulmonary pathology and inflammation, highlighting its potential as a novel therapeutic approach for respiratory inflammatory diseases.
  • 742 View
  • 36 Download
A human case of cercarial dermatitis and molecular characterization of Trichobilharzia cercariae from Radix plicatula of paddy field in Tokyo, Japan
Azusa Banzai, Hiromu Sugiyama, Kentaro Wada, Hirotaka Katahira, Rei Hirasawa, Ryota Tanabe, Sou Saito, Kunitaka Kobayashi
Parasites Hosts Dis 2026;64(1):18-26.
Published online January 22, 2026
DOI: https://doi.org/10.3347/PHD.25039
Avian schistosomes, mainly belonging to the genus Trichobilharzia, are the etiological agents of cercarial dermatitis in humans. The aims of this study were to report a human case of cercarial dermatitis contracted in a paddy field in a natural regeneration area in Tokyo, Japan, and identify the etiological agents of this case using molecular phylogenetic analyses. A snail survey was conducted between 2021 and 2023 in a rice paddy field where a case of cercarial dermatitis occurred, and molecular phylogenetic analyses of the furcocercariae and parasitized lymnaeid snails were performed based on the partial sequence of the mtDNA cox1 gene. Furcocercariae were detected in 11 (2.7%) of the 413 lymnaeid snails examined, and all 120 pleurocerid snails tested negative for cercariae. The cercarial larvae possessed a pair of eye spots and a characteristic bifurcated tail. Phylogenetic analyses of the cox1 genes identified the furcocercariae as Trichobilharzia sp., and the lymnaeid snails were Radix plicatula. This study demonstrated that the life cycle of a Trichobilharzia sp., using R. plicatula as an intermediate host, is established in an urban natural restoration area in Tokyo, serving as a source of human cercarial dermatitis. This study emphasizes the need for an increased awareness of cercarial dermatitis as a potential public health concern.
  • 1,019 View
  • 29 Download
Exploration of Naegleria-preferentially secreted proteins for identifying diagnostic candidates to detect Naegleria fowleri
Hye-Jeong Jo, Hae-Ahm Lee, Fu-Shi Quan, Hyun-Hee Kong, Eun-Kyung Moon
Parasites Hosts Dis 2026;64(1):27-36.
Published online January 26, 2026
DOI: https://doi.org/10.3347/PHD.25058
Naegleria fowleri is a free-living amoeba that can cause primary amebic meningoencephalitis (PAM), a very serious infection of the central nervous system. Early diagnosis of PAM is challenging, and the condition is almost always fatal. In this study, we conducted 2-dimensional gel electrophoresis (2-DE) analysis using N. fowleri trophozoite lysates and conditioned media to identify preferentially secreted proteins. As a result of the 2-dimensional gel electrophoresis analysis, 1 protein was found to increase, 5 proteins were found to decrease, 3 proteins showed a qualitative increase, and 15 proteins showed a qualitative decrease in the conditioned media compared to the proteins in the trophozoite lysates. Using cDNA from N. fowleri, Acanthamoeba castellanii, and Balamuthia mandrillaris, all of which can cause encephalitis, real-time PCR was performed on 5 genes corresponding to the p23-like domain-containing protein, cystatin-like domain-containing protein, fowlerpain-2, hemerythrin family non-heme iron protein, and an uncharacterized protein. The results showed that all 5 genes were highly expressed in N. fowleri. In animal models infected with N. fowleri resulting in PAM, real-time PCR analysis of brain tissue revealed significant overexpression of the p23-like domain-containing protein and fowlerpain-2. These results suggest that the 2 secreted proteins could provide valuable insights for developing antibody-based or molecular diagnostic methods to detect N. fowleri in patients with PAM.
  • 836 View
  • 28 Download
The effect of Legionella pneumophila infection on the encystation of Acanthamoeba castellanii
Hye-Jeong Jo, Hae-Ahm Lee, Fu-Shi Quan, Hyun-Hee Kong, Eun-Kyung Moon
Parasites Hosts Dis 2026;64(1):37-44.
Published online January 29, 2026
DOI: https://doi.org/10.3347/PHD.25080
Acanthamoeba is a genus of free-living amoebae commonly found in soil, water, and other habitats. This organism undergoes 2 distinct stages in its life cycle, the trophozoite and the cyst. Under adverse conditions, trophozoites transform into cysts, which are notably resistant to harsh physical and chemical conditions. Infected by Legionella pneumophila has been shown to decrease the number of cysts in its host Acanthamoeba species, although the mechanisms responsible for this effect remain poorly understood. In this study, A. castellanii was co-cultured with either L. pneumophila or Escherichia coli to assess the impact on encystation and to explore the genes involved in this process. Following a 72-h encystation induction period, it was observed that Acanthamoeba infected with Legionella exhibited a 45.8% reduction in cyst formation compared to the control group. In contrast, Acanthamoeba that phagocytosed E. coli showed a 21.7% decrease. To identify the genes involved in this phenomenon, real-time PCR analysis was conducted on 20 genes known to be upregulated during encystation. This analysis was performed to verify their expression patterns at 24, 48, and 72 h. Notably, ten genes, including cyst-specific protein 21, glycosyltransferase, RSNARE, and cellulose synthase, did not exhibit increased expression in Legionella-infected Acanthamoeba. However, these genes showed elevated expression levels in both the control group and the bacteria-phagocytosed Acanthamoeba. This suggests that several cellular processes, including cell wall formation, are inhibited in Acanthamoeba infected with Legionella, resulting in reduced encystation.
  • 756 View
  • 26 Download
Trichomonas vaginalis infection causes vaginitis and cervicitis in women, and asymptomatic urethritis and prostatitis in men. Mast cells play a key role in the inflammatory response against T. vaginalis infection. In this study, we examined the signaling pathways involved in mast cell activation induced by T. vaginalis-derived secretory products (TvSP), focusing on IKK2, calcium, MAP kinase (MAPK), and PI3 kinase (PI3K). TvSP stimulation induced phosphorylation and degradation of IκB, indicating NF-κB activation, and triggered phosphorylation of ERK1/2, p38 MAPK, and AKT. TvSP also increased the surface expression of CD63, a marker of exocytosis, which was reduced by IKK inhibition, calcium chelation, or blockade of PI3K and PKC. Furthermore, inhibition of PI3K or MAPKs decreased TvSP-induced interleukin-8 production. These results suggest that IKK2 and calcium are critical for TvSP-induced degranulation, while PI3K and MAPK pathways contribute to interleukin-8 production in mast cells.
  • 1,149 View
  • 23 Download
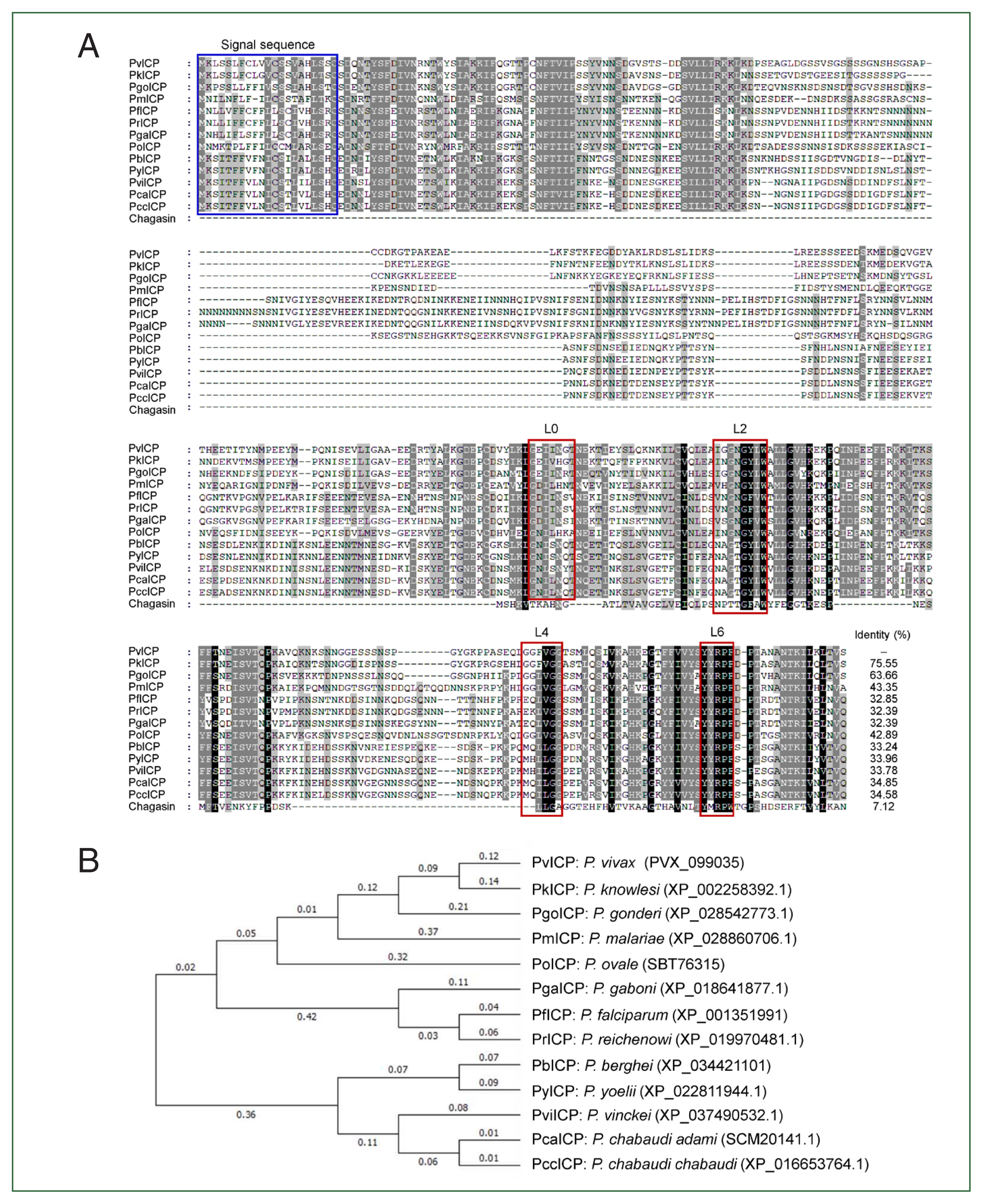
Genetic polymorphisms of merozoite surface protein-1 ICB 5–6 in Vietnamese Plasmodium vivax isolates
Thu Hằng Nguyễn, Đăng Thùy Dương Nguyễn, Hương Giang Lê, Tuấn Cường Võ, Nguyen Thi Minh Trinh, Minkyoung Cho, Chau Van Khanh, Huynh Hong Quang, Byoung-Kuk Na
Parasites Hosts Dis 2026;64(1):52-61.
Published online January 14, 2026
DOI: https://doi.org/10.3347/PHD.25087
Plasmodium vivax merozoite surface protein-1 (PvMSP-1) is one of the major polymorphic markers for molecular epidemiological purposes. In particular, the interspecies conserved block 5–6 (ICB 5–6) of PvMSP-1 is a region exhibiting extensive genetic polymorphism. In this study, we analyzed polymorphic characters of the pvmsp-1 ICB 5–6 region from P. vivax isolates collected in 4 provinces of Vietnam (Dak Lak, Dak Nong, Gia Lai, and Khanh Hoa) between 2018 and 2022. A comparative analysis of pvmsp-1 ICB 5–6 sequences was also conducted between Vietnam and other endemic regions. A total of 139 pvmsp-1 ICB 5–6 sequences were obtained from 117 Vietnamese P. vivax isolates. Vietnam pvmsp-1 ICB 5–6 were clustered into 34 distinct haplotypes at the amino acid level, with the recombinant types being predominant. The pvmsp-1 ICB 5–6 from the Central Highlands, Dak Lak, Dak Nong, and Gia Lai, exhibited high genetic polymorphism, while the sequences from the South-Central region, Khanh Hoa, were less polymorphic. Highly diverse patterns of poly-glutamine (poly-Q) variants were identified in Vietnam pvmsp-1 ICB 5–6. Comparable features of genetic polymorphism were also identified in the global pvmsp-1 ICB 5–6 populations. Phylogenetic analysis of global pvmsp-1 ICB 5–6 revealed no significant country- or region-specific clustering. This study suggests that Vietnam pvmsp-1 ICB 5–6 exhibited a substantial genetic diversity with regional variations, implying the genetic heterogeneity of the Vietnamese P. vivax population. These findings emphasize the importance of continuous molecular surveillance to understand the genetic nature of the parasite in the country.
  • 576 View
  • 48 Download
Genotyping of Blastocystis species in hemodialysis patients from Makkah, Saudi Arabia
Hattan S. Gattan, Ebtihal O. Bahwaireth, Majed H. Wakid, Muslimah N. Alsulami, Mohammed A. Al-Matary, Asmaa M. El-Kady
Parasites Hosts Dis 2026;64(1):62-69.
Published online January 19, 2026
DOI: https://doi.org/10.3347/PHD.25052
The human gut is host to a diversity of microorganisms, including a parasite called Blastocystis. While there are increasing reports characterizing Blastocystis subtypes (STs) among healthy individuals, only a few studies have investigated the Blastocystis STs in renal or dialysis patients. This study investigates the Blastocystis prevalence and STs in hemodialysis patients. Fifty healthy controls and 100 chronic kidney disease patients undergoing dialysis participated in the study. Blastocystis infection was identified by using microscopic and molecular diagnosis using 18S rRNA-PCR. Then all positive samples were sent for sequencing to identify which ST they belong to. Phylogenetic and pairwise distance analyses were performed to confirm the validity of the STs. Thirty-four hemodialysis patients were infected with Blastocystis while 17 patients in the control were infected with the parasite. All positive samples were then confirmed using PCR. Genetic sequencing analysis subsequently revealed that 66% of Blastocystis infection belonged to ST1 and ST3 (33% each), followed by ST10 (20%), and ST6 (14%). The nucleotide sequence analysis of the 385 bp 18S rRNA gene revealed a >97% identity with previously identified Blastocystis isolates. The genetic analysis showed that the 8 identified isolates correspond to previously observed alleles. Six ST1 isolates produced a high frequency of Blastocystis isolates matching allele 4, with very low genetic divergence. ST3 isolates showed relatively increased genetic diversity and matching allele 34, which is the most common allele worldwide.
  • 502 View
  • 22 Download
Development and validation of a species-specific loop-mediated isothermal amplification assay for rapid detection of Perkinsus marinus
S.D.N.K. Bathige, Seung-Hyeon Kim, Donghyun Lee, Hyung-Bae Jeon, Yu Chen, Kyung-Il Park
Parasites Hosts Dis 2026;64(1):70-81.
Published online January 26, 2026
DOI: https://doi.org/10.3347/PHD.25083
Perkinsus marinus is a major protozoan pathogen of oysters, responsible for severe mortality events and substantial economic losses in the global aquaculture industry. Rapid, sensitive, and reliable detection of this parasite is therefore essential for effective monitoring and timely control of dermo disease outbreaks. In this study, we developed and optimized a novel loop-mediated isothermal amplification (LAMP) assay, designated Pm-LAMP, for the specific detection of P. marinus in oyster tissues. The optimized Pm-LAMP assay, employing 5 primers and performed at 67°C, demonstrated high analytical sensitivity, consistently detecting DNA concentrations as low as 40 fg/µl and enabling accurate quantification down to 0.4 pg/µl. The assay exhibited linear amplification across a wide template range from 4 ng/µl to 0.4 pg/µl, with a strong inverse correlation between template concentration and threshold time. Specificity testing confirmed exclusive amplification of P. marinus, with no cross-reactivity observed for P. olseni, P. honshuensis, or P. chesapeaki. This study represents the first LAMP assay specifically designed for the detection of P. marinus. The Pm-LAMP assay was validated using Pacific oyster tissues and cultured P. marinus isolates originating from the USA and Korea and was benchmarked against quantitative real-time PCR (qPCR). Although qPCR exhibited higher sensitivity for detecting trace DNA levels, the Pm-LAMP assay produced results within 20 min while maintaining reliable detection at low DNA concentrations. Diagnostic performance evaluation showed 100% sensitivity and 90.91% specificity, with substantial agreement with qPCR (Cohen’s κ=0.811). Overall, the Pm-LAMP assay provides a rapid, robust, and field-deployable diagnostic tool for P. marinus, supporting improved disease surveillance and sustainable oyster aquaculture management.
  • 420 View
  • 34 Download

Brief Communications

Identification of maternal antibodies targeting a cystatin-like protein of Trichinella spiralis in offspring
Minkyoung Cho, Hak Sun Yu
Parasites Hosts Dis 2026;64(1):82-86.
Published online January 14, 2026
DOI: https://doi.org/10.3347/PHD.25078
Vertical transfer of maternal antibodies can provide passive protection to offspring against specific pathogens. In this study, we detected antibodies in the sera of uninfected offspring born to chronically Trichinella spiralis-infected female mice. Immunoblotting consistently revealed a distinct band at ~38 kDa in both T. spiralis excretory-secretory products and total somatic extracts. This band was identified by MALDI-TOF/TOF mass spectrometry as a cystatin-like protein of T. spiralis (Ts-CLP). Structural modeling and domain analysis indicated a typical cystatin-like fold comprising a central α-helix and an antiparallel β-sheet core. To confirm antigen identity, recombinant Ts-CLP protein was expressed and used to generate a polyclonal anti-recombinant Ts-CLP protein antibody. This antibody specifically recognized a ~38 kDa band in T. spiralis excretory-secretory products and total somatic extracts, consistent with that detected by offspring sera. Collectively, these findings demonstrate that maternal antibodies specific to Ts-CLP are vertically transferred and detectable in uninfected offspring. Although the functional significance remains to be determined, this observation provides a basis for future studies on passive immunity and host-parasite interactions.
  • 488 View
  • 29 Download
First record of 3 chewing louse species from the Oriental stork (Ciconia boyciana) in Korea: Insights into conservation of co-associated species
Jeong Hun Shim, Seongjun Choe, Sukyung Kim, Dongsoo Ha, Soo Hyung Eo
Parasites Hosts Dis 2026;64(1):87-91.
Published online January 14, 2026
DOI: https://doi.org/10.3347/PHD.25070
The Oriental stork (Ciconia boyciana Swinhoe, 1873) is an endangered species, with active restoration efforts ongoing in Korea. Despite the ecological importance of host-specific parasites, such as chewing lice (Phthiraptera), information on the chewing lice fauna associated with C. boyciana in Korea remains unclear. Previous records of 2 chewing louse species from the host have been questioned due to potential misidentification. To clarify the chewing lice fauna of the host, we conducted a survey of captive C. boyciana at Yesan Oriental Stork Park, Korea, in October 2022. Morphological identification of collected louse specimens revealed 3 species: Neophilopterus incompletes (Denny, 1842), Ardeicola ciconiae (Linnaeus, 1758) and Colpocephalum zebra Burmeister, 1838. These species are typical ectoparasites of Ciconiiform birds and represent the first verified louse records of chewing lice from C. boyciana in Korea. Unlike with a previous report, Cuclotogaster heterographus (Nitzsch, 1866) and Anaticola anseris (Linnaeus, 1758) were not detected. Our findings provide an updated checklist of chewing louse species for C. boyciana in Korea, contributing to a more accurate understanding of host-parasite associations and supporting future conservation efforts for both the host and its associated parasite fauna.
  • 405 View
  • 35 Download
Case Reports
Feline heartworm (Dirofilaria immitis) infection in stray cats in Ulsan, Korea
Jihyun Kim, Miryeng Kim, Seungjin Lee, Youngmin Yun
Parasites Hosts Dis 2026;64(1):92-97.
Published online January 22, 2026
DOI: https://doi.org/10.3347/PHD.25076
Feline heartworm (Dirofilaria immitis) infection is an uncommon but clinically significant disease in Korea. A retrospective review of electronic medical records from a secondary referral animal hospital in Ulsan, Korea, identified 2 antigen-positive (1.5%) cases among 130 stray cats tested between 2019 and 2023, while no infections were detected in 298 client-owned cats. As antigen testing may yield false-negative results in cats with male-only infections, the true prevalence is likely underestimated. This report describes the clinical and echocardiographic findings of 2 infected stray cats. Case 1 involved successful long-term management of heartworm-associated respiratory disease, with the cat remaining healthy for 4 years following diagnosis. Case 2 demonstrated persistent evidence of adult heartworms and sudden death after an asymptomatic period of 1 year. Echocardiography in Case 2 revealed multiple hyperechoic double lines within the pulmonary arteries, consistent with intraluminal adult worms. These cases illustrate the diagnostic challenges and variable clinical outcomes of feline heartworm infection, emphasizing the need for increased awareness in Korea.
  • 627 View
  • 41 Download
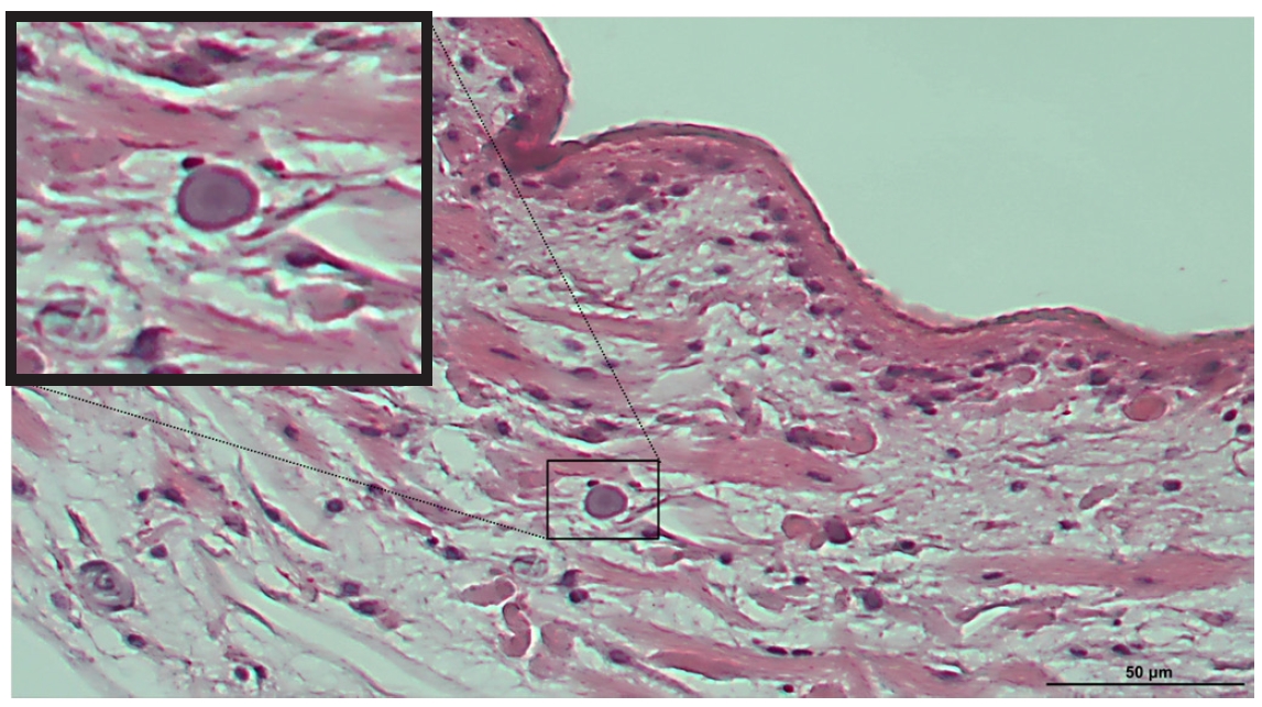
A fatal case of complex hepatic alveolar echinococcosis
Li Xin, Li Mengmeng, Yu Huixia, Zan Runna, Li Guojun, Shang Rongjian, Yu Jia
Parasites Hosts Dis 2026;64(1):98-103.
Published online January 22, 2026
DOI: https://doi.org/10.3347/PHD.25022
Hepatic alveolar echinococcosis (HAE), a life-threatening zoonosis, poses formidable surgical challenges when involving critical vasculature. Herein, we reported the periprocedural management dilemmas in radical resection for advanced HAE. A 58-year-old female visited the outpatient department presented with HAE. Imaging examination revealed extensive invasion of the hilum, bile duct, and several hepatic vessels, as well as left adrenal metastasis. The patient underwent right trisegmentectomy with left hepatic vein reconstruction, auto-transplantation, and adrenalectomy, with intraoperative Doppler demonstrating patent portal flow before abdominal closure. However, emergency thrombectomy and transcatheter thrombolysis were performed due to the abrupt occurrence of portal vein thrombosis 3 h after surgery. Despite intervention, the residual liver volume remained insufficient (approximately 28% of the standard liver volume), leading to progressive liver failure. The patient expired from multiorgan failure 9 days after operation. This case underscores not only the critical balance between radical resection and preservation of residual liver function in the surgical management of complex HAE, but also the imperative need to establish a comprehensive postoperative thromboprophylaxis.
  • 455 View
  • 28 Download