INTRODUCTION
The parasitic infections in humans and animals can be transmitted by freshwater fish that act as a second intermediate host. Currently, fish-borne zoonotic trematodes are still the cause of health problems and also affect the public health of Thailand, especially in the northern and northeast region. People are infected with many types of flukes from freshwater fish, especially the intestinal fluke in the heterophyid group, such as Centrocestus formosanus, Haplorchis pumilio, H. taichui, and Stellantchasmus falcatus [1]. Humans and some kinds of animals such as rats, cats, dogs, and fish-eating birds have been reported as a definitive host of these flukes. The consumption of raw or partially cooked freshwater fish containing metacercariae can cause parasitic diseases in humans and animals [2]. In the northern part of Thailand that comprises the endemic areas, especially Chiang Mai or Lamphun provinces, there is high infection of parasites in the wrestling halfbeak [3–6]. Hence, in this study, we focused on the wrestling halfbeak because it seems to be the second intermediate host of many parasitic trematodes such as S. falcatus and Posthodiplostomum sp. [3–6]. Recently, Wongsawad et al. [7] reported Stellantchasmus dermogenysi from wrestling halfbeak, the morphological characteristics of S. dermogenysi are similar to S. falcatus from mullet, Chelon macrolepis, but minor difference was noted including the absence of the prepharynx, smaller body size, and shorter esophageal length. In addition, a phylogenetic reconstruction suggests that S. dermogenysi is separated from S. falcatus.
The wrestling halfbeak (Dermogenys pusilla) is classified in the family Hemiramphidae. It is a small and slender fish with an elongated lower jaw, characteristic for this family. This fish is native to the fresh and brackish waters of rivers. It is found to be widely distributed in many freshwater resources around Bangkok metropolitan region, but there have not been any reports about parasitic infections in this fish. So, it is interesting to study the parasitic infections in the wrestling halfbeak outside the epidemic area. In addition, metacercariae were identified using molecular techniques because phylogenetic analyses of internal transcribed spacer 2 (ITS2) rDNA sequences have successfully been used to resolve evolutionary relationships among closely related species.
Therefore, in this study, we investigated metacercarial infections in the second intermediate host (wrestling halfbeak) collected from Bangkok metropolitan region of Thailand, using morphological and species identification by molecular techniques. This would be the basic information for further management to prevent the spread of parasites.
MATERIALS AND METHODS
Sample collection and investigation of metacercariae
The wrestling halfbeak (D. pusilla) were randomly collected using hand nets from 78 study sites located in Bangkok metropolitan region (Bangkok, Nakhon Pathom, Nonthaburi, Pathum Thani, Samut Prakan, and Samut Sakhon) (Fig. 1) in each 4 months: September 2017, January, April, and July 2018.
All collected fish were placed in an icebox and transferred to the laboratory at Animal Systematics and Ecology Speciality Research Unit, Department of Zoology, Faculty of Science, Kasetsart University, Bangkok, Thailand. The total length and width of all fish specimens were measured. The metacercariae were separately examined from the head, abdominal cavity, and muscles using compression technique, as described by Chanawong [8].
In brief, the fish were pressed between a couple of glass slides or petri dishes in order to find metacercariae under a stereomicroscope. The head which is location of some metacercaria was digested using an acid-pepsin solution (concentrated hydrochloric acid 1 ml; pepsin 1 g; 0.85% sodium chloride solution 99 ml) for 2 hr at 37°C [4]. Thereafter, the digested material was rinsed with 0.85% sodium chloride solution and observed for metacercariae. The metacercariae were collected, counted, recorded, and preserved in absolute ethanol for DNA investigation. Some encysted metacercariae was excysted with a trypsin-bile salts-cysteine (TBC) medium [9] and stained with 0.5% neutral red (dilution 1:10) and carefully examined under a light microscope. The metacercariae were identified in terms of species according to the morphological characters as described by Chai [10], Sohn [11], and Gibson [12]. Then, the prevalence (%) and mean intensity of infection (the number of metacercariae per infected fish) were calculated.
DNA extraction, PCR amplification, purification, and sequencing
The genomic DNAs of metacercarial samples were extracted using GF-1 Tissue DNA Extraction Kit (Vivantis, Subang Jaya, Malaysia) according to the instructions of the manufacturer. Extracted DNA samples were stored at −20°C until used.
PCR amplification of partial ITS2 fragment was done as described previously [5]. It was performed using 2 primers, ITS3: 5′GCA TCG ATG AAG AACGCA GC 3′ as a forward primer and ITS4: 5′TCC TCC GCT TAT TGA TAT GC 3′ as a reverse primer. PCR reaction was carried out in volume of 25 μl, consisting of 1×PCR buffer, 2 mM MgCl2, 0.1 mM of each dNTP, 0.4 μM of each primer, and 2 U/μl of Taq DNA polymerase (Vivantis, Malaysia).
Conditions of PCR were set in a thermal cycler (Mastercycler Pro; Eppendorf, Hamburg, Germany) as follows: 5 min at 94°C for initial denaturation, 35 cycles of 1 min at 94°C for denaturation, 1 min at 56°C for annealing, and 30 sec at 72°C for extension. Finally, 10 min at 72°C was set for final extension. PCR products were electrophoresed in 2% agarose gel at and stained with SYBR Safe (Invitrogen) DNA gel stain and photographed using a Molecular Imager Gel Doc XR system (Bio-Rad).
Phylogenetic analyses
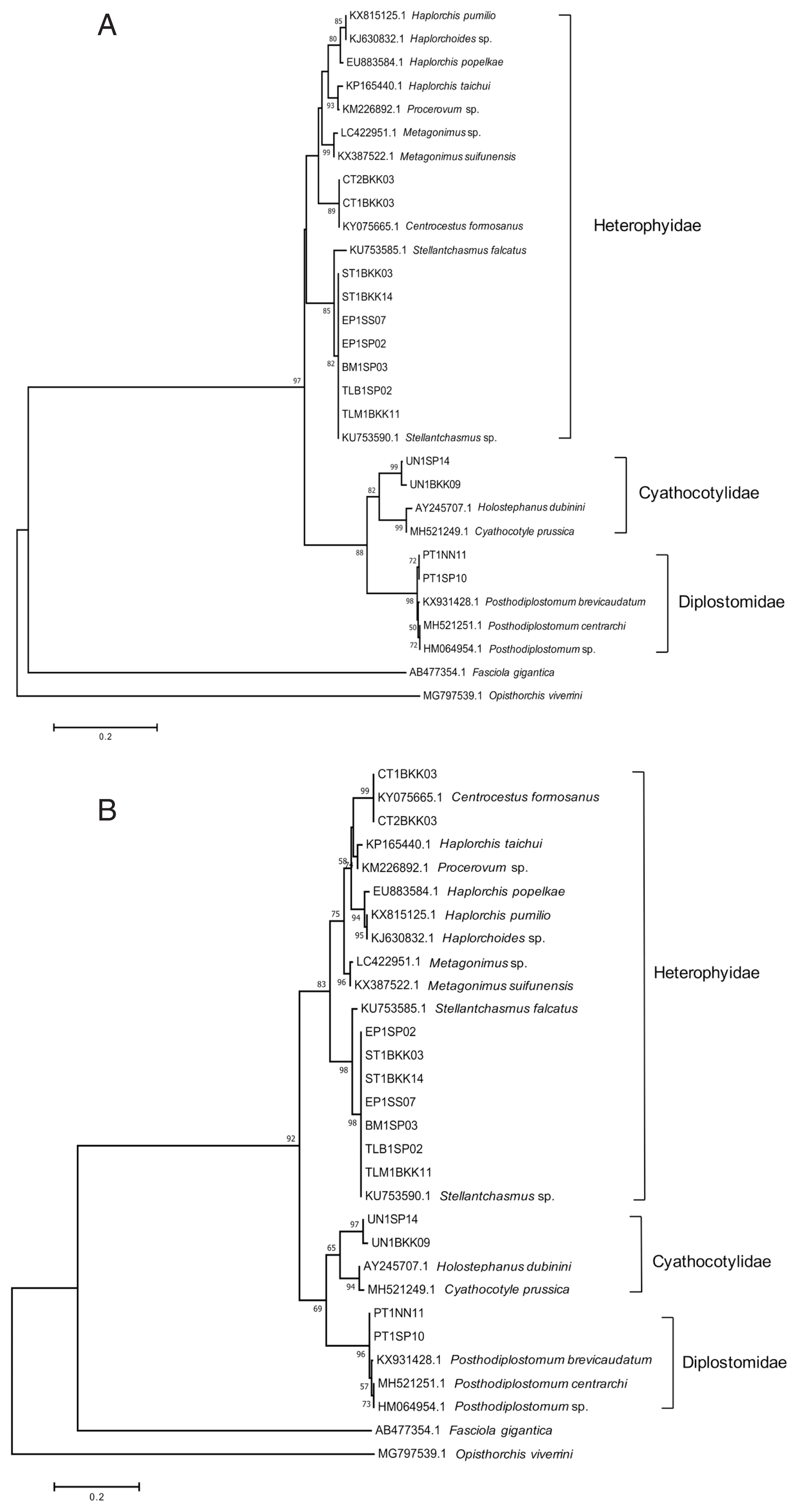
The PCR products were purified and sequenced of Macrogen, (Seoul, Korea), using the same primers used in PCR reaction. The sequences were checked using the standard nucleotide Basic Local Alignment Search Tool (BLAST) from the National Center for Biotechnology Information (Bethesda, Maryland, USA) database to confirm the PCR target. The electropherogram of each sequence were examined for sequence accuracy, using Geneious Prime. The multiple alignment of sequences (~400 bp) was performed using ClustalW. The DNA sequence data of 4 trematodes from this study and other related species form GenBank databased (accession nos.: KU753590.1, KU753585.1, KX931428.1, MH521251.1, KY075665.1, AY245707.1, MH521249.1, and HM 064954.1) were used for constructing phylogenetic relationships of using the neighbor-joining (NJ) and maximum likelihood (ML) methods in MEGA7 program. The reliability of the internal branches was assessed using bootstrap resampling with 10,000 replicates.
RESULTS
Infection of metacercariae in fish
A total of 4,501 wrestling halfbeak were collected from 78 study sites located in Bangkok metropolitan region. The overall prevalence of infection was 86.1% (3,874/4,501 individuals), and the mean intensity was 48.93 metacercariae per fish infected. The metacercarial infection in each province showed that Samut Prakan province had the highest infection. It was high in both the prevalence (95.7%) and the mean intensity (100.5 metacercariae per fish infected), followed by Samut Sakhon, Pathum Thani, Nonthaburi, Nakhon Pathom, and Bangkok, with the prevalence of 90.6%, 89.8%, 85.4%, 78.1%, and 76.2%, respectively (Table 1).
The wrestling halfbeak were highly susceptible hosts for metacercarial infections. Four species of metacercariae were found in this fish. Stellantchasmus falcatus metacercariae had the highest infection of all metacercariae at about 63.7%. The muscles harbored the highest number of metacercariae, followed by the abdominal cavity and head. Metacercariae varied in morphology depending on the developmental stage (Fig. 2A–D). They were elliptical and 212×188 μm in average size. The excretory bladder was round or oval shaped, with dark granules inside. The larva inside had the genital atrium with long expulsor (seminal vesicle). Metacercariae of S. falcatus were collected in 2,341 (52.0%) out of 4,501 fish, and their mean intensity was 51.6 per fish infected (Table 2).
The amount of Posthodiplostomum sp. metacercariae was 36.1% of all metacercariae and located only in the abdominal cavity. They were large neascus metacercariae, elliptical with thin wall, and 816×499 μm in average size. The larva body inside was split into 2 parts: (1) a forebody and (2) a hindbody (Fig. 2E). Metacercariae of Posthodiplostomum sp. were collected in 2,960 (65.8%) out of 4,501 fish, and their mean intensity was 23.1 per fish infected (Table 2).
They were followed by Cyathocotylidae fam. sp. (0.1% of all metacercariae), which were found only in the muscles. They were round Prohemistomulum metacercariae and 313×300 μm in average size. The metacercaria wall was thin, and a holdfast organ was observed (Fig. 2D). Metacercariae of Cyathocotylidae fam. sp. were collected in 96 (2.1%) out of 4,501 fish, and their mean intensity was 1.4 per fish infected (Table 2).
The least of metacercarial infection was found in C. formosanus (0.1% of all metacercariae). The metacercariae were found only in the gill filaments. They were elliptical and 261×182 μm in average size. They presented an X-shaped excretory bladder with dark granules inside and 32 circumoral spines in 2 rows surrounding the oral sucker (Fig. 2F). Metacercariae of C. formosanus were collected in 54 (1.2%) out of 4,501 fish, and their mean intensity was 3.2 per fish infected (Table 2).
The infection rate varied with seasons. A high infection rate was found during both summer (April–May) and rainy (June–October) seasons, with a prevalence greater than 87%, whereas the highest mean intensity was found during the rainy season at about 55.2 metacercariae per fish infected. The winter season (November–March) had the lowest infection rate of about 81.0% and the mean intensity was 38.9 metacercariae per fish infected (Table 3).
Phylogenetic relationship
The sequence data of the ITS2 region from S. falcatus, C. formosanus, Posthodiplostomum sp., and Cyathocotylidae fam. sp. were approximately 432, 396, 394, and 398 bp, respectively. The BLAST check results showed 4 species of intestinal trematodes in this study, including S. falcatus (similarity ~94%), C. formosanus (similarity ~97–98%), and Posthodiplostomum centrarchi (similarity ~96%), and Holostephanus dubinini (similarity ~86%). Phylogenetic trees were reconstructed using ML and NJ methods, with bootstrap values of 10,000 replicates. Both methods showed the similar topology that 4 species of metacercariae originated from 3 families. The trematodes were separated into 2 groups of family, including the family Heterophyidae and superfamily Diplostomoidea. Stellantchasmus falcatus and C. formosanus were classified as the family Heterophyidae. The trematodes in the family Heterophyidae appeared to be in a monophyletic clade. The heterophyids were separated into 2 sister groups, including the S. falcatus group and another heterophyid group. In addition, the superfamily Diplostomoidea was divided into 2 groups, including the family Cyathocotylidae and family Diplostomidae. Holostephanus dubinini was classified as the family Cyathocotylidae and P. centrarchi was classified as the family Diplostomidae (Fig. 3).
DISCUSSION
Investigations of the infection rates of metacercariae in the wrestling halfbeak were performed in combination with studies on identification using molecular techniques. The results of this study showed that the overall prevalence of infection was 86.1% (3,874/4,501 individuals) and the mean intensity was 48.9 metacercariae per fish infected. Among the study sites, Samut Prakan province had the highest prevalence and mean intensity of infection, followed by Samut Sakhon, Pathum Thani, Nonthaburi, and Nakhon Pathom. The least infection was found in Bangkok. Comparing with Sripalwit et al. [4], they found a high infection rate of metacercariae in the wrestling halfbeak from Chiang Mai province, which is an endemic area with intensity of 210–1,323. But, in this study, the study sites did not have any epidemic report, and the intensity seemed to be lower with the value 22–101 metacercariae per fish infected.
A high infection rate was found during both summer (April–May) and rainy (June–October) seasons, which decreased during the winter season (November–March). This result is similar to the study by Purivirojkul [13], who reported that the heterophyid metacercaria from some areas in northeast Thailand has the highest infection during the rainy season in terms of both prevalence and mean intensity. In addition, Sithithaworn et al. [14] reported the mean intensity of Opisthorchis viverrini metacercariae in the eye-spot barb (Hampala dispar) from Mahasarakham province. A high mean intensity of infection was found in the period from the rainy to winter season (August–January), whereas a low mean intensity of infection was found between the summer and rainy seasons (February–July). For the swamp barb (Puntius leiacanthus), the high and low intensities of infection occurred during similar periods to those in the eye-spot barb. These results are similar to the findings of Faust and Nishigori [15], who reported that rainfall may force fecal material, including parasite eggs, into natural water resources. Consequently, high populations of snails are exposed to these parasites. Most trematodes require approximately a 2-month developmental period from egg to metacercaria.
Four species of metacercariae of intestinal trematodes were detected in this study, including (1) S. falcatus, (2) Posthodiplostomum sp., (3) C. formosanus, and (4) Cyathocotylidae fam. sp. The ITS2 sequence data from these metacercariae were approximately 432, 394, 396, and 398 bp, respectively. The nucleotide comparison with BLASTn result and phylogenetic tree showed that the metacercariae in this study were related to S. falcatus, C. formosanus, P. centrarchi, and H. dubinini. The phylogenetic tree showed high relationships of our specimens with trematodes from the GenBank database. These trematodes have never been reported in Bangkok metropolitan region. Especially, C. formosanus and Cyathocotylidae fam. sp. have been first reported in the wrestling halfbeak. Stellantchasmus falcatus and C. formosanus are important minute intestinal flukes of humans.
Stellantchasmus falcatus metacercariae are among the most frequent and abundant parasites and were found in the muscles, abdominal cavity, and head. The infection rate of S. falcatus in this study was 52.0% (51.6 metacercariae per fish infected). It was less than that of the wrestling halfbeak collected from Chiang Mai province [4,5]. The prevalence was 100% and 90%, while the mean intensity was 999.5 and 919 metacercariae per fish infected. However, this result is more than that of Saenphet et al. [16] (39.3% of infection), and metacercariae were found in the body cavity and under the scales. In addition, S. falcatus metacercariae were similar in size to S. falcatus metacercariae (220×168 μm in average size) in mullet from Cambodia. Their prevalence and average intensity were 100% and 177 metacercariae per fish infected, respectively [17]. In contrast, they were somewhat smaller than those from the mullet in Vietnam. The metacercariae were 297×232 μm in size and had a V-shaped excretory bladder [18]. Many species of fish, including the wrestling halfbeak, garfish (Xenentodon canciloides), mullet (Mugil cephalus), mullet (C. macrolepis), common carp (Cyprinus carpio), and grass carp (Ctenopharyngodon idella) have been reported to be the second intermediate hosts for S. falcatus metacercariae in Thailand, Myanmar, Laos, Cambodia, Korea, and Vietnam [10,17,19,20]. Recently, Wongsawad et al. [7] reported that the metacercariae found in the wrestling halfbeak in Chiang Mai province was S. dermogenysi n. sp., which was derived using molecular biology techniques with the mitochondrial cytochrome c oxidase 1 gene. A phylogenetic tree suggests that S. dermogenysi n. sp. is separated from S. falcatus. It is a different gene from the one analyzed in this study, and it is difficult to analyze and compare these results together. Therefore, we tentatively assigned that the metacercariae found in the wrestling halfbeak were S. falcatus, according to the previous studies of Chuboon and Wongsawad [21], Sripalwit et al. [3–5] and Wongsawad et al. [22,23].
Posthodiplostomum sp. metacercariae were found only in the abdominal cavity and they were “neascus” metacercariae. They were nearly similar in size to Posthodiplostomum sp. metacercariae from Chiang Mai province (720–880×660–830 μm in size) [3]. The prevalence and mean intensity in this study were 65.8% and 23.1 metacercariae per fish infected, respectively. The infection rate of this result was more than that of the fish from Chiang Mai and Lamphun provinces. The prevalence was 1.2% and 3.4% [3,6]. On the contrary, Nguyen et al. [24] reported high prevalence (100%) of Posthodiplostomum sp. metacercariae in the trunk muscle of northern snakeheads (Channa argus) from the Fushinogawa River, Yamaguchi, Japan. The second intermediate hosts of this fluke included several species of freshwater fish, such as the wrestling halfbeak in Thailand, northern snakeheads and Japanese medaka (Oryzias latipes) in Japan [25], and galaxiid fish (Galaxias maculatus) in Argentina [26]. Furthermore, molecular analysis showed that Posthodiplostomum sp. was similar to P. centrarchi. Interestingly, Stoyanov et al. [27] found P. centrarchi metacercariae in pumpkinseed sunfish (Lepomis gibbosus) from the Lake Atanasovsko, Bulgaria, in the liver, body cavity and mesenteries, similar to our results.
Cyathocotylidae fam. sp. metacercariae were “prohemistomulum” metacercariae. They were found only in the muscle. The characteristic organ of the family Cyathocotylidae, the holdfast organ is located within the ventral concavity [12]. The BLAST search results showed the closest similarity of cyathocotylid metacercariae found in wrestling halfbeak to H. dubinini, but the similarity was relatively low (similarity ~86%). In this study, Cyathocotylidae fam. sp. metacercariae were different in size and shape from those of Holostephanus metorchis (164×140 μm in average size) from a fish, Pseudorasbora parva, found in the Republic of Korea, and the cyst wall was thinner than that of H. metorchis [28]. Previous studies reported that the roach (Rutilus rutilus) found in the Gulf of Finland is considered a second intermediate host of H. dubinini [29].
Centrocestus formosanus was found only in the gill filaments. The prevalence and mean intensity were 1.2% and 3.2 metacercariae per fish infected, respectively. In this study, it has been confirmed for the first time that the wrestling halfbeak plays the role of a second intermediate host of C. formosanus in Thailand. Normally, Centrocestus sp. metacercariae have been highly infected on the gills of several freshwater fish, including the climbing perch (Anabas testudineus), flying barb (Esomus metallicus), golden little barb (Puntius brevis), longfin mojarra (Parambassis siamensis), crucian carp (Carassius auratus), or ornamental fish, such as zebrafish (Danio rerio) and tiger barb (Puntigrus tetrazona) [30–32]. The size from this result is different from that of C. formosanus metacercariae in the golden little barb from Vientiane Municipality in Laos. They were elliptical, 178×143 μm in size, and yellowish brown, and the mean intensity was 11.7 metacercariae per fish infected [33].
Conclusively, it has been confirmed that the wrestling halfbeak from Bangkok metropolitan region plays the role of the second intermediate host and is moderately infected by 4 genera of metacercariae. The results showed that S. falcatus and Posthodiplostomum sp. are the most common species found in the wrestling halfbeak. In addition, this is the first report of C. formosanus and Cyathocotylidae fam. sp. in the wrestling halfbeak, and Cyathocotylidae fam. sp. is first reported as a fish parasite in Thailand. So, the results would be useful as basic data for the management of freshwater fish resource in the future. Furthermore, it has been demonstrated that the population in Bangkok metropolitan region is at risk for parasitic infections with zoonotic intestinal trematodes.



