| Min-Goo Seo | 11 Articles |
Enterocytozoon is a genus of microsporidian parasites, with Enterocytozoon bieneusi being a well-known species. It infects various mammalian hosts, including humans, and exhibits zoonotic potential. Out of the 97 fecal and intestinal samples collected from wild raccoon dogs in Korea, 12 (12.4%) tested positive for E. bieneusi via PCR, revealing 2 genotypes: genotype D and EbpA. Both genotypes were found to belong to the zoonotic Group 1. Notably, this study is the first to report the EbpA genotype in Korea. Although studies on E. bieneusi in raccoon dogs are relatively limited, the findings suggest potential public health concerns.
Enterocytozoon bieneusi is an opportunistic microsporidian parasite with zoonotic potential that causes gastrointestinal illness in humans and animals. This study aimed to investigate the presence and genetic diversity of E. bieneusi from cats in Korea and to assess the potential public health risks associated with zoonotic genotypes. Among the 137 feline fecal samples, 4 (2.9%) were PCR-positive for E. bieneusi. In addition, 2 E. bieneusi genotypes were identified: Type IV, a known zoonotic genotype belonging to Group 1, and KCAT1, a novel genotype with zoonotic potential belonging to Group 1. This study is the first to report on these genotypes from cats in Korea, most of which were companion cats visiting veterinary clinics. Despite the low detection rate, the presence of zoonotic genotypes in companion cats is a potential public health concern because of the close physical interaction between cats and their human caregivers. These findings indicate the importance of routine monitoring and the molecular characterization of E. bieneusi in companion animals to comprehensively understand their zoonotic transmission patterns and to guide future risk assessments and preventive strategies.
Citations Citations to this article as recorded by
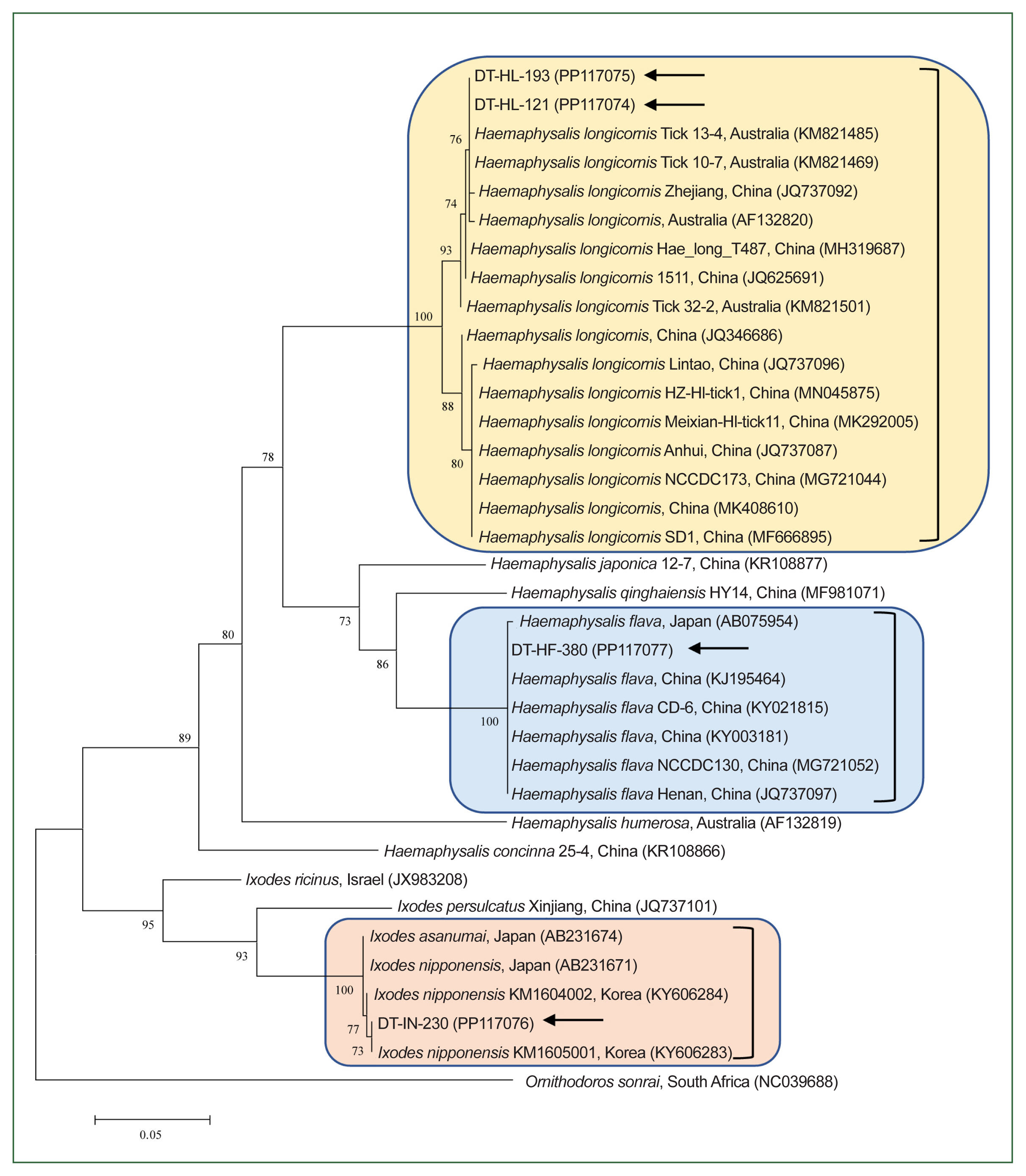
We identified the presence of Toxoplasma gondii in ticks and their host dogs, and assess the potential role of ticks as reservoirs for this pathogen. A total of 1,230 feeding ticks were collected from 340 dogs. The tick species identified included Haemaphysalis longicornis, H. flava, and Ixodes nipponensis. Detection of the T. gondii B1 gene occurred in 2 dogs (0.6%) and 4 tick pools (0.9%). Genotyping confirmed the presence of the I/III genotype. This study is the first to report the molecular detection of T. gondii in both canine ticks and their hosts. Our findings offer important insights into the dynamics of T. gondii transmission between vectors and their hosts.
Citations Citations to this article as recorded by
This study surveyed the current status of intestinal parasite infections in Korean dog fecal samples. A total of 367 fecal samples were collected from the northern (Seoul and Gyeonggi-do), central (Chungcheong-do), and southern (Gyeongsang-do) regions and analyzed using the saturated sodium nitrate flotation technique and the nucleotide sequences of 18S rRNA. Six species of intestinal parasites were detected using the flotation technique. Among them, helminth eggs detected included Toxocara canis (6.0%), Toxascaris leonina (1.1%), Trichuris vulpis (6.8%), Ancylostoma caninum (2.7%), and Spirometra sp. (1.1%). Additionally, Cystoisospora sp. (7.6%) oocysts were also detected. The prevalence of intestinal parasite infections was higher in shelter dogs than in pet dogs. Molecular genetic assays revealed the gdh and 18S rRNA genes of Giardia duodenalis (type D) in 4.9% of fecal samples. To the best of our knowledge, 18S rRNA genes of Cryptosporidium canis were identified in 1.9% of fecal samples for the first time in Korea. These findings provide an overview of the current status of intestinal parasite infections in fecal samples of dogs from Korea and can be helpful in the surveillance of zoonotic parasite infections related to dogs.
Citations Citations to this article as recorded by
Enterocytozoon bieneusi is an important microsporidian protozoa that causes intestinal disorders in humans. We collected 191 fecal samples from roadkill deer carcasses, among which 13 (6.8%) showed positive reaction for E. bieneusi by polymerase chain reaction assay. Phylogenetic analysis revealed 6 distinct genotypes, 1 of which was novel. All genotypes belonged to Group 1, which has low host specificity, indicating possible transmission through sylvatic cycle. E. bieneusi infection was predominant in female deer (p<0.05).
Citations Citations to this article as recorded by
Toxoplasma gondii, a common protozoan parasite, poses significant public health risks due to its potential to cause toxoplasmosis in humans and can be contracted from pigs, which are considered its critical intermediate host. The aim of this study is to evaluate the prevalence of T. gondii in slaughtered pigs for human consumption, emphasizing the zoonotic implications and the need for improved biosecurity and monitoring practices in pig farming. A total of 1,526 pig samples (1,051 whole blood samples and 384 lung tissue samples from the local slaughterhouse and 91 aborted fetus samples from local farms) were collected throughout the whole country of Korea in 2020. Among them, 6 (0.4%) were found to be infected with T. gondii by nested PCR. When compared by sample type, the prevalence of T. gondii was significantly higher in the aborted fetus samples (2.2%, 2/91) than in the blood (0.3%, 3/1,051) and lung tissue samples (0.3%, 1/384). The B1 gene sequence of T. gondii was similar (97.9–99.8%) to that of the other T. gondii isolates. This study represents the first molecular genotyping survey of T. gondii in the lung tissue of fattening pigs and aborted fetuses in Korea. Our findings indicated the importance of adopting preventive measures including the implementation of rigorous farm hygiene protocols and the promotion of public awareness about the risks of consuming undercooked pork. By addressing the gaps in current control strategies and encouraging the One Health approach, this study contributes to the development of more effective strategies to mitigate the transmission of T. gondii from pigs to humans, ultimately safeguarding public health.
Toxoplasmosis is a major public health concern, with raw or undercooked meat being the primary source of human infection. Knowledge regarding the molecular epidemiology of Toxoplasma gondii in cattle destined for human consumption in Korea is lacking. The present study aimed to genetically characterize the infectious strains of T. gondii. Overall, 455 cattle blood samples from 84 farms in the Gyeongnam-do (Province) were randomly collected in 2017. Nested PCR analysis revealed that only 3 (0.7%) samples were infected with T. gondii. The B1 gene sequence of T. gondii was observed to be similar (97.3–99.6%) to that of other T. gondii isolates. This is the first study to perform the molecular detection of T. gondii in cattle in Korea. Although the prevalence of infection was low, our findings suggest that cattle present a potential public health issue. It may be crucial to recognize the importance of T. gondii infection in cattle meat.
Citations Citations to this article as recorded by
Blastocystis is a genus of unicellular heterokont parasites belonging to a group of organisms known as Stramenopiles, which includes algae, diatoms, and water molds. Blastocystis includes several species that habitat in the gastrointestinal tracts of organisms as diverse as humans, farm animals, birds, rodents, reptiles, amphibians, fish, and cockroaches. It is important to public health and distributed globally, but its prevalence in dogs in Korea has not been reported to date. Here, we collected 787 canine fecal samples and assessed Blastocystis infection by age, sex, region, season, and diarrhea symptoms. We determined Blastocystis subtypes using phylogenetic analyses based on 18S rRNA gene sequences. We identified, 10 Blastocystis positive samples (1.3%). A higher proportion of infected dogs was asymptomatic; however, infection rates did not significantly differ according to region, age, sex, and season. Phylogenetic analysis showed that the Blastocystis sp. identified belonged to 4 subtypes (STs), ST1, ST5, ST10, and ST14, thus revealed the genetic diversity of Blastocystis sp. in dogs Korean. This is first report on the presence of Blastocystis sp. in dogs Korean. This study revealed a lower infection rate than expected and differed from previous studies in STs. Further studies are warranted to observe the national infection status of Blastocystis in dogs and the genetic characteristics of this genus.
Citations Citations to this article as recorded by
In a population-based study with 4 years of follow up, we evaluated the prevalence of Coxiella burnetii in cattle on Ulleung Island, Korea. In this study, the rates of C. burnetii infection in cattle on Ulleung Island were determined by PCR and were found to be 0.3-1.0% in the period 2011-2014. All 17 C. burnetii partial 16S rRNA gene sequences from PCR-positive cattle were identical and 2 geographic representatives were included in our analysis. The nucleotide sequences of the 2 samples showed high (98.4-100%) identity with C. burnetii sequences obtained from the GenBank. In this long-term tracking study, the number of cattle positive for C. burnetii on Ulleung Island was low. To prevent the transmission of C. burnetii on Ulleung Island, control strategy should include biosecurity improvement in surveillance, livestock management, administering suitable tests before purchasing animals to detect C. burnetii shedders, and restricting movements between herds.
Citations Citations to this article as recorded by
The identification and characterization of pathogenic and zoonotic tick-borne diseases like granulocytic anaplasmosis are essential for developing effective control programs. The differential diagnosis of pathogenic Anaplasma phagocytophilum and non-pathogenic A. phagocytophilum-like Anaplasma spp. is important for implementing effective treatment from control programs. The
objective of the present study was to investigate the prevalence of Anaplasma spp. in horses in Korea by nucleotide sequencing and restriction enzyme fragment length polymorphism assay. Of the 627 horses included in the study, only 1 (0.2%) was infected with A. phagocytophilum. Co-infection with A. phagocytophilum- like Anaplasma spp. was not detected in the study. The 16S rRNA sequence of A. phagocytophilum was similar (99.5- 100%) to A. phagocytophilum 16S rRNA isolated from horses in other countries. PCR adapted to amplify A. phagocytophilum groEL and msp2 genes failed to generate amplicons, suggesting genetic diversity in these genes. This study is the first molecular detection of A. phagocytophilum in horses in Korea. Human granulocytic anaplasmosis and animal infection of A. phagocytophilum have been reported in Korea recently. Because of vector tick distribution, global warming, and the increase of the horse industry, horses should be considered as a potential reservoir for A. phagocytophilum, and cross infectivity should be evaluated even though a low prevalence of infection was detected in this study. Furthermore, continuous surveillance and effective control measures for A. phagocytophilum should be established to prevent disease distribution and possible transmission to humans. Citations Citations to this article as recorded by
Anaplasmosis is a tick-borne, non-contagious, zoonotic disease caused by Anaplasma spp., which include Anaplasma marginale, A. centrale, A. phagocytophilum, A. platys, A. ovis, and A. bovis. Recently, in Korea, the prevalence of Anaplasma spp. has been investigated in some animals, such as dogs, horses, goats, cats, and Korean water deer. In cattle, A. marginale is the most virulent species and regarded as the typical type of species. However, data on the seroprevalence of Anaplasma spp. in cattle in Korea during the last decade is limited. This study was designed to investigate the seroprevalence of bovine anaplasmosis in Korea. From 2010 to 2013, blood samples were collected from 568 cattle. Forty animals (7.0%) tested seropositive for Anaplasma spp. by cELISA. Despite that current bovine anaplasmosis seropositivity rate in the Gyeongsangbuk-do is lower than those in tropical countries, anaplasmosis needs to be regarded as a concerning disease. The identification of the specific Anaplasma species infecting cattle in this province requires additional molecular studies. Moreover, further monitoring and control programs for bovine anaplasmosis is required, and the information from this study will be beneficial to develop these programs.
Citations Citations to this article as recorded by
|
|