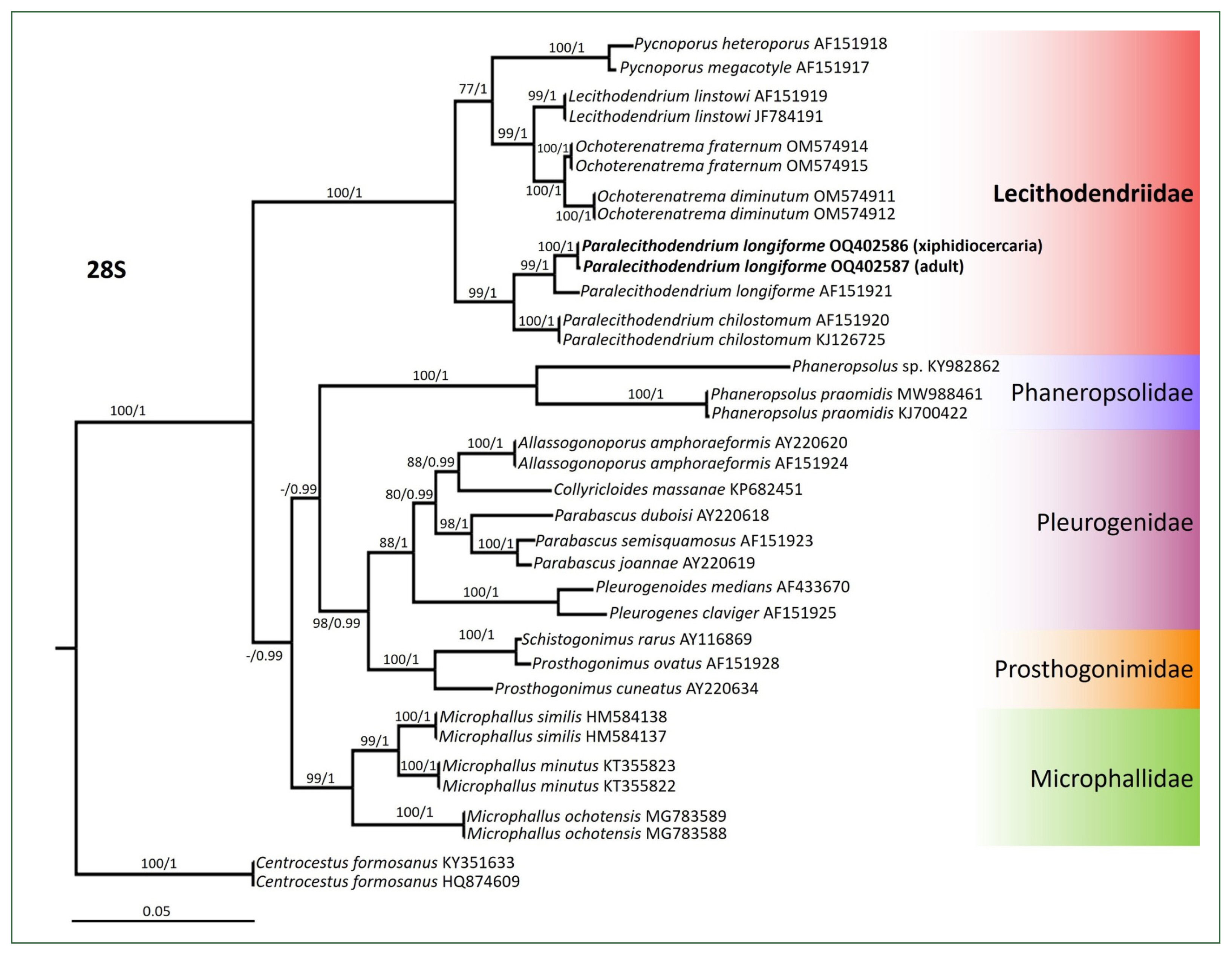
, Pheravut Wongsawad1,2,3
, Chalobol Wongsawad1,2
, Nattawadee Nantarat1,2
, Preeyaporn Butboonchoo1,2,*
, Jong-Yil Chai4
1Applied Parasitology Research Laboratory, Department of Biology, Faculty of Science, Chiang Mai University, Chiang Mai 50200, Thailand JFIF d d Ducky d qhttp://ns.adobe.com/xap/1.0/