Skip to main navigation Skip to main content
  • KSPTM
  • E-Submission

PHD : Parasites, Hosts and Diseases

OPEN ACCESS
ABOUT
BROWSE ARTICLES
FOR CONTRIBUTORS

Page Path

62
results for

"Ho-Woo Nam"

Article category

Keywords

Publication year

Authors

Funded articles

"Ho-Woo Nam"

Brief Communication

Allyl isothiocyanate exacerbates acute toxoplasmosis through inhibition of inflammatory cytokines
Qiu-Mei Lin, Hong-Bin Long, Jun-Ting He, Zhi-hao Zhang, Ho-Woo Nam, Fu-Shi Quan, Qi Zhong, Xu-Qing Liu, Zhao-Shou Yang
Parasites Hosts Dis 2024;62(4):476-483.
Published online November 22, 2024
DOI: https://doi.org/10.3347/PHD.24054
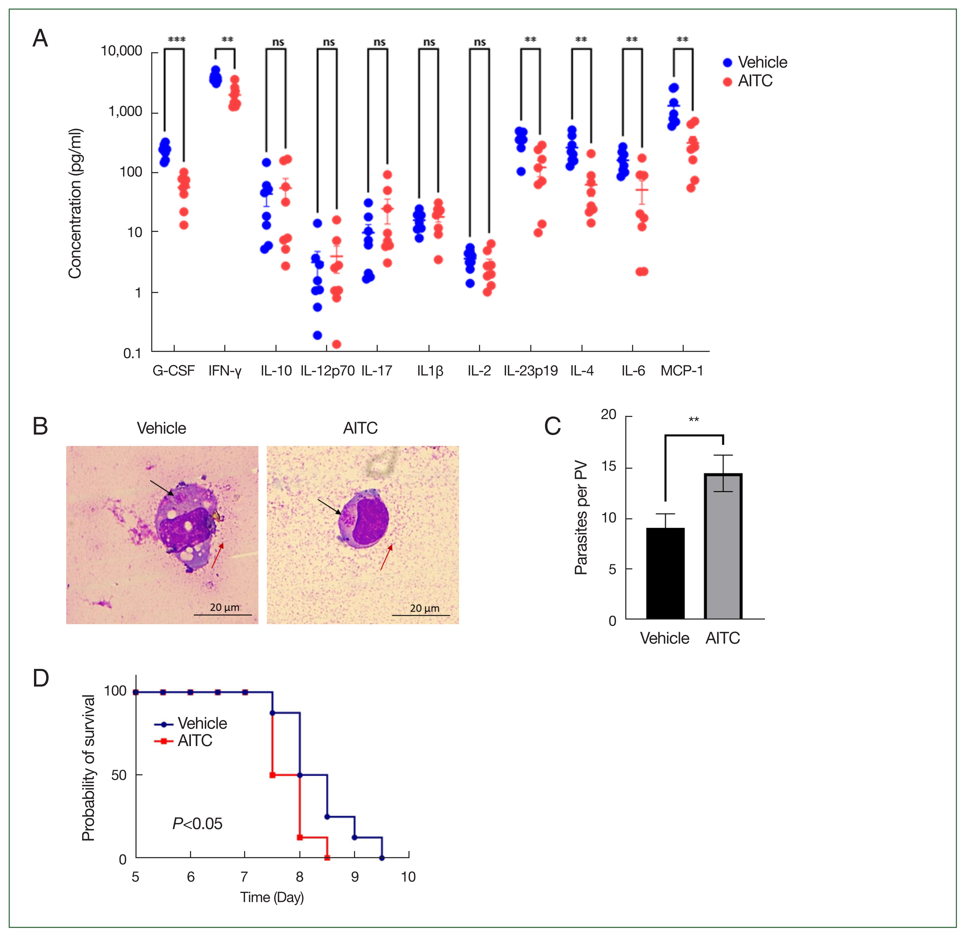
Allyl isothiocyanate (AITC) is a natural product commonly used in food preservation and pharmaceutical applications. Toxoplasmosis, caused by the protozoan pathogen Toxoplasma gondii, is prevalent globally while the impact of AITC on toxoplasmosis is unclear. We explored the effect of AITC on acute toxoplasmosis. We infected C57BL/6 mice with T. gondii type I RH strain following AITC administration. On the 4th day after infection, which corresponds to the initial stage of infection, we collected serum for the determination of inflammatory cytokine levels. The mice serum of the AITC-administered group contained significantly lower levels of granulocyte colony-stimulating factor, interferon-gamma, interleukin (IL)-23 subunit p19, IL-4, IL-6, and monocyte chemoattractant protein-1. The lifespan of the mice in the AITC-administered group was significantly reduced. In vitro experiments showed that AITC promoted the proliferation of intracellular T. gondii accompanied by the inhibition of IL-4, IL-1β, and IL-6 production in RAW264.7 macrophages. Our results showed that AITC facilitated T. gondii infection in the early stage by inhibiting the production of several inflammatory cytokines.
  • 2,476 View
  • 70 Download

Original Articles

Spatiotemporal Clusters and Trends of Pneumocystis Pneumonia in Korea
Hwa Sun Kim, Ho-Woo Nam, Hye-Jin Ahn, Sang Haak Lee, Yeong Hoon Kim
Korean J Parasitol 2022;60(5):327-338.
Published online October 21, 2022
DOI: https://doi.org/10.3347/kjp.2022.60.5.327
This study determined the recent status and trend of Pneumocystis jirovecii pneumonia (PcP) in the non-human immunodeficiency virus (HIV) (non-HIV-PcP) and HIV (HIV-PcP) infected populations using data from the Health Insurance Review & Assessment Service (HIRA) and the Korea Disease Control and Prevention Agency (KDCA). SaTScan and Joinpoint were used for statistical analyses. Non-HIV-PcP cases showed an upward trend during the study period from 2010 to 2021, with the largest number in 2021 (551 cases). The upward trend was similar until 2020 after adjusting for the population. Seoul had the highest number of cases (1,597) in the non-HIV-PcP group, which was the same after adjusting for the population (162 cases/1,000,000). It was followed by Jeju-do (89 cases/1,000,000). The most likely cluster (MLC) for the non-HIV-PCP group was Seoul (Relative Risk (RR)=4.59, Log Likelihood Ratio (LLR)=825.531), followed by Jeju-do (RR=1.59, LLR=5.431). An upward trend was observed among the non-HIV-PcP group in the Jeju-do/Jeollanam-do/Jeollabuk-do/Gyeongsangnam-do/Busan/Daejeon/Daegu/Ulsan joint cluster (29.02%, LLR=11.638, P<0.001) located in the southern part of Korea. Both women and men in the non-HIV groups showed an overall upward trend of PcP during the study period. Men in the 60-69 age group had the highest annual percentage change (APC 41.8) during 2014-2019. In contrast, the HIV groups showed a falling trend of PcP recently. Men in the 60-69 age group had the most decrease (APC -17.6) during 2018-2021. This study provides an analytic basis for health measures and a nationwide epidemiological surveillance system for the management of PcP.

Citations

Citations to this article as recorded by  Crossref logo
  • Pneumonia incidence and determinants in South Punjab, Pakistan (2016–2020): a spatial epidemiological study at Tehsil-level
    Ömer Ünsal, Oliver Gruebner, Munazza Fatima
    International Journal of Health Geographics.2025;[Epub]     CrossRef
  • 4,923 View
  • 115 Download
  • 1 Web of Science
  • Crossref
Relationship between Clonorchis sinensis Infection and Cholangiocarcinoma in Korea
Hwa Sun Kim, Ho-Woo Nam, Hye-Jin Ahn, Dongjae Kim, Yeong Hoon Kim
Korean J Parasitol 2022;60(4):261-271.
Published online August 24, 2022
DOI: https://doi.org/10.3347/kjp.2022.60.4.261
This study provides an overview of the current status of clonorchiasis and cholangiocarcinoma (CCA), and their relationship in Korea during 2012-2020. Data were obtained from the Health Insurance Review & Assessment Service of Korea. Cluster, trend, and correlation analyses were performed. Gyeongsangnam-do and Seoul had the highest average number of cases (1,026 and 4,208) and adjusted rate (306 and 424) for clonorchiasis and CCA, respectively. The most likely clusters (MLC) for clonorchiasis and CCA were Busan/Gyeongsangnam-do/Ulsan/Daegu/Gyeongsangbuk-do (Relative Risk; RR = 4.55, Likelihood Ratio; LLR = 9,131.115) joint cluster and Seoul (RR = 2.29, LLR = 7,602.472), respectively. The MLC for clonorchiasis was in the southeastern part of Korea, while that for CCA was in the southern part. Clonorchiasis showed a decreasing trend in the southeastern districts, while increased in the southwestern districts. Cities in the central region had a decreasing trend, while the western districts had an increasing trend. In most adults (30-59), infection rate of clonorchiasis showed a significant decrease until 2018, while thereafter increased, although not significant. CCA showed a sharply decreasing tendency. The incidence of clonorchiasis and CCA were positively correlated. In general, the correlation was weak (r = 0.39, P < 0.001), but it was strongly positive around the 4 river basins (r = 0.74, P < 0.001). This study might provide an analytic basis for developing an effective system against clonorchiasis and CCA.

Citations

Citations to this article as recorded by  Crossref logo
  • International trends in biliary tract cancer–related mortality, 2000–2022: An observational study of the World Health Organization Mortality Database
    Quynh Thi Vu, Yoshito Nishimura, Ko Harada, Hiroki Ito, Tsukasa Higashionna, Akinari Maruo, Keisaku Harada, Tatsuaki Takeda, Hirofumi Hamano, Yoshito Zamami, Hideharu Hagiya, Toshihiro Koyama
    Hepatology.2025; 82(3): 626.     CrossRef
  • Carcinogenic parasites: insights into the epidemiology and possible mechanisms of cancer
    Shabir Ahmad Rather, Zahoor Ahmad Wani, Rashaid Ali Mustafa, Pooja Bharti, Rukhsana Kousar, Mohammad Vikas Ashraf, Shoeb Ahmad, A A Shah, M A Hannan Khan
    Mutagenesis.2025; 40(3): 465.     CrossRef
  • GalNAc-siRNA conjugates mediate the silencing of the parasite-derived lncRNA: A novel therapeutic approach for liver fluke-induced liver fibrosis
    Yangyuan Qiu, Xue Bai, Jingna Gao, Bin Tang, Mingyuan Liu, Jing Ding, Xiaolei Liu
    International Journal of Biological Macromolecules.2025; 319: 145580.     CrossRef
  • Clonorchiasis misdiagnosed as hepatic space-occupying lesion: a case report
    Peng Son, Fen Yeong Chen, Jun Er Chin Benedick, Ruiling Hui, Simin Guo
    Diagnostic Microbiology and Infectious Disease.2025; 113(4): 117027.     CrossRef
  • Ivermectin Identified Using a High-Throughput Screening System Exhibits Anti-Clonorchis sinensis Activity in Rats
    Soon-Ok Lee, Hyeryon Lee, Ki Back Chu, Jianhua Li, Sung-Jong Hong, Sung Soo Kim, Joo Hwan No, Fu-Shi Quan
    Antibiotics.2025; 14(8): 837.     CrossRef
  • Can flukes cause cancer? Insight into molecular links between parasites and carcinogenesis
    Maria Paluch, Maja Cudzik, Aleksandra Kędra, Martyna Olszyna, Agata Dziura, Paulina Jaskulska, Grzegorz Król, Wioleta Kondziołka
    Molecular and Biochemical Parasitology.2025; 264: 111707.     CrossRef
  • Genome-wide identification of histone lysine methyltransferases and their implications in the epigenetic regulation of eggshell formation-related genes in a trematode parasite Clonorchis sinensis
    Min-Ji Park, Woon-Mok Sohn, Young-An Bae
    Parasites, Hosts and Diseases.2024; 62(1): 98.     CrossRef
  • A novel kit for enrichment of fecal helminth eggs
    Eunsol Lee, Seon-Ok Back, Young-Ju Lee, Jung-Won Ju, Hee-Il Lee, Myoung-Ro Lee
    Parasites, Hosts and Diseases.2024; 62(3): 323.     CrossRef
  • Risk factors for Clonorchis sinensis infections and control measures reinforced with focused interviews
    Soon-Ok Lee, Fuhong Dai, Eun Joo Park, Yun Pyo Hong, Fu-Shi Quan, Jin-Ho Song, Sung-Jong Hong
    Parasitology Research.2024;[Epub]     CrossRef
  • 7,063 View
  • 167 Download
  • 11 Web of Science
  • Crossref
Spatiotemporal Clusters and Trend of Trichomonas vaginalis Infection in Korea
Yeong Hoon Kim, Hye-Jin Ahn, Dongjae Kim, Ho-Woo Nam
Korean J Parasitol 2022;60(2):97-107.
Published online April 20, 2022
DOI: https://doi.org/10.3347/kjp.2022.60.2.97
This study was done to provide an overview of the latest trichomoniasis status in Korea by finding disease clusters and analyzing temporal trends during 2012-2020. Data were obtained from the Health Insurance Review & Assessment Service (HIRA) of Korea. SaTScan and Joinpoint programs were used for statistical analyses. Gyeonggi-do had the highest average population and highest number of cases. The high incidence of T. vaginalis infections were observed among women aged 40-49 and 30-39 years (33,830/year and 33,179/year, respectively). Similarly, the 40-49 and 30-39 age group in men showed the highest average cases (1,319/year and 1,282/year, respectively). Jeollabuk-do was the most likely cluster, followed by Busan/Gyeongsangnam-do/Ulsan/Daegu and Jeju-do and Gwangju. Urban and rural differences were prominent. Trichomoniasis has decreased significantly in most clusters, except for Incheon. Trichomoniasis was decreasing in women recently after peaking around 2014. Men showed different trends according to age. Trichomoniasis was increasing in the 10-39 age groups, but decreasing in the 40-59 age groups. This study might provide an analytic basis for future health measures, policy-makers, and health authorities in developing effective system for prevention of trichomoniasis.

Citations

Citations to this article as recorded by  Crossref logo
  • Current status and epidemiology of endemic parasitic infections in Korea as of 2026: a narrative review
    Sun Huh
    Journal of the Korean Medical Association.2026; 69(3): 240.     CrossRef
  • Clinical Characteristics of Vaginal Trichomoniasis Infection and Metronidazole Resistance in Vaginitis Patients
    Guixue Lv, Xunrong Cao, Chunfeng Zheng
    Infection and Drug Resistance.2025; Volume 18: 1161.     CrossRef
  • Prevalence of Trichomonas vaginalis Among Women in the Chinese Population: A Systematic Review and Meta-Analysis
    Shuang Li, Jiahui Xu, Sisi Ru, Changjun Hu, Chongyang Liu, Xingquan Sun, Heteng Guo, Xi Zhang
    Tropical Medicine and Infectious Disease.2025; 10(4): 113.     CrossRef
  • Molecular Identification Based on β-Tubulin of Trichomonas vaginalis Infection among Women in Babylon Province
    Zainab Waddah Kermasha, Hayam Khalis Al-Masoudi, Suhaila Fadhil Mohammed
    Medical Journal of Babylon.2024; 21(4): 1009.     CrossRef
  • Prevalence and metronidazole resistance of Trichomonas vaginalis among Japanese women in 2021
    Yumiko Saito-Nakano, Yuko Umeki, Chikako Shimokawa, Koichi Kobayashi, Koichi Hashimoto, Toshio Takada, Chinami Makii, Rie Hasebe, Yuri Yoshida, Riko Nakajima, Seiki Kobayashi, Hajime Hisaeda
    IJID Regions.2023; 7: 130.     CrossRef
  • 5,390 View
  • 217 Download
  • 5 Web of Science
  • Crossref
Recent Spatial and Temporal Trends of Malaria in Korea
Yeong Hoon Kim, Hye-Jin Ahn, Dongjae Kim, Sung-Jong Hong, Tong-Soo Kim, Ho-Woo Nam
Korean J Parasitol 2021;59(6):585-593.
Published online December 22, 2021
DOI: https://doi.org/10.3347/kjp.2021.59.6.585
This study was done to provide an analytical overview on the latest malaria infection clusters by evaluating temporal trends during 2010-2019 in Korea. Incheon was the most likely cluster (MLC) for all cases of malaria during the total period. MLCs for P. falciparum, vivax, malariae, ovale, and clinically diagnosed malaria without parasitological confirmation were Jeollanam-do, Incheon, Gangwon-do, Gyeongsangnam-do, and Jeollabuk-do, respectively. Malaria was decreasing in most significant clusters, but Gwangju showed an increase for all cases of malaria, P. vivax and clinically diagnosed cases. Malaria overall, P. falciparum and P. vivax seem to be under control thanks to aggressive health measures. This study might provide a sound scientific basis for future control measures against malaria in Korea.

Citations

Citations to this article as recorded by  Crossref logo
  • List of occupational diseases among farmers in Korea: a literature review
    Hansoo Song, Seok-Ju Yoo, Won-Ju Park, Seunghyeon Cho, Ki Soo Park, Joo Hyun Sung, Sang Jin Park, Seong-yong Yoon, Kyeongsoo Kim, Dong-phil Choi, Hye-min Kim, Bounggyun Ju, Kanwoo Youn
    Ann Occup Environ Med.2025; 37: e2.     CrossRef
  • 2024년 수도권역 말라리아 환자 및 군집사례 발생 현황
    미정 고, 윤정 서, 현미 김, 경원 황
    Public Health Weekly Report.2025; 18(47): 1867.     CrossRef
  • Analysis of geometric morphometrics and molecular phylogeny for Anopheles species in the Republic of Korea
    Jiseung Jeon, Heung Chul Kim, Terry A. Klein, Kwang Shik Choi
    Scientific Reports.2023;[Epub]     CrossRef
  • Spatio‐temporal incidence of malaria patients in Incheon Metropolitan City
    Jung‐A An, Jeong Hyeon Lee, MyungDeok Kim-Jeon, Sung‐Jong Hong, Hyung Wook Kwon
    Entomological Research.2023; 53(12): 609.     CrossRef
  • 6,334 View
  • 138 Download
  • 3 Web of Science
  • Crossref
Clusters of Toxoplasmosis in Ganghwa-gun, Cheorwon-gun, and Goseong-gun, Korea
Jihye Yu, Woojin Kim, Yoon Kyung Chang, Tong-Soo Kim, Sung-Jong Hong, Hye-Jin Ahn, Ho-Woo Nam, Dongjae Kim
Korean J Parasitol 2021;59(3):251-256.
Published online June 21, 2021
DOI: https://doi.org/10.3347/kjp.2021.59.3.251
We find out the clusters with high toxoplasmosis risk to discuss the geographical pattern in Gyodong-myeon and Samsan-myeon of Ganghwa-gun, Cheorwon-gun, and Goseong-gun, Korea. Seroepidemiological data of toxoplasmosis surveyed using rapid diagnostic tests for the residents in the areas in 2019 were analyzed to detect clusters of the infection. The cluster was investigated using the SaTScan program which is based on Kulldorff’s scan statistic. The clusters were found with P-values in each region analyzed in the program, and the risk and patient incidence of specific areas can be examined by the values such as relative risk and log likelihood ratio. Jiseok-ri and Insa-ri were found to be a cluster in Gyodong-myeon and Seokmo-ri was the cluster in Samsan-myeon. Yangji-ri and Igil-ri were found to be a cluster in Cheorwon-gun and Madal-ri and Baebong-ri were the cluster in Goseong-gun. This findings can be used to monitor and prevent toxoplasmosis infections occurring in vulnerable areas.

Citations

Citations to this article as recorded by  Crossref logo
  • Seroprevalence of Toxoplasma gondii infection among patients of a tertiary hospital in Guangzhou, Guangdong province, PR China
    Yu-bin Guan, Xiao-xiao Sun, Shao-lian Chen, Xiao-ting Zhu, Zhi-hua Zeng, Han-wei Lu, Hong-mei Feng, Yu Guo, Wen-gong Jiang, Kui Xiong, Xiao-rong Yang, Ho-Woo Nam, Zhao-shou Yang, Pan Li
    PLOS ONE.2023; 18(7): e0286430.     CrossRef
  • 5,006 View
  • 86 Download
  • 1 Web of Science
  • Crossref
Seroprevalence of Toxoplasma gondii assayed using Rapid Diagnostic Tests among Residents in Three Counties Adjacent to The Demilitarized Zone, Korea
Jeehi Jung, Jinyoung Lee, Yoon Kyung Chang, Seong Kyu Ahn, Seo Hye Park, Sung-Jong Hong, Jihoo Lee, Chom-Kyu Chong, Hye-Jin Ahn, Ho-Woo Nam, Tong-Soo Kim, Dongjae Kim
Korean J Parasitol 2021;59(1):9-14.
Published online February 19, 2021
DOI: https://doi.org/10.3347/kjp.2021.59.1.9
Toxoplasma gondii seroprevalence have been rapidly increasing in some parts of Korea. We analyzed prevalence of anti-Toxoplasma gondii antibodies, using a rapid diagnostic test (RDT), in the sera of 552 residents in Ganghwa-gun, 661 ones in Cheorwon-gun, and 305 ones in Goseong-gun, Korea in 2019. IgG/IgM RDT mounted with recombinant fragment of major surface antigen (SAG1), glutathione-S-transferase-linker-SAG1A, were applied to the sera. IgG seroprevalence was 28.1% in Ganghwa-gun, 19.5% in Cheorwon-gun and 35.7% in Goseong-gun. Odds ratios comparing Cheorwon vs Ganghwa was 0.63 (P=0.001) and Goesong versus Ganghwa was 1.47 (P=0.01) adjusting age and sex. Goseong had highest seroprevalence among the 3 counties both in crude rates and logistic regression. Although Cheorwon and Goseong are adjacent to the demilitarized zone (DMZ) in Korea, seroprevalence rate was much higher in Goseong. Further investigation on other DMZ-closed areas is necessary whether they have high prevalence rates compared to the other areas. T. gondii prevalence in Korea is still persists; proper health policy should be established.

Citations

Citations to this article as recorded by  Crossref logo
  • Molecular survey of Toxoplasma gondii B1 gene in pigs from various localities in Korea
    Dongmi Kwak, Min-Goo Seo
    Parasites, Hosts and Diseases.2024; 62(3): 294.     CrossRef
  • 6,098 View
  • 183 Download
  • 3 Web of Science
  • Crossref
Cluster of Parasite Infections by the Spatial Scan Analysis in Korea
Kyoung-Eun Bae, Yoon Kyung Chang, Tong-Soo Kim, Sung-Jong Hong, Hye-Jin Ahn, Ho-Woo Nam, Dongjae Kim
Korean J Parasitol 2020;58(6):603-608.
Published online December 29, 2020
DOI: https://doi.org/10.3347/kjp.2020.58.6.603
This study was performed to find out the clusters with high parasite infection risk to discuss the geographical pattern. Clusters were detected using SatScan software, which is a statistical spatial scan program using Kulldorff’s scan statistic. Information on the parasitic infection cases in Korea 2011-2019 were collected from the Korea Centers for Disease Control and Prevention. Clusters of Ascaris lumbricoides infection were detected in Jeollabuk-do, and T. trichiura in Ulsan, Busan, and Gyeongsangnam-do. C. sinensis clusters were detected in Ulsan, Daegu, Busan, Gyeongsangnam-do, and Gyeongsangbuk-do. Clusters of intestinal trematodes were detected in Ulsan, Busan, and Gyeongsangnam-do. P. westermani cluster was found in Jeollabuk-do. E. vermicularis clusters were distributed in Gangwon-do, Jeju-do, Daegu, Daejeon, and Gwangju. This clustering information can be referred for surveillance and control on the parasitic infection outbreak in the infection-prone areas.
  • 5,331 View
  • 119 Download
Clusters of Toxoplasmosis in Gyodong-Myeon and Samsan-Myeon, Ganghwa-Gun, Korea
Woojin Kim, Yoon Kyung Chang, Tong-Soo Kim, Sung-Jong Hong, Hye-Jin Ahn, Ho-Woo Nam, Dongjae Kim
Korean J Parasitol 2020;58(5):493-497.
Published online October 22, 2020
DOI: https://doi.org/10.3347/kjp.2020.58.5.493
The purpose of this study is to find out the clusters with high toxoplasmosis risk to discuss the geographical pattern in 2 islands of Gyodong-myeon and Samsan-myeon in Ganghwa-gun, Korea. Seroepidemiological data of toxoplasmosis surveyed using rapid diagnostic tests for the residents in 2 islands from 2010 to 2013 were analyzed to detect clusters of the infection. The cluster was investigated using the SatScan program which is based on Kulldorff’s scan statistic. The clusters were found with P-values in each region analyzed in the program, and the risk and patient incidence of specific areas can be examined by the values such as relative risk and log likelyhood ratio. Jiseok-ri was found to be a cluster in Gyodong-myeon and Ha-ri was the cluster in Samsan-myeon. This findings can be used to monitor and prevent toxoplasmosis infections occurring in vulnerable areas.
  • 4,949 View
  • 98 Download
Secretome Analysis of Host Cells Infected with Toxoplasma gondii after Treatment of Human Epidermal Growth Factor Receptor 2/4 Inhibitors
Hye-Jung Kim, Hye-Jin Ahn, Hyeweon Kang, Jaehui Park, Seul gi Oh, Saehae Choi, Won-Kyu Lee, Ho-Woo Nam
Korean J Parasitol 2020;58(3):249-255.
Published online June 26, 2020
DOI: https://doi.org/10.3347/kjp.2020.58.3.249
Toxoplasma gondii, a ubiquitous, intracellular parasite of the phylum Apicomplexa, infects an estimated one-third of the human population as well as a broad range of warm-blooded animals. We have observed that some tyrosine kinase inhibitors suppressed the growth of T. gondii within host ARPE-10 cells. Among them, afatinib, human epithermal growth factor receptor 2 and 4 (HER2/4) inhibitor, may be used as a therapeutic agent for inhibiting parasite growth with minimal adverse effects on host. In this report, we conducted a proteomic analysis to observe changes in host proteins that were altered via infection with T. gondii and the treatment of HER2/4 inhibitors. Secreting proteins were subjected to a procedure of micor basic reverse phase liquid chromatography, nano-liquid chromatography-mass spectrometry, and ingenuity pathway analysis serially. As a result, the expression level of heterogeneous nuclear ribonucleoprotein K, semaphorin 7A, a GPI membrane anchor, serine/threonine-protein phosphatase 2A, and calpain small subunit 1 proteins were significantly changed, and which were confirmed further by western blot analysis. Changes in various proteins, including these 4 proteins, can be used as a basis for explaining the effects of T. gondii infections and HER2/4 inhibitors.

Citations

Citations to this article as recorded by  Crossref logo
  • Host cell proteins modulated upon Toxoplasma infection identified using proteomic approaches: a molecular rationale
    Sajad Rashidi, Carmen Vieira, Reza Mansouri, Mohammad Ali-Hassanzadeh, Esmaeel Ghani, Mohammadreza Karimazar, Paul Nguewa, Raúl Manzano-Román
    Parasitology Research.2022; 121(7): 1853.     CrossRef
  • 6,649 View
  • 92 Download
  • 1 Web of Science
  • Crossref

Brief Communications

Detection of Human Anti-Trypanosoma cruzi Antibody with Recombinant Fragmented Ribosomal P Protein
Yeong Hoon Kim, Zhaoshou Yang, Jihoo Lee, Hye-Jin Ahn, Chom-Kyu Chong, Wagner Maricondi, Ronaldo F. Dias, Ho-Woo Nam
Korean J Parasitol 2019;57(4):435-437.
Published online August 31, 2019
DOI: https://doi.org/10.3347/kjp.2019.57.4.435
Chagas disease is caused by the protozoan parasite Trypanosoma cruzi, and is endemic in many Latin American countries. Diagnosis is based on serologic testing and the WHO recommends two or more serological tests for confirmation. Acidic ribosomal P protein of T. cruzi showed strong reactivity against positive sera of patients, and we cloned the protein after fragmenting it to enhance its antigenicity and solubility. Twelve positive sera of Chagas disease patients were reacted with the fragmented ribosomal P protein using western blot. Detection rate and density for each fragment were determined. Fragments F1R1, F1R2, and F2R1 showed 100% rate of detection, and average density scoring of 2.00, 1.67, and 2.42 from a maximum of 3.0, respectively. Therefore, the F2R1 fragment of the ribosomal P protein of T. cruzi could be a promising antigen to use in the diagnosis of Chagas disease in endemic regions with high specificity and sensitivity.

Citations

Citations to this article as recorded by  Crossref logo
  • In vitro diagnostic methods of Chagas disease in the clinical laboratory: a scoping review
    Luis C. Ascanio, Savannah Carroll, Alberto Paniz-Mondolfi, Juan David Ramírez
    Frontiers in Microbiology.2024;[Epub]     CrossRef
  • A refined genome phage display methodology delineates the human antibody response in patients with Chagas disease
    André Azevedo Reis Teixeira, Luis Rodriguez Carnero, Andréia Kuramoto, Fenny Hui Fen Tang, Carlos Hernique Gomes, Natalia Bueno Pereira, Léa Campos de Oliveira, Regina Garrini, Jhonatas Sirino Monteiro, João Carlos Setubal, Ester Cerdeira Sabino, Renata P
    iScience.2021; 24(6): 102540.     CrossRef
  • 6,395 View
  • 101 Download
  • 2 Web of Science
  • Crossref
Seroprevalence of Toxoplasma gondii among School Children in Pyin Oo Lwin and Naung Cho, Upper Myanmar
Th? Lam Th?i, Hojong Jun, Seo-Hye Park, H??ng Giang L?, Jinyoung Lee, Seong Kyu Ahn, Jung-Mi Kang, Moe Kyaw Myint, Khin Lin, Woon-Mok Sohn, Ho-Woo Nam, Byoung-Kuk Na, Tong-Soo Kim
Korean J Parasitol 2019;57(3):303-308.
Published online June 30, 2019
DOI: https://doi.org/10.3347/kjp.2019.57.3.303
Toxoplasma gondii is an apicomplexan parasite that can cause toxoplasmosis in a wide range of warm-blooded animals including humans. In this study, we analyzed seroprevalence of T. gondii among 467 school children living in the rural areas of Pyin Oo Lwin and Naung Cho, Myanmar. The overall seroprevalence of T. gondii among school children was 23.5%; 22.5% of children were positive for T. gondii IgG, 0.4% of children were positive for T. gondii IgM, and 0.6% of children were positive for both T. gondii IgG and IgM. Geographical factors did not significantly affect the seroprevalence frequency between Pyin Oo Lwin and Naung Cho, Myanmar. No significant difference was found between males (22.2%) and females (25.0%). The overall seroprevalence among school children differed by ages (10 years old [13.6%], 11-12 years old [19.8%], 13-14 years old [24.6%], and 15-16 years old [28.0%]), however, the result was not significant. Polymerase chain reaction analysis for T. gondii B1 gene for IgG-positive and IgM-positive blood samples were negative, indicating no direct evidence of active infection. These results collectively suggest that T. gondii infection among school children in Myanmar was relatively high. Integrated and improved strategies including reinforced education on toxoplasmosis should be implemented to prevent and control T. gondii infection among school children in Myanmar.

Citations

Citations to this article as recorded by  Crossref logo
  • A pre-existing Toxoplasma gondii infection exacerbates the pathophysiological response and extent of brain damage after traumatic brain injury in mice
    Tamara L. Baker, David K. Wright, Alessandro D. Uboldi, Christopher J. Tonkin, Anh Vo, Trevor Wilson, Stuart J. McDonald, Richelle Mychasiuk, Bridgette D. Semple, Mujun Sun, Sandy R. Shultz
    Journal of Neuroinflammation.2024;[Epub]     CrossRef
  • Seroprevalence and associated risk factors of Toxoplasma gondii infection among slaughterhouse workers in Yangon Region, Myanmar: A cross-sectional study
    Nay Hein Sint, Ye Minn Htun, Tun Tun Win, Aye Sandar Mon, Thant Zaw Lwin, Lwin Oo Maung, Pyae Sone Win, Kaung Myat Naing, Thet Paing Zaw, Pyae Hpone Naing, Sai Nyan Lin Tun, Aung Aye Kyaw, Kyaw Wunna, Khine Khine Su, Kyaw Myo Tun, Atef Oreiby
    PLOS ONE.2023; 18(4): e0284352.     CrossRef
  • Toxoplasma gondii in lactating animals: potential risk to milk consuming population in Khyber Pakhtunkhwa
    S. Khan, K. Rafiq, M. N. Khabir, M. B. Khan, S. N. Khan, A. Khattak, S. Attaullah
    Brazilian Journal of Biology.2023;[Epub]     CrossRef
  • Molecular Characterization of Toxoplasma gondii in Cats and Its Zoonotic Potential for Public Health Significance
    Mian Abdul Hafeez, Muntazir Mehdi, Faiza Aslam, Kamran Ashraf, Muhammad Tahir Aleem, Abdur Rauf Khalid, Adeel Sattar, Syeda Fakhra Waheed, Abdulaziz Alouffi, Omar Obaid Alharbi, Muhammad Abu Bakr Shabbir, Umer Chaudhry, Mashal M. Almutairi
    Pathogens.2022; 11(4): 437.     CrossRef
  • Toxoplasma oocysts in the soil of public places worldwide: a systematic review and meta-analysis
    Bahman Maleki, Nayebali Ahmadi, Meysam Olfatifar, Mohammad Gorgipour, Ali Taghipour, Amir Abdoli, Ali Khorshidi, Masoud Foroutan, Aliyar Mirzapour
    Transactions of The Royal Society of Tropical Medicine and Hygiene.2021; 115(5): 471.     CrossRef
  • Potential linkage between Toxoplasma gondii infection and physical education scores of college students
    Jun Cai, Zhijin Sheng, Yu Jin, Yinan Du, Xinlei Yan, Yong Yao, Musa Hassan
    PLOS ONE.2021; 16(3): e0241653.     CrossRef
  • Seroprevalence of Toxoplasma gondii in household cats in Myanmar and molecular identification of parasites using feline faecal oocysts
    Saw Bawm, Aye Zar Phyu, Hla Myet Chel, Lat Lat Htun, Ryo Nakao, Ken Katakura
    Food and Waterborne Parasitology.2020; 20: e00094.     CrossRef
  • Seroprevalence of toxoplasmosis among reproductive-aged women in Myanmar and evaluation of luciferase immunoprecipitation system assay
    Khin Myo Aye, Eiji Nagayasu, Myat Htut Nyunt, Ni Ni Zaw, Kyaw Zin Thant, Myat Phone Kyaw, Haruhiko Maruyama
    BMC Infectious Diseases.2020;[Epub]     CrossRef
  • 9,125 View
  • 161 Download
  • 8 Web of Science
  • Crossref

Original Articles

Development and Clinical Evaluation of a Rapid Diagnostic Test for Yellow Fever Non-Structural Protein 1
Yeong Hoon Kim, Tae-Yun Kim, Ji-Seon Park, Jin Suk Park, Jihoo Lee, Joungdae Moon, Chom-Kyu Chong, Ivan Neves Junior, Fernando Raphael Ferry, Hye-Jin Ahn, Lokraj Bhatt, Ho-Woo Nam
Korean J Parasitol 2019;57(3):283-290.
Published online June 30, 2019
DOI: https://doi.org/10.3347/kjp.2019.57.3.283
A rapid diagnostic test (RDT) kit was developed to detect non-structural protein 1 (NS1) of yellow fever virus (YFV) using monoclonal antibody. NS1 protein was purified from the cultured YFV and used to immunize mice. Monoclonal antibody to NS1 was selected and conjugated with colloidal gold to produce the YFV NS1 RDT kit. The YFV RDTs were evaluated for sensitivity and specificity using positive and negative samples of monkeys from Brazil and negative human blood samples from Korea. Among monoclonal antibodies, clones 3A11 and 3B7 proved most sensitive, and used for YFV RDT kit. Diagnostic accuracy of YFV RDT was fairly high; Sensitivity was 0.0% and specificity was 100% against Dengue viruses type 2 and 3, Zika, Chikungunya and Mayaro viruses. This YFV RDT kit could be employed as a test of choice for point-of-care diagnosis and large scale surveys of YFV infection under clinical or field conditions in endemic areas and on the globe.

Citations

Citations to this article as recorded by  Crossref logo
  • Synthesis of Truncated DNA Aptamer and Its Application to an Electrochemical Biosensor Consisting of an Aptamer and a MXene Heterolayer for Yellow Fever Virus
    Nayeon Kwon, Siyun Lee, Moonbong Jang, Jin-Ho Lee, Chulhwan Park, Taek Lee
    BioChip Journal.2024; 18(1): 93.     CrossRef
  • Challenges in Direct Detection of Flaviviruses: A Review
    Bruna de Paula Dias, Camila Cavadas Barbosa, Cyntia Silva Ferreira, Samara Mayra Soares Alves dos Santos, Orlando Alfredo Pineda Arrieta, Wellington Carvalho Malta, Maria Laura Maximiano Dias Gomes, Mariela Alves e Silva, Júlia de Matos Fonseca, Lysandro
    Pathogens.2023; 12(5): 643.     CrossRef
  • A Chikungunya Virus Multiepitope Recombinant Protein Expressed from the Binary System Insect Cell/Recombinant Baculovirus Is Useful for Laboratorial Diagnosis of Chikungunya
    Leonardo Assis da Silva, Monique da Rocha Queiroz Lima, Brenda Rabello de Camargo, Dyeferson Kened da Silva Coelho Guimarães, Anabele Azevedo Lima Barbastefano, Raquel Curtinhas de Lima, Paulo Vieira Damasco, Rivaldo Venâncio da Cunha, Luiz José de Souza,
    Microorganisms.2022; 10(7): 1451.     CrossRef
  • 9,210 View
  • 158 Download
  • 4 Web of Science
  • Crossref
Tissue Fluid Enzyme-Linked Immunosorbant Assay for Piglets Experimentally Infected with Toxoplasma gondii and Survey on Local and Imported Pork in Korean Retail Meat Markets
Won Gi Yoo, Sun-Min Kim, Eun Jeong Won, Ji-Yun Lee, Fuhong Dai, Ho Choon Woo, Ho-Woo Nam, Tae Im Kim, Jeong-Hee Han, Dongmi Kwak, Yun Sang Cho, Seung-Won Kang, Tong-Soo Kim, Xing-Quan Zhu, Chunren Wang, Heejeong Youn, Sung-Jong Hong
Korean J Parasitol 2018;56(5):437-446.
Published online October 31, 2018
DOI: https://doi.org/10.3347/kjp.2018.56.5.437
To investigate the prevalence of Toxoplasma gondii in pork on the market in Korea, an in-house enzyme-linked immunosorbent assay for tissue fluid (CAU-tf-ELISA) was developed using a soluble extract of T. gondii RH strain tachyzoites. As the standard positive controls, the piglets were experimentally infected with T. gondii: Group A (1,000 cysts-containing bradyzoites), Group B (500 cysts-containing bradyzoites) and Group C (1.0×103 or 1.0×104 tachyzoites). The CAU-tf-ELISA demonstrated infection intensity-dependent positivity toward tissue fluids with average cut-off value 0.15: 100% for Group A, 93.8% for Group B and 40.6% for Group C. When tissue-specific cut-off values 0.066-0.199 were applied, CAU-tf-ELISA showed 96.7% sensitivity, 100% specificity, 100% positive and 90.0% negative predictive values. When compared with the same tissue fluids, performance of CAU-tf-ELISA was better than that of a commercial ELISA kit. Of the 583 Korea domestic pork samples tested, anti-T. gondii antibodies were detected from 9.1% of whole samples and 37.9% from skirt meat highest among pork parts. In the 386 imported frozen pork samples, 1.8% (skirt meat and shoulder blade) were positive for anti-T. gondii antibodies. In Korea, prevalence of anti-T. gondii antibodies in the pork on retail markets appeared high, suggesting that regulations on pig farming and facilities are necessary to supply safe pork on the tables.

Citations

Citations to this article as recorded by  Crossref logo
  • Molecular survey of Toxoplasma gondii B1 gene in pigs from various localities in Korea
    Dongmi Kwak, Min-Goo Seo
    Parasites, Hosts and Diseases.2024; 62(3): 294.     CrossRef
  • Foodborne transmission of Toxoplasma gondii infection in the last decade. An overview
    S. Almeria, J.P. Dubey
    Research in Veterinary Science.2021; 135: 371.     CrossRef
  • Descriptive Comparison of ELISAs for the Detection of Toxoplasma gondii Antibodies in Animals: A Systematic Review
    K. L. D. Tharaka D. Liyanage, Anke Wiethoelter, Jasmin Hufschmid, Abdul Jabbar
    Pathogens.2021; 10(5): 605.     CrossRef
  • All about Toxoplasma gondii infections in pigs: 2009–2020
    Jitender P. Dubey, Camila K. Cerqueira-Cézar, Fernando H.A. Murata, Oliver C.H. Kwok, Dolores Hill, Yurong Yang, Chunlei Su
    Veterinary Parasitology.2020; 288: 109185.     CrossRef
  • WITHDRAWN: All about Toxoplasma gondii infections in pigs: the past decade
    Jitender P. Dubey, Camila K. Cerqueira-Cézar, Fernando H.A. Murata, Oliver C.H. Kwok, Dolores Hill, Yurong R. Yang, Chunlei Su
    Veterinary Parasitology.2020; : 109182.     CrossRef
  • 10,644 View
  • 144 Download
  • 4 Web of Science
  • Crossref
Development of a Rapid Diagnostic Test Kit to Detect IgG/IgM Antibody against Zika Virus Using Monoclonal Antibodies to the Envelope and Non-structural Protein 1 of the Virus
Yeong Hoon Kim, Jihoo Lee, Young-Eun Kim, Chom-Kyu Chong, Yanaihara Pinchemel, Francis Reisdo?rfer, Joyce Brito Coelho, Ronaldo Ferreira Dias, Pan Kee Bae, Zuinara Pereira Maia Gusma?o, Hye-Jin Ahn, Ho-Woo Nam
Korean J Parasitol 2018;56(1):61-70.
Published online February 28, 2018
DOI: https://doi.org/10.3347/kjp.2018.56.1.61
We developed a Rapid Diagnostic Test (RDT) kit for detecting IgG/IgM antibodies against Zika virus (ZIKV) using monoclonal antibodies to the envelope (E) and non-structural protein 1 (NS1) of ZIKV. These proteins were produced using baculovirus expression vector with Sf9 cells. Monoclonal antibodies J2G7 to NS1 and J5E1 to E protein were selected and conjugated with colloidal gold to produce the Zika IgG/IgM RDT kit (Zika RDT). Comparisons with ELISA, plaque reduction neutralization test (PRNT), and PCR were done to investigate the analytical sensitivity of Zika RDT, which resulted in 100% identical results. Sensitivity and specificity of Zika RDT in a field test was determined using positive and negative samples from Brazil and Korea. The diagnostic accuracy of Zika RDT was fairly high; sensitivity and specificity for IgG was 99.0 and 99.3%, respectively, while for IgM it was 96.7 and 98.7%, respectively. Cross reaction with dengue virus was evaluated using anti-Dengue Mixed Titer Performance Panel (PVD201), in which the Zika RDT showed cross-reactions with DENV in 16.7% and 5.6% in IgG and IgM, respectively. Cross reactions were not observed with West Nile, yellow fever, and hepatitis C virus infected sera. Zika RDT kit is very simple to use, rapid to assay, and very sensitive, and highly specific. Therefore, it would serve as a choice of method for point-of-care diagnosis and large scale surveys of ZIKV infection under clinical or field conditions worldwide in endemic areas.

Citations

Citations to this article as recorded by  Crossref logo
  • The expanding toolkit of insect cell culture: a new era in biotechnology
    Surjeet Kumar Arya, Cynthia L Goodman, Subba Reddy Palli
    Current Opinion in Insect Science.2026; 74: 101465.     CrossRef
  • Advancing point-of-care diagnostics: Engineering and enhancing sensitivity and specificity in nanoparticle-based lateral flow assays for rapid disease detection
    Arunima Lala, Thangapandi Kalyani, Hiranmoy Kotal, Saikat Kumar Jana
    Talanta.2026; 303: 129450.     CrossRef
  • Human scFv antibodies selected by phage display technology exhibit distinct Zika virus binding profiles and minimal cross-reactivity with dengue virus serotype 2
    Hernan H.M. da Costa, Isaura B.B. Silva, Renato K.A.O. França, Carlos H.R. Gomes, Luciana M. Sérgio, Marcelo M. Brígido, Andréa Q. Maranhão, Ricardo J.S. Torquato, Elizabeth de Gaspari, Ramendra P. Pandey, Denise C.A. Oliveira, Viviane F. Botosso, Renato
    International Journal of Biological Macromolecules.2026; 363: 152125.     CrossRef
  • Development of a colloidal gold immunochromatographic strip to detect equine infectious anemia virus
    Jianzhong Wang, Jicheng Qiu, Mengmeng Wang, Xiaojie Wu, Xiaoguang Li, Heng Zhang
    Virology Journal.2025;[Epub]     CrossRef
  • Advances in Metallic-Based Localized Surface Plasmon Sensors for Enhanced Tropical Disease Detection: A Comprehensive Review
    Sajid Farooq, Denise Maria Zezell
    Plasmonics.2024; 19(4): 1721.     CrossRef
  • Diagnostic accuracy of DPP Fever Panel II Asia tests for tropical fever diagnosis
    Sandhya Dhawan, Sabine Dittrich, Sonia Arafah, Stefano Ongarello, Aurelian Mace, Siribun Panapruksachat, Latsaniphone Boutthasavong, Aphaphone Adsamouth, Soulignasak Thongpaseuth, Viengmon Davong, Manivanh Vongsouvath, Elizabeth A. Ashley, Matthew T. Robi
    PLOS Neglected Tropical Diseases.2024; 18(4): e0012077.     CrossRef
  • Hyperendemic Dengue and Possible Zika Circulation in the Westernmost Region of the Indonesian Archipelago
    Harapan Harapan, Kritu Panta, Alice Michie, Timo Ernst, Suzi McCarthy, Muhsin Muhsin, Safarianti Safarianti, Tjut Mariam Zanaria, Mudatsir Mudatsir, R. Tedjo Sasmono, Allison Imrie
    Viruses.2022; 14(2): 219.     CrossRef
  • Engineered NS1 for Sensitive, Specific Zika Virus Diagnosis from Patient Serology
    Thai Leong Yap, Shin Yee Hong, Jun Hui Soh, Lekha Ravichandraprabhu, Vanessa W.X. Lim, Hsi-Min Chan, Tommy Z.X. Ong, Ying Ping Chua, Shi En Koh, Huajing Wang, Yee Sin Leo, Jackie Y. Ying, William Sun
    Emerging Infectious Diseases.2021; 27(5): 1427.     CrossRef
  • Development and characterization of mouse monoclonal antibodies targeting to distinct epitopes of Zika virus envelope protein for specific detection of Zika virus
    Chia-Jung Li, Ping-Han Huang, Hui-Wen Chen, Shih-Chung Chang
    Applied Microbiology and Biotechnology.2021; 105(11): 4663.     CrossRef
  • Recent advances in point-of-care biosensors for the diagnosis of neglected tropical diseases
    Patricia Batista Deroco, Dagwin Wachholz Junior, Lauro Tatsuo Kubota
    Sensors and Actuators B: Chemical.2021; 349: 130821.     CrossRef
  • Solutions against emerging infectious and noninfectious human diseases through the application of baculovirus technologies
    Alexandra Marisa Targovnik, Jorge Alejandro Simonin, Gregorio Juan Mc Callum, Ignacio Smith, Franco Uriel Cuccovia Warlet, María Victoria Nugnes, María Victoria Miranda, Mariano Nicolás Belaich
    Applied Microbiology and Biotechnology.2021; 105(21-22): 8195.     CrossRef
  • Strategies for developing sensitive and specific nanoparticle-based lateral flow assays as point-of-care diagnostic device
    Jun Hui Soh, Hsi-Min Chan, Jackie Y. Ying
    Nano Today.2020; 30: 100831.     CrossRef
  • Evolutions and upcoming on Zika virus diagnosis through an outbreak: A systematic review
    Fernando A. Jorge, Mateus V. Thomazella, Deborah de Castro Moreira, Luciana D. G. Lopes, Jorge J. V. Teixeira, Dennis A. Bertolini
    Reviews in Medical Virology.2020;[Epub]     CrossRef
  • Zika virus serological diagnosis: commercial tests and monoclonal antibodies as tools
    Isaura Beatriz Borges Silva, Aldacilene Souza da Silva, Mariana Sequetin Cunha, Aline Diniz Cabral, Kelly Cristina Alves de Oliveira, Elizabeth De Gaspari, Carlos Roberto Prudencio
    Journal of Venomous Animals and Toxins including Tropical Diseases.2020;[Epub]     CrossRef
  • ZIKV-Specific NS1 Epitopes as Serological Markers of Acute Zika Virus Infection
    Yiu-Wing Kam, Juliana Almeida Leite, Siti Naqiah Amrun, Fok-Moon Lum, Wearn-Xin Yee, Farhana Abu Bakar, Kai Er Eng, David C Lye, Yee-Sin Leo, Chia-Yin Chong, Andre Ricardo Ribas Freitas, Guilherme Paier Milanez, Jose Luiz Proença-Modena, Laurent Rénia, Fa
    The Journal of Infectious Diseases.2019; 220(2): 203.     CrossRef
  • Seasonal dengue surge: Providers⬨tm) perceptions about the impact of dengue on patient volume, staffing and use of point of care testing in Indian emergency departments
    Janice Blanchard, Katherine Douglass, Shweta Gidwani, Usha Khatri, Daniel Gaballa, Amelia Pousson, Neeraj Mangla, Jeffrey Smith
    Journal of Infection and Public Health.2019; 12(6): 794.     CrossRef
  • Development and Clinical Evaluation of a Rapid Diagnostic Test for Yellow Fever Non-Structural Protein 1
    Yeong Hoon Kim, Tae-Yun Kim, Ji-Seon Park, Jin Suk Park, Jihoo Lee, Joungdae Moon, Chom-Kyu Chong, Ivan Neves Junior, Fernando Raphael Ferry, Hye-Jin Ahn, Lokraj Bhatt, Ho-Woo Nam
    The Korean Journal of Parasitology.2019; 57(3): 283.     CrossRef
  • Zika Fever: Development of Diagnostics, Prevention and Treatment
    E. I. Kazachinskaya, D. V. Shan’shin, A. V. Ivanova
    Problems of Particularly Dangerous Infections.2019; (2): 6.     CrossRef
  • High correlation between Zika virus NS1 antibodies and neutralizing antibodies in selected serum samples from normal healthy Thais
    Wannapa Sornjai, Suwipa Ramphan, Nitwara Wikan, Prasert Auewarakul, Duncan R. Smith
    Scientific Reports.2019;[Epub]     CrossRef
  • Generation and Characterization of a Polyclonal Antibody Against NS1 Protein for Detection of Zika Virus
    Liding Zhang, Congjie Chen, Zhixin Chen, Shuzhen He, Yuzhu Song, Xueshan Xia, Qinqin Han, Jinyang Zhang
    Jundishapur Journal of Microbiology.2019;[Epub]     CrossRef
  • Chaperones, Membrane Trafficking and Signal Transduction Proteins Regulate Zaire Ebola Virus trVLPs and Interact With trVLP Elements
    Dong-Shan Yu, Tian-Hao Weng, Chen-Yu Hu, Zhi-Gang Wu, Yan-Hua Li, Lin-Fang Cheng, Nan-Ping Wu, Lan-Juan Li, Hang-Ping Yao
    Frontiers in Microbiology.2018;[Epub]     CrossRef
  • Analysis of Zika virus neutralizing antibodies in normal healthy Thais
    Wannapa Sornjai, Janejira Jaratsittisin, Prasert Auewarakul, Nitwara Wikan, Duncan R. Smith
    Scientific Reports.2018;[Epub]     CrossRef
  • 16,356 View
  • 417 Download
  • 23 Web of Science
  • Crossref
Suppressors for Human Epidermal Growth Factor Receptor 2/4 (HER2/4): A New Family of Anti-Toxoplasmic Agents in ARPE-19 Cells
Yeong Hoon Kim, Lokraj Bhatt, Hye-Jin Ahn, Zhaoshou Yang, Won-Kyu Lee, Ho-Woo Nam
Korean J Parasitol 2017;55(5):491-503.
Published online October 31, 2017
DOI: https://doi.org/10.3347/kjp.2017.55.5.491
The effects of tyrosine kinase inhibitors (TKIs) were evaluated on growth inhibition of intracellular Toxoplasma gondii in host ARPE-19 cells. The number of tachyzoites per parasitophorous vacuolar membrane (PVM) was counted after treatment with TKIs. T. gondii protein expression was assessed by western blot. Immunofluorescence assay was performed using Programmed Cell Death 4 (PDCD4) and T. gondii GRA3 antibodies. The TKIs were divided into 3 groups; non-epidermal growth factor receptor (non-EGFR), anti-human EGFR 2 (anti-HER2), and anti-HER2/4 TKIs, respectively. Group I TKIs (nintedanib, AZD9291, and sunitinib) were unable to inhibit proliferation without destroying host cells. Group II TKIs (lapatinib, gefitinib, erlotinib, and AG1478) inhibited proliferation up to 98% equivalent to control pyrimethamine (5 ?M) at 20 μM and higher, without affecting host cells. Group III TKIs (neratinib, dacomitinib, afatinib, and pelitinib) inhibited proliferation up to 98% equivalent to pyrimethamine at 1-5 μM, but host cells were destroyed at 10-20 ?M. In Group I, TgHSP90 and SAG1 inhibitions were weak, and GRA3 expression was moderately inhibited. In Group II, TgHSP90 and SAG1 expressions seemed to be slightly enhanced, while GRA3 showed none to mild inhibition; however, AG1478 inhibited all proteins moderately. Protein expression was blocked in Group III, comparable to pyrimethamine. PDCD4 and GRA3 were well localized inside the nuclei in Group I, mildly disrupted in Group II, and were completely disrupted in Group III. This study suggests the possibility of a vital T. gondii TK having potential HER2/4 properties, thus anti-HER2/4 TKIs may inhibit intracellular parasite proliferation with minimal adverse effects on host cells.

Citations

Citations to this article as recorded by  Crossref logo
  • Small molecule kinase inhibitor altiratinib inhibits brain cyst forming bradyzoites of Toxoplasma gondii
    Yeong Hoon Kim, Hye-Jin Ahn, Hwa Sun Kim, Ho-Woo Nam
    Journal of Microbiology.2025; 63(2): e2409001.     CrossRef
  • The antimicrobial activity of innate host-directed therapies: A systematic review
    Tirosh Shapira, Matthew Christofferson, Yossef Av-Gay
    International Journal of Antimicrobial Agents.2024; 63(5): 107138.     CrossRef
  • Novel therapeutic opportunities for Toxoplasma gondii, Trichomonas vaginalis, and Giardia intestinalis infections
    Francesca Arrighi, Arianna Granese, Paola Chimenti, Paolo Guglielmi
    Expert Opinion on Therapeutic Patents.2023; 33(3): 211.     CrossRef
  • Latent Toxoplasmosis among Breast Cancer Patients in Jahrom, South of Iran
    Marzeieh Haghbin, Salar Maani, Mohammad Aref Bagherzadeh, Ahmadreza Bazmjoo, Heshmatollah Shakeri, Ali Taghipour, Shahab Falahi, Azra Kenarkoohi, Milad Badri, Amir Abdoli, Mubashir Javed Mintoo
    International Journal of Breast Cancer.2023; 2023: 1.     CrossRef
  • Discovery of N-(3-bromo-1H-indol-5-yl)-quinazolin-4-amine as an effective molecular skeleton to develop reversible/irreversible pan-HER inhibitors
    Qidong Tang, Ting Peng, Jie Hu, Tao Zhang, Pengqin Chen, Daoxing Chen, Yunjie Wang, Lingfeng Chen, Linjiang Tong, Yi Chen, Hua Xie, Guang Liang
    European Journal of Medicinal Chemistry.2022; 233: 114249.     CrossRef
  • Secretome Analysis of Host Cells Infected with Toxoplasma gondii after Treatment of Human Epidermal Growth Factor Receptor 2/4 Inhibitors
    Hye-Jung Kim, Hye-Jin Ahn, Hyeweon Kang, Jaehui Park, Seul gi Oh, Saehae Choi, Won-Kyu Lee, Ho-Woo Nam
    The Korean Journal of Parasitology.2020; 58(3): 249.     CrossRef
  • 9,564 View
  • 158 Download
  • 6 Web of Science
  • Crossref
Seroprevalence of Toxoplasmosis Detected by RDT in Residents near the DMZ (demilitarized zone) of Cheorwon-gun, Gangwon-do, Korea
Yeong Hoon Kim, Jihoo Lee, Young-Eun Kim, Seongkyu Ahn, Tong-Soo Kim, Sung-Jong Hong, Chom-Kyu Chong, Hye-Jin Ahn, Ho-Woo Nam
Korean J Parasitol 2017;55(4):385-389.
Published online August 31, 2017
DOI: https://doi.org/10.3347/kjp.2017.55.4.385
Seroprevalence of Toxoplasma gondii infection among the residents of Cheorwon-gun, Gangwon-do, Korea, which partly includes the demilitarized zone (DMZ), were surveyed for 4 years and evaluated by RDT using recombinant fragment of major surface antigen (SAG1A). Sera from 1336, 583, 526, and 583 adult residents were collected on a yearly basis from 2010 to 2013, respectively. The total positive seroprevalence was 19.3, 21.9, 23.4, and 26.8% from 2010 to 2013, respectively. The positive seroprevalence in men (23.6, 27.5, 29.5, 34.6%) was far higher than women (14.1, 18.3, 19.4, 21.4%), from 2010 to 2013, respectively. This high seroprevalence of toxoplasmosis in Cheorwon-gun may have been influenced in part by its geographical locality of the area as it includes the DMZ, where civilian access is strictly limited, thus creating a relatively isolated area that is a well-preserved habitat. Further research is necessary to study the epidemiology of toxoplasmosis in this area.

Citations

Citations to this article as recorded by  Crossref logo
  • Is the incidence of congenital toxoplasmosis declining?
    Gregory Colin Milne, Joanne P. Webster, Martin Walker
    Trends in Parasitology.2023; 39(1): 26.     CrossRef
  • Seroprevalence of Toxoplasma gondii infection among patients of a tertiary hospital in Guangzhou, Guangdong province, PR China
    Yu-bin Guan, Xiao-xiao Sun, Shao-lian Chen, Xiao-ting Zhu, Zhi-hua Zeng, Han-wei Lu, Hong-mei Feng, Yu Guo, Wen-gong Jiang, Kui Xiong, Xiao-rong Yang, Ho-Woo Nam, Zhao-shou Yang, Pan Li
    PLOS ONE.2023; 18(7): e0286430.     CrossRef
  • Seroprevalence of Toxoplasma gondii assayed using Rapid Diagnostic Tests among Residents in Three Counties Adjacent to The Demilitarized Zone, Korea
    Jeehi Jung, Jinyoung Lee, Yoon Kyung Chang, Seong Kyu Ahn, Seo Hye Park, Sung-Jong Hong, Jihoo Lee, Chom-Kyu Chong, Hye-Jin Ahn, Ho-Woo Nam, Tong-Soo Kim, Dongjae Kim
    The Korean Journal of Parasitology.2021; 59(1): 9.     CrossRef
  • Clusters of Toxoplasmosis in Ganghwa-gun, Cheorwon-gun, and Goseong-gun, Korea
    Jihye Yu, Woojin Kim, Yoon Kyung Chang, Tong-Soo Kim, Sung-Jong Hong, Hye-Jin Ahn, Ho-Woo Nam, Dongjae Kim
    The Korean Journal of Parasitology.2021; 59(3): 251.     CrossRef
  • Distribution of toxoplasmosis among different groups of the population of the Оmsk Region
    O.Yu. Starostina, Yu.I. Patsula, A.Kh. Nurpeisova
    ЗДОРОВЬЕ НАСЕЛЕНИЯ И СРЕДА ОБИТАНИЯ - ЗНиСО / PUBLIC HEALTH AND LIFE ENVIRONMENT.2019; : 51.     CrossRef
  • 9,891 View
  • 137 Download
  • 4 Web of Science
  • Crossref
Seroprevalence of Toxoplasmosis with ELISA and Rapid Diagnostic Test among Residents in Gyodong-do, Inchon city, Korea: A Four-Year Follow-up
Yeong Hoon Kim, Ji hoo Lee, Seong kyu Ahn, Tong-Soo Kim, Sung-Jong Hong, Chom-Kyu Chong, Hye-Jin Ahn, Ho-Woo Nam
Korean J Parasitol 2017;55(3):247-254.
Published online June 30, 2017
DOI: https://doi.org/10.3347/kjp.2017.55.3.247
ELISA has been used for the diagnosis of toxoplasmosis, but it is being gradually replaced by a rapid diagnostic test (RDT). We compared and analyzed ELISA and RDT results using the sera collected during 4 consecutive years from residents of Gyodong-do (Island), Incheon-city, Korea. Sera from 921, 993, 940, and 838 adult residents were collected on a yearly basis (2010-2013). ELISA was performed by using a crude extract of T. gondii RH strain antigen and IgG/IgM RDT mounted with recombinant fragment of major surface antigen (SAG1), GST-linker-SAG1A, were applied to the sera. Comparison between groups was analyzed by the Student’s t-test. The positive seroprevalence surged from 14.7% (135/921, 2010), 23.1% (231/993, 2011), 23.6% (222/940, 2012), and 32.1% (269/838, 2013) by ELISA. In contrast, RDT showed a more moderate increasing trend from 21.7% (200/921, 2010), 25.5% (253/993, 2011), 28.9% (272/940, 2012) and 33.1% (277/838, 2013). Discrepancies between ELISA and RDT were noted near the cut-off value. At the OD 0.15-0.24 range, RDT could detect 16.1% (169/1051) more positives, which suggests an early or acute toxoplasmosis, but at the OD 0.25-0.34 range, ELISA could detect 35.9% (92/256) more positives of possible chronic infections. Over the OD > 0.35 ELISA and RDT agreed in the majority of the cases. This surge in seroprevalence may be caused by the organic agriculture in addition to eating behavior or increase in pets among Koreans. These facts may be applied on a full-scale national survey using RDT to supplement ELISA to define the characteristics of the infection.

Citations

Citations to this article as recorded by  Crossref logo
  • Is the incidence of congenital toxoplasmosis declining?
    Gregory Colin Milne, Joanne P. Webster, Martin Walker
    Trends in Parasitology.2023; 39(1): 26.     CrossRef
  • Seroprevalence of Toxoplasma gondii assayed using Rapid Diagnostic Tests among Residents in Three Counties Adjacent to The Demilitarized Zone, Korea
    Jeehi Jung, Jinyoung Lee, Yoon Kyung Chang, Seong Kyu Ahn, Seo Hye Park, Sung-Jong Hong, Jihoo Lee, Chom-Kyu Chong, Hye-Jin Ahn, Ho-Woo Nam, Tong-Soo Kim, Dongjae Kim
    The Korean Journal of Parasitology.2021; 59(1): 9.     CrossRef
  • Clusters of Toxoplasmosis in Ganghwa-gun, Cheorwon-gun, and Goseong-gun, Korea
    Jihye Yu, Woojin Kim, Yoon Kyung Chang, Tong-Soo Kim, Sung-Jong Hong, Hye-Jin Ahn, Ho-Woo Nam, Dongjae Kim
    The Korean Journal of Parasitology.2021; 59(3): 251.     CrossRef
  • Clusters of Toxoplasmosis in Gyodong-Myeon and Samsan-Myeon, Ganghwa-Gun, Korea
    Woojin Kim, Yoon Kyung Chang, Tong-Soo Kim, Sung-Jong Hong, Hye-Jin Ahn, Ho-Woo Nam, Dongjae Kim
    The Korean Journal of Parasitology.2020; 58(5): 493.     CrossRef
  • Evaluation of a Newly Designed Immunochromatographic Test using Gold Nanoparticles and Recombinant Antigen gra7 for Rapid Diagnosis of Human Toxoplasmosis
    Hassan Morovati, Seyyed javad Seyyedtabaei, Mehrdad Gholamzad
    Iranian Journal of Medical Microbiology.2020; 14(1): 101.     CrossRef
  • Status of common parasitic diseases in Korea in 2019
    Sun Huh
    Journal of the Korean Medical Association.2019; 62(8): 437.     CrossRef
  • Tissue Fluid Enzyme-Linked Immunosorbant Assay for Piglets Experimentally Infected with Toxoplasma gondii and Survey on Local and Imported Pork in Korean Retail Meat Markets
    Won Gi Yoo, Sun-Min Kim, Eun Jeong Won, Ji-Yun Lee, Fuhong Dai, Ho Choon Woo, Ho-Woo Nam, Tae Im Kim, Jeong-Hee Han, Dongmi Kwak, Yun Sang Cho, Seung-Won Kang, Tong-Soo Kim, Xing-Quan Zhu, Chunren Wang, Heejeong Youn, Sung-Jong Hong
    The Korean Journal of Parasitology.2018; 56(5): 437.     CrossRef
  • 12,203 View
  • 163 Download
  • 7 Web of Science
  • Crossref
High Seroprevalence of Toxoplasmosis Detected by RDT among the Residents of Seokmo-do (Island) in Ganghwa-Gun, Incheon City, Korea
Yeong Hoon Kim, Jihoo Lee, Seongkyu Ahn, Tong-Soo Kim, Sung-Jong Hong, Chom-Kyu Chong, Hye-Jin Ahn, Ho-Woo Nam
Korean J Parasitol 2017;55(1):9-13.
Published online February 28, 2017
DOI: https://doi.org/10.3347/kjp.2017.55.1.9
Seroprevalence of Toxoplasma gondii infection among the residents of Seokmo-do (Island) in Ganghwa-gun, Incheon, Korea was surveyed for 4 years by a rapid diagnostic test (RDT) using recombinant fragment of major surface antigen (SAG1), GST-linker-SAG1A. Sera from 312, 343, 390, and 362 adult residents were collected on a yearly basis from 2010 to 2013, respectively. Total positive seroprevalence regardless of gender was 29.2, 35.3, 38.7, and 45.3% from 2010 to 2013, respectively. Positive seroprevalence in male adults was 43.9, 48.2, 45.4, and 55.3%, which was far higher than that of the corresponding female adults which was 20.7, 29.2, 33.9, and 38.9%, from 2010 to 2013, respectively. This high seroprevalence of toxoplasmosis in Seokmo-do may have been caused in part by peculiar changes in the toxoplasmic environment of the island as it is a relatively isolated area preserving its natural habitat while also being connected by a bridge to the mainland. Further study is necessary to find out symptomatic patients and to confirm the risk factors.

Citations

Citations to this article as recorded by  Crossref logo
  • Clinical characteristics of toxoplasmosis patients in Korea: A retrospective study using health insurance review and assessment service data and electronic medical records
    Do-Won Ham, Bong-Kwang Jung, Ji-Hun Shin, Yong Joon Kim, Kyoung Yul Seo, Seung Mi Lee, Jae Hyoung Im, Jeong-Ran Kwon, Ho-Sung Lee, Kyung-Won Hwang, Eun-Hee Shin
    Parasites, Hosts and Diseases.2024; 62(4): 424.     CrossRef
  • Seroprevalence of Toxoplasma gondii assayed using Rapid Diagnostic Tests among Residents in Three Counties Adjacent to The Demilitarized Zone, Korea
    Jeehi Jung, Jinyoung Lee, Yoon Kyung Chang, Seong Kyu Ahn, Seo Hye Park, Sung-Jong Hong, Jihoo Lee, Chom-Kyu Chong, Hye-Jin Ahn, Ho-Woo Nam, Tong-Soo Kim, Dongjae Kim
    The Korean Journal of Parasitology.2021; 59(1): 9.     CrossRef
  • Clusters of Toxoplasmosis in Ganghwa-gun, Cheorwon-gun, and Goseong-gun, Korea
    Jihye Yu, Woojin Kim, Yoon Kyung Chang, Tong-Soo Kim, Sung-Jong Hong, Hye-Jin Ahn, Ho-Woo Nam, Dongjae Kim
    The Korean Journal of Parasitology.2021; 59(3): 251.     CrossRef
  • Serological and molecular rapid diagnostic tests for Toxoplasma infection in humans and animals
    Amjad Hayat Khan, Rahmah Noordin
    European Journal of Clinical Microbiology & Infectious Diseases.2020; 39(1): 19.     CrossRef
  • Clusters of Toxoplasmosis in Gyodong-Myeon and Samsan-Myeon, Ganghwa-Gun, Korea
    Woojin Kim, Yoon Kyung Chang, Tong-Soo Kim, Sung-Jong Hong, Hye-Jin Ahn, Ho-Woo Nam, Dongjae Kim
    The Korean Journal of Parasitology.2020; 58(5): 493.     CrossRef
  • 10,267 View
  • 159 Download
  • 5 Web of Science
  • Crossref

Brief Communication

Western Blot Detection of Human Anti-Chikungunya Virus Antibody with Recombinant Envelope 2 Protein
Zhaoshou Yang, Jihoo Lee, Hye-Jin Ahn, Chom-Kyu Chong, Ronaldo F. Dias, Ho-Woo Nam
Korean J Parasitol 2016;54(2):239-241.
Published online April 30, 2016
DOI: https://doi.org/10.3347/kjp.2016.54.2.239
Chikungunya virus (CHIKV), a tropical pathogen, has re-emerged and has massive outbreaks abruptly all over the world. Containing many dominant epitopes, the envelope E2 protein of CHIKV has been explored for the vaccination or diagnosis. In the present study, the antigenicity of a recombinant expressed intrinsically disorder domain (IUD) of E2 was tested for the detection of the antibody against CHIKV through western blot method. The gene of the IUD of E2 was inserted into 2 different vectors and expressed as recombinant GST-E2 and recombinant MBP-E2 fusion protein, respectively. Two kinds of fusion proteins were tested with 30 CHIKV patient sera and 30 normal sera, respectively. Both proteins were detected by 25 patients sera (83.3%) and 1 normal serum (3.3%). This test showed a relatively high sensitivity and very high specificity of the recombinant E2 proteins to be used as diagnostic antigens against CHIKV infection.

Citations

Citations to this article as recorded by  Crossref logo
  • Medical viruses: diagnostic techniques
    Harsh, Pratima Tripathi
    Virology Journal.2023;[Epub]     CrossRef
  • Diagnostic accuracy of serological tests for the diagnosis of Chikungunya virus infection: A systematic review and meta-analysis
    Anna Andrew, Tholasi Nadhan Navien, Tzi Shien Yeoh, Marimuthu Citartan, Ernest Mangantig, Magdline S. H. Sum, Ewe Seng Ch’ng, Thean-Hock Tang, Guilherme S. Ribeiro
    PLOS Neglected Tropical Diseases.2022; 16(2): e0010152.     CrossRef
  • An Overview of Laboratory Diagnosis of Central Nervous System Viral Infections
    Sharifah Aliah Diyanah Syed Hussin, Ang-Lim Chua, Hassanain Al-Talib, Shamala Devi Sekaran, Seok Mui Wang
    Journal of Pure and Applied Microbiology.2022; 16(4): 2225.     CrossRef
  • Molecular and Immunological Diagnostic Techniques of Medical Viruses
    Daniel Hussien Reta, Tesfaye Sisay Tessema, Addis Simachew Ashenef, Adey Feleke Desta, Wajana Lako Labisso, Solomon Tebeje Gizaw, Solomon Mequanente Abay, Daniel Seifu Melka, Fisseha Alemu Reta
    International Journal of Microbiology.2020; 2020: 1.     CrossRef
  • Apigenin enhances the cisplatin cytotoxic effect through p53-modulated apoptosis
    Rui Liu, Ping Ji, Bin Liu, Haishi Qiao, Xia Wang, Likun Zhou, Ting Deng, Yi Ba
    Oncology Letters.2017; 13(2): 1024.     CrossRef
  • 9,921 View
  • 165 Download
  • 6 Web of Science
  • Crossref

Original Article

Afatinib Reduces STAT6 Signaling of Host ARPE-19 Cells Infected with Toxoplasma gondii
Zhaoshou Yang, Hye-Jin Ahn, Young-Hoon Park, Ho-Woo Nam
Korean J Parasitol 2016;54(1):31-38.
Published online February 26, 2016
DOI: https://doi.org/10.3347/kjp.2016.54.1.31
Specific gene expressions of host cells by spontaneous STAT6 phosphorylation are major strategy for the survival of intracellular Toxoplasma gondii against parasiticidal events through STAT1 phosphorylation by infection provoked IFN-γ. We determined the effects of small molecules of tyrosine kinase inhibitors (TKIs) on the growth of T. gondii and on the relationship with STAT1 and STAT6 phosphorylation in ARPE-19 cells. We counted the number of T. gondii RH tachyzoites per parasitophorous vacuolar membrane (PVM) after treatment with TKIs at 12-hr intervals for 72 hr. The change of STAT6 phosphorylation was assessed via western blot and immunofluorescence assay. Among the tested TKIs, Afatinib (pan ErbB/EGFR inhibitor, 5 ?M) inhibited 98.0% of the growth of T. gondii, which was comparable to pyrimethamine (5 ?M) at 96.9% and followed by Erlotinib (ErbB1/EGFR inhibitor, 20 ?M) at 33.8% and Sunitinib (PDGFR or c-Kit inhibitor, 10 ?M) at 21.3%. In the early stage of the infection (2, 4, and 8 hr after T. gondii challenge), Afatinib inhibited the phosphorylation of STAT6 in western blot and immunofluorescence assay. Both JAK1 and JAK3, the upper hierarchical kinases of cytokine signaling, were strongly phosphorylated at 2 hr and then disappeared entirely after 4 hr. Some TKIs, especially the EGFR inhibitors, might play an important role in the inhibition of intracellular replication of T. gondii through the inhibition of the direct phosphorylation of STAT6 by T. gondii.

Citations

Citations to this article as recorded by  Crossref logo
  • Small molecule kinase inhibitor altiratinib inhibits brain cyst forming bradyzoites of Toxoplasma gondii
    Yeong Hoon Kim, Hye-Jin Ahn, Hwa Sun Kim, Ho-Woo Nam
    Journal of Microbiology.2025; 63(2): e2409001.     CrossRef
  • iTRAQ-Based Phosphoproteomic Analysis Exposes Molecular Changes in the Small Intestinal Epithelia of Cats after Toxoplasma gondii Infection
    Bintao Zhai, Yu-Meng Meng, Shi-Chen Xie, Jun-Jie Peng, Yang Liu, Yanhua Qiu, Lu Wang, Jiyu Zhang, Jun-Jun He
    Animals.2023; 13(22): 3537.     CrossRef
  • Secretome Analysis of Host Cells Infected with Toxoplasma gondii after Treatment of Human Epidermal Growth Factor Receptor 2/4 Inhibitors
    Hye-Jung Kim, Hye-Jin Ahn, Hyeweon Kang, Jaehui Park, Seul gi Oh, Saehae Choi, Won-Kyu Lee, Ho-Woo Nam
    The Korean Journal of Parasitology.2020; 58(3): 249.     CrossRef
  • A Human Proteome Array Approach to Identifying Key Host Proteins Targeted by Toxoplasma Kinase ROP18
    Zhaoshou Yang, Yongheng Hou, Taofang Hao, Hee-Sool Rho, Jun Wan, Yizhao Luan, Xin Gao, Jianping Yao, Aihua Pan, Zhi Xie, Jiang Qian, Wanqin Liao, Heng Zhu, Xingwang Zhou
    Molecular & Cellular Proteomics.2017; 16(3): 469.     CrossRef
  • Adverse Event Profile of Pyrimethamine-Based Therapy in Toxoplasmosis: A Systematic Review
    Ruben R. Ben-Harari, Elizabeth Goodwin, Julio Casoy
    Drugs in R&D.2017; 17(4): 523.     CrossRef
  • Suppressors for Human Epidermal Growth Factor Receptor 2/4 (HER2/4): A New Family of Anti-Toxoplasmic Agents in ARPE-19 Cells
    Yeong Hoon Kim, Lokraj Bhatt, Hye-Jin Ahn, Zhaoshou Yang, Won-Kyu Lee, Ho-Woo Nam
    The Korean Journal of Parasitology.2017; 55(5): 491.     CrossRef
  • 10,971 View
  • 103 Download
  • 6 Web of Science
  • Crossref

Brief Communication

Chronic Toxoplasmosis Modulates the Induction of Contact Hypersensitivity by TNCB in Mouse Model
Zhaoshou Yang, Hye-Jin Ahn, Ho-Woo Nam
Korean J Parasitol 2015;53(6):755-757.
Published online December 31, 2015
DOI: https://doi.org/10.3347/kjp.2015.53.6.755
Mouse models of chronic toxoplasmosis and atopic dermatitis (AD) were combined to clarify the effect of opportunistic Toxoplama gondii infection on the development of AD. AD was induced as a chronic contact hypersensitivity (CHS) with repeated challenge of 2,4,6-trinitro-1-chlorobenzene (TNCB) on the dorsal skin of mice. TNCB induced skin thickness increases in both normal and toxoplasmic mice. The changing patterns were different from the sigmoidal which saturated at 20 days in normal mice to the convex saturated at 12 days in toxoplasmic mice with the crossing at 18 days. Compared to normal mice, toxoplasmic mice presented CHS more severely in earlier times and then moderately in later times. These data suggest that host immune modification by T. gondii infection enhances CHS in early times of atopic stimulation but soothes the reaction of CHS in later times in mouse model.

Citations

Citations to this article as recorded by  Crossref logo
  • Effect of orally administered exopolysaccharides produced by Lactococcus lactis subsp. cremoris FC on a mouse model of dermatitis induced by repeated exposure to 2,4,6-trinitro-1-chlorobenzene
    Yayoi Gotoh, Shiho Suzuki, Midori Amako, Shinichi Kitamura, Toshiya Toda
    Journal of Functional Foods.2017; 35: 43.     CrossRef
  • 9,530 View
  • 86 Download
  • 1 Web of Science
  • Crossref

Original Article

Relationship between Antibody-Positive Rate against Plasmodium vivax Circumsporozoite Protein and Incidence of Malaria
Hyeong-Woo Lee, Yoon-Joong Kang, Shin-Hyeong Cho, Byoung-Kuk Na, Jhang Ho Pak, Ho-Woo Nam, Yun-Kyu Park, Youngjoo Sohn, Tong-Soo Kim
Korean J Parasitol 2015;53(2):169-175.
Published online April 22, 2015
DOI: https://doi.org/10.3347/kjp.2015.53.2.169
The relationship between anti-Plasmodium vivax circumsporozoite protein (CSP) antibody levels and the prevalence of malaria in epidemic areas of South Korea was evaluated. Blood samples were collected from inhabitants of Gimpo-si (city), Paju-si, and Yeoncheon-gun (county) in Gyeonggi-do (province), as well as Cheorwon-gun in Gangwon-do from November to December 2004. Microscopic examinations were used to identify malaria parasites. ELISA was used to quantitate anti-circumsporozoite protein (CSP) antibodies against P. vivax. A total of 1,774 blood samples were collected. The overall CSP-ELISA-positive rate was 7.7% (n=139). The annual parasite incidences (APIs) in these areas gradually decreased from 2004 to 2005 (1.09 and 0.80, respectively). The positive rate in Gimpo (10.4%, 44/425) was the highest identified by CSP-ELISA. The highest API was found in Yeoncheon, followed by Cheorwon, Paju, and Gimpo in both years. The positive rates of CSP-ELISA were closely related to the APIs in the study areas. These results suggest that seroepidemiological studies based on CSP may be helpful in estimating the malaria prevalence in certain areas. In addition, this assay can be used to establish and evaluate malaria control and eradication programs in affected areas.

Citations

Citations to this article as recorded by  Crossref logo
  • Updated global distribution of Plasmodium vivax circumsporozoite protein variants and their correlation with vector susceptibility: A systematic review and meta-analysis
    Marrara P. Sampaio, Marcelo Cerilo-Filho, Yasmin de A․G․do Amaral, Maria Naely G. Almeida, Rayanne I. Correa, Dulce J.V. Fernando, Nathália F. Reis, Leonardo A. Miceli, José R.S. Silva, Luciane M. Storti-Melo, Andréa R.S. Baptista, Ricardo L.D. Machado
    Acta Tropica.2025; 261: 107508.     CrossRef
  • Using Serological Markers for the Surveillance of Plasmodium vivax Malaria: A Scoping Review
    Lejla Kartal, Ivo Mueller, Rhea J. Longley
    Pathogens.2023; 12(6): 791.     CrossRef
  • 10,271 View
  • 124 Download
  • 2 Web of Science
  • Crossref

Brief Communication

Gefitinib Inhibits the Growth of Toxoplasma gondii in HeLa Cells
Zhaoshou Yang, Hye-Jin Ahn, Ho-Woo Nam
Korean J Parasitol 2014;52(4):439-441.
Published online August 29, 2014
DOI: https://doi.org/10.3347/kjp.2014.52.4.439

Toxoplasma gondii is the causative agent of toxoplasmosis with symptoms of congenital neurological and ocular diseases and acquired lymphadenitis, retinochoroiditis, and meningoencephalitis. Small molecules which block the activity of protein kinases were tested in in vitro culture of T. gondii to find new therapeutic drugs of safer and more effective than the combined administration of pyrimethamine and sulfadoxine that sometimes provoke lethal Stevens-Johnson syndrome. Among them, Gefitinib and Crizotinib inhibited intracellular growth of T. gondii in HeLa cells by counting the number of T. gondii per parasitophorous vacuolar membrane whereas Sunitinib did not. Gefitinib inhibited the growth of T. gondii in a dose-dependent manner over 5 ?M up to the tolerable concentration of HeLa cells and halted the division of the parasite immediately from the time point of treatment. Gefitinib inhibition suggests that tyrosine kinases of EGFR family or other homologous kinases of the parasite itself may be the target to cause the block of T. gondii growth.

Citations

Citations to this article as recorded by  Crossref logo
  • Experimental and clinical tests of FDA-approved kinase inhibitors for the treatment of neurological disorders (update 2024)
    Hassan Aliashrafzadeh, Dewey Liu, Samantha De Alba, Imad Akbar, Austin Lui, Jordan Vanleuven, Ryan Martin, Zhang Wang, Da Zhi Liu
    Exploration of Drug Science.2025;[Epub]     CrossRef
  • The antimicrobial activity of innate host-directed therapies: A systematic review
    Tirosh Shapira, Matthew Christofferson, Yossef Av-Gay
    International Journal of Antimicrobial Agents.2024; 63(5): 107138.     CrossRef
  • Impact of Training Data, Ground Truth and Shape Variability in the Deep Learning-Based Semantic Segmentation of HeLa Cells Observed with Electron Microscopy
    Cefa Karabağ, Mauricio Alberto Ortega-Ruíz, Constantino Carlos Reyes-Aldasoro
    Journal of Imaging.2023; 9(3): 59.     CrossRef
  • Role of EtMIC4 EGF-like in regulating the apoptosis of Eimeria tenella host cells via the EGFR pathway
    Xue-song Zhang, Yong-juan Zhao, Yu Zhang, Tong Xu, Kai-ling Cui, Bu-ting Duan, Xiao-ling Lv, Li Zhang, Zhi-yong Xu, Rui Bai, Ming-xue Zheng
    Poultry Science.2022; 101(10): 102075.     CrossRef
  • FDA-Approved Kinase Inhibitors in Preclinical and Clinical Trials for Neurological Disorders
    Austin Lui, Jordan Vanleuven, David Perekopskiy, Dewey Liu, Desiree Xu, Omar Alzayat, Taiseer Elgokhy, Timothy Do, Meghan Gann, Ryan Martin, Da-Zhi Liu
    Pharmaceuticals.2022; 15(12): 1546.     CrossRef
  • Clearing or subverting the enemy: Role of autophagy in protozoan infections
    George Ghartey-Kwansah, Benjamin Aboagye, Frank Adu-Nti, Yeboah Kwaku Opoku, Emmanuel Kwasi Abu
    Life Sciences.2020; 247: 117453.     CrossRef
  • Secretome Analysis of Host Cells Infected with Toxoplasma gondii after Treatment of Human Epidermal Growth Factor Receptor 2/4 Inhibitors
    Hye-Jung Kim, Hye-Jin Ahn, Hyeweon Kang, Jaehui Park, Seul gi Oh, Saehae Choi, Won-Kyu Lee, Ho-Woo Nam
    The Korean Journal of Parasitology.2020; 58(3): 249.     CrossRef
  • Autophagy in the control and pathogenesis of parasitic infections
    George Ghartey-Kwansah, Frank Adu-Nti, Benjamin Aboagye, Amandus Ankobil, Edward Eyipe Essuman, Yeboah Kwaku Opoku, Samuel Abokyi, Emmanuel Kwasi Abu, Johnson Nyarko Boampong
    Cell & Bioscience.2020;[Epub]     CrossRef
  • Interplay Between Toxoplasma gondii, Autophagy, and Autophagy Proteins
    Carlos S. Subauste
    Frontiers in Cellular and Infection Microbiology.2019;[Epub]     CrossRef
  • The Interplay of Host Autophagy and Eukaryotic Pathogens
    Robert J. Evans, Varadharajan Sundaramurthy, Eva-Maria Frickel
    Frontiers in Cell and Developmental Biology.2018;[Epub]     CrossRef
  • A Systematic Review of In vitro and In vivo Activities of Anti-Toxoplasma Drugs and Compounds (2006–2016)
    Mahbobeh Montazeri, Mehdi Sharif, Shahabeddin Sarvi, Saeed Mehrzadi, Ehsan Ahmadpour, Ahmad Daryani
    Frontiers in Microbiology.2017;[Epub]     CrossRef
  • The Toxoplasma Parasitophorous Vacuole: An Evolving Host–Parasite Frontier
    Barbara Clough, Eva-Maria Frickel
    Trends in Parasitology.2017; 33(6): 473.     CrossRef
  • Activation of a Neospora caninum EGFR-Like Kinase Facilitates Intracellular Parasite Proliferation
    Xiaoxia Jin, Guojiang Li, Xichen Zhang, Pengtao Gong, Yanhui Yu, Jianhua Li
    Frontiers in Microbiology.2017;[Epub]     CrossRef
  • Suppressors for Human Epidermal Growth Factor Receptor 2/4 (HER2/4): A New Family of Anti-Toxoplasmic Agents in ARPE-19 Cells
    Yeong Hoon Kim, Lokraj Bhatt, Hye-Jin Ahn, Zhaoshou Yang, Won-Kyu Lee, Ho-Woo Nam
    The Korean Journal of Parasitology.2017; 55(5): 491.     CrossRef
  • Human toxoplasmosis–Searching for novel chemotherapeutics
    Magdalena Antczak, Katarzyna Dzitko, Henryka Długońska
    Biomedicine & Pharmacotherapy.2016; 82: 677.     CrossRef
  • Clinically Available Medicines Demonstrating Anti-Toxoplasma Activity
    Andrew J. Neville, Sydney J. Zach, Xiaofang Wang, Joshua J. Larson, Abigail K. Judge, Lisa A. Davis, Jonathan L. Vennerstrom, Paul H. Davis
    Antimicrobial Agents and Chemotherapy.2015; 59(12): 7161.     CrossRef
  • 10,508 View
  • 96 Download
  • 15 Web of Science
  • Crossref

Original Articles

High Expression of Water-Soluble Recombinant Antigenic Domains of Toxoplasma gondii Secretory Organelles
Zhaoshou Yang, Hye-Jin Ahn, Ho-Woo Nam
Korean J Parasitol 2014;52(4):367-376.
Published online August 29, 2014
DOI: https://doi.org/10.3347/kjp.2014.52.4.367

Recombinant antigenic proteins of Toxoplasma gondii are alternative source of antigens which are easily obtainable for serodiagnosis of toxoplasmosis. In this study, highly antigenic secretory organellar proteins, dense granular GRA2 and GRA3, rhoptrial ROP2, and micronemal MIC2, were analyzed by bioinformatics approach to express as water-soluble forms of antigenic domains. The transmembrane region and disorder tendency of 4 secretory proteins were predicted to clone the genes into pGEX-4T-1 vector. Recombinant plasmids were transformed into BL21 (DE3) pLysS E. coli, and GST fusion proteins were expressed with IPTG. As a result, GST fusion proteins with GRA225-105, GRA339-138, ROP2324-561, and MIC21-284 domains had respectively higher value of IgG avidity. The rGST-GRA225-105 and rGST-GRA339-138 were soluble, while rGST-ROP2324-561 and rGST-MIC21-284 were not. GRA231-71, intrinsically unstructured domain (IUD) of GRA2, was used as a linker to enhance the solubility. The rGST-GRA231-71-ROP2324-561, a chimeric protein, appeared to be soluble. Moreover, rGST-GRA231-71-MIC21-284 was also soluble and had higher IgG avidity comparing to rGST-MIC21-284. These 4 highly expressed and water-soluble recombinant antigenic proteins may be promising candidates to improve the serodiagnosis of toxoplasmosis in addition to the major surface antigen of SAG1.

Citations

Citations to this article as recorded by  Crossref logo
  • Single Cell Expression Systems for the Production of Recombinant Proteins for Immunodiagnosis and Immunoprophylaxis of Toxoplasmosis
    Karolina Sołowińska, Lucyna Holec-Gąsior
    Microorganisms.2024; 12(8): 1731.     CrossRef
  • A vaccine using Anaplasma marginale subdominant type IV secretion system recombinant proteins was not protective against a virulent challenge
    Macarena Sarli, María B. Novoa, Matilde N. Mazzucco, Marcelo L. Signorini, Ignacio E. Echaide, Susana T. de Echaide, María E. Primo, Paulo Lee Ho
    PLOS ONE.2020; 15(2): e0229301.     CrossRef
  • Development of a novel fusion protein with Anaplasma marginale and A. centrale MSP5 improved performance of Anaplasma antibody detection by cELISA in infected and vaccinated cattle
    María E. Primo, Carolina S. Thompson, Beatriz S. Valentini, Macarena Sarli, María B. Novoa, Atilio J. Mangold, Susana T. de Echaide, Ulrike Gertrud Munderloh
    PLOS ONE.2019; 14(1): e0211149.     CrossRef
  • TheToxoplasma gondiidense granule protein TgGRA3 interacts with host Golgi and dysregulates anterograde transport
    Maika S. Deffieu, Tchilabalo Dilezitoko Alayi, Christian Slomianny, Stanislas Tomavo
    Biology Open.2019;[Epub]     CrossRef
  • 10,344 View
  • 77 Download
  • 4 Web of Science
  • Crossref
Probability of Antibody Formation against Circumsporozoite Protein of Plasmodium vivax among Korean Malaria Patients
Ho-Woo Nam, Kyoung Ju Song, Hye Jin Ahn, Zhaoshou Yang, Chom-Kyu Chong, Pyo Yun Cho, Seong Kyu Ahn, Tong-Soo Kim
Korean J Parasitol 2014;52(2):143-149.
Published online April 18, 2014
DOI: https://doi.org/10.3347/kjp.2014.52.2.143

To evaluate the seroprevalence against circumsporozoite protein (CSP) of Plasmodium vivax in sera of Korean patients, the central repeating domain (CRD) of CSP was cloned and analyzed. From the genomic DNA of patient's blood, 2 kinds of CSPs were identified to belong to a VK210 type, which is the dominant repeating of GDRA(D/A)GQPA, and named as PvCSPA and PvCSPB. Recombinantly expressed his-tagged PvCSPA or PvCSPB in Escherichia coli reacted well against sera of patients in western blot, with the detecting rate of 47.9% (58/121), which included 15 cases positive for PvCSPA, 6 cases positive for PvCSPB, and 37 cases for both. The mixture of PvCSPA and PvCSPB was loaded to a rapid diagnostic test kit (RDT) and applied with the same set of patient sera, which resulted in detection rates of 57.0% (69/121). When the protein sequences of PvCSPA were compared with those of P. vivax in endemic regions of India and Uganda, they were compatibly homologous to PvCSPA with minor mutations. These results suggested that the recombinant PvCSPA and PvCSPB loaded RDT may be a milestone in latent diagnosis which has been a hot issue of domestic malaria and important for radical therapy in overlapped infections with P. falciparum in tropical and subtropical areas. During the biological process of malarial infection, exposure of CSP to antigen-antibody reaction up to 57.0% is the first report in Korea.

Citations

Citations to this article as recorded by  Crossref logo
  • Using Serological Markers for the Surveillance of Plasmodium vivax Malaria: A Scoping Review
    Lejla Kartal, Ivo Mueller, Rhea J. Longley
    Pathogens.2023; 12(6): 791.     CrossRef
  • A Dual, Systematic Approach to Malaria Diagnostic Biomarker Discovery
    Seda Yerlikaya, Ewurama D A Owusu, Augustina Frimpong, Robert Kirk DeLisle, Xavier C Ding
    Clinical Infectious Diseases.2022; 74(1): 40.     CrossRef
  • Structure-genetic diversity and recombinant protein of circumsporozoite protein (CSP) of vivax malaria antigen: A potential malaria vaccine candidate
    Vahid Raissi, Soudabeh Etemadi, Muhammad Ibrahim Getso, Ahmad Mehravaran, Omid Raiesi
    Gene Reports.2021; 23: 101132.     CrossRef
  • Serological responses to a soluble recombinant circumsporozoite protein-VK210 of Plasmodium vivax (rPvCSP-VK210) among Iranian malaria patients
    Mehdi Nateghpour, Soudabeh Etemadi, Afsaneh Motevalli Haghi, Hamid Eslami, Mehdi Mohebali, Leila Farivar
    European Journal of Medical Research.2021;[Epub]     CrossRef
  • Recent Advances in the Development of Biosensors for Malaria Diagnosis
    Francis D. Krampa, Yaw Aniweh, Prosper Kanyong, Gordon A. Awandare
    Sensors.2020; 20(3): 799.     CrossRef
  • Genetic Diversity of Plasmodium vivax Causing Epidemic Malaria in the Republic of Korea
    Young Yil Bahk, Jeonga Kim, Seong Kyu Ahn, Byoung-Kuk Na, Jong-Yil Chai, Tong-Soo Kim
    The Korean Journal of Parasitology.2018; 56(6): 545.     CrossRef
  • Plasmodium vivax msp-3α polymorphisms: analysis in the Indian subcontinent
    Anju Verma, Hema Joshi, Vineeta Singh, Anup Anvikar, Neena Valecha
    Malaria Journal.2016;[Epub]     CrossRef
  • 10,091 View
  • 80 Download
  • 7 Web of Science
  • Crossref
A Rapid Diagnostic Test for Toxoplasmosis using Recombinant Antigenic N-terminal Half of SAG1 Linked with Intrinsically Unstructured Domain of GRA2 Protein
Kyoung Ju Song, Zhaoshou Yang, Chom-Kyu Chong, Jin-Soo Kim, Kyung Chan Lee, Tong-Soo Kim, Ho-Woo Nam
Korean J Parasitol 2013;51(5):503-510.
Published online October 31, 2013
DOI: https://doi.org/10.3347/kjp.2013.51.5.503

Toxoplasma gondii is an apicomplexan parasite with a broad host range of most warm-blooded mammals including humans, of which one-thirds of the human population has been infected worldwide which can cause congenital defects, abortion, and neonatal complications. Here, we developed a rapid diagnostic test (RDT) for T. gondii infection. Antigenic N-terminal half of the major surface antigen (SAG1) was linked with intrinsically unstructured domain (IUD) of dense granule protein 2 (GRA2). The recombinant GST-GRA2-SAG1A protein was successfully expressed and purified as 51 kDa of molecular weight. Furthermore, antigenicity and solubility of the rGST-GRA2-SAG1A protein were significantly increased. The overall specificity and sensitivity of GST-GRA2-SAG1A loaded RDT (TgRDT) were estimated as 100% and 97.1% by comparing with ELISA result which uses T. gondii whole cell lysates as the antigen. The TgRDT tested with Uganda people sera for field trial and showed 31.9% of seroprevalence against T. gondii antibody. The TgRDT is proved to be a kit for rapid and easy to use with high accuracy, which would be a suitable serodiagnostic tool for toxoplasmosis.

Citations

Citations to this article as recorded by  Crossref logo
  • A Systematic Review and Meta-Analysis of Diagnostic Test Accuracy for Human Toxoplasmosis: Performance, Populations, and Validation Gaps
    Dodit Suprianto, Loeki Enggar Fitri, Akhmad Sabarudin, Wayan Mahmudy, Muhammad Prabowo, Werasak Surareungchai
    Medical Devices: Evidence and Research.2026; Volume 19: 1.     CrossRef
  • Dense granule proteins: key mediators of Toxoplasma gondii pathogenesis and therapeutic targets
    Ruiming Zeng, Hammad Bacha, Shams Uz Zaman, Mohammed Abohashrh, Rasha Alonaizan, Khalid J. Alzahrani, Khalaf F. Alsharif, Fuad M. Alzahrani, Abdul Qadeer, Qingming Fu
    Frontiers in Medicine.2026;[Epub]     CrossRef
  • Development of an Immunochromatographic Test with Recombinant MIC2-MIC3 Fusion Protein for Serological Detection of Toxoplasma gondii
    Jianzhong Wang, Yi Zhao, Jicheng Qiu, Jing Liu, Rui Zhou, Xialin Ma, Xiaojie Wu, Xiaoguang Li, Wei Mao, Yiduo Liu, Heng Zhang
    Veterinary Sciences.2025; 12(6): 509.     CrossRef
  • Application of gold immunochromatographic assay strip combined with digital evaluation for early detection of Toxoplasma gondii infection in multiple species
    Jiyuan Fan, Hao Sun, Jiawen Fang, Yafan Gao, Haojie Ding, Bin Zheng, Qingming Kong, Xunhui Zhuo, Shaohong Lu
    Parasites & Vectors.2024;[Epub]     CrossRef
  • Single Cell Expression Systems for the Production of Recombinant Proteins for Immunodiagnosis and Immunoprophylaxis of Toxoplasmosis
    Karolina Sołowińska, Lucyna Holec-Gąsior
    Microorganisms.2024; 12(8): 1731.     CrossRef
  • Seroprevalence of Toxoplasma gondii infection among patients of a tertiary hospital in Guangzhou, Guangdong province, PR China
    Yu-bin Guan, Xiao-xiao Sun, Shao-lian Chen, Xiao-ting Zhu, Zhi-hua Zeng, Han-wei Lu, Hong-mei Feng, Yu Guo, Wen-gong Jiang, Kui Xiong, Xiao-rong Yang, Ho-Woo Nam, Zhao-shou Yang, Pan Li
    PLOS ONE.2023; 18(7): e0286430.     CrossRef
  • Past and present seroprevalence and disease burden estimates of Toxoplasma gondii infections in Germany: An appreciation of the role of serodiagnostics
    Frank Seeber
    International Journal of Medical Microbiology.2023; 313(6): 151592.     CrossRef
  • Seroprevalence of Toxoplasma gondii assayed using Rapid Diagnostic Tests among Residents in Three Counties Adjacent to The Demilitarized Zone, Korea
    Jeehi Jung, Jinyoung Lee, Yoon Kyung Chang, Seong Kyu Ahn, Seo Hye Park, Sung-Jong Hong, Jihoo Lee, Chom-Kyu Chong, Hye-Jin Ahn, Ho-Woo Nam, Tong-Soo Kim, Dongjae Kim
    The Korean Journal of Parasitology.2021; 59(1): 9.     CrossRef
  • Clusters of Toxoplasmosis in Ganghwa-gun, Cheorwon-gun, and Goseong-gun, Korea
    Jihye Yu, Woojin Kim, Yoon Kyung Chang, Tong-Soo Kim, Sung-Jong Hong, Hye-Jin Ahn, Ho-Woo Nam, Dongjae Kim
    The Korean Journal of Parasitology.2021; 59(3): 251.     CrossRef
  • Serological and molecular rapid diagnostic tests for Toxoplasma infection in humans and animals
    Amjad Hayat Khan, Rahmah Noordin
    European Journal of Clinical Microbiology & Infectious Diseases.2020; 39(1): 19.     CrossRef
  • Clusters of Toxoplasmosis in Gyodong-Myeon and Samsan-Myeon, Ganghwa-Gun, Korea
    Woojin Kim, Yoon Kyung Chang, Tong-Soo Kim, Sung-Jong Hong, Hye-Jin Ahn, Ho-Woo Nam, Dongjae Kim
    The Korean Journal of Parasitology.2020; 58(5): 493.     CrossRef
  • Identification of novel antigens for serum IgG diagnosis of human toxoplasmosis
    Juntao Luo, Jingyi Wan, Ziru Tang, Shuang Shen
    Experimental Parasitology.2019; 204: 107722.     CrossRef
  • Seroprevalence of Toxoplasmosis with ELISA and Rapid Diagnostic Test among Residents in Gyodong-do, Inchon city, Korea: A Four-Year Follow-up
    Yeong Hoon Kim, Ji hoo Lee, Seong kyu Ahn, Tong-Soo Kim, Sung-Jong Hong, Chom-Kyu Chong, Hye-Jin Ahn, Ho-Woo Nam
    The Korean Journal of Parasitology.2017; 55(3): 247.     CrossRef
  • Development of direct assays for Toxoplasma gondii and its use in genomic DNA sample
    Lívia M. Alves, Vinícius R. Rodovalho, Ana C.H. Castro, Márcia A.R. Freitas, Caroline M. Mota, Tiago W.P. Mineo, José R. Mineo, João M. Madurro, Ana G. Brito-Madurro
    Journal of Pharmaceutical and Biomedical Analysis.2017; 145: 838.     CrossRef
  • Seroprevalence of Toxoplasmosis Detected by RDT in Residents near the DMZ (demilitarized zone) of Cheorwon-gun, Gangwon-do, Korea
    Yeong Hoon Kim, Jihoo Lee, Young-Eun Kim, Seongkyu Ahn, Tong-Soo Kim, Sung-Jong Hong, Chom-Kyu Chong, Hye-Jin Ahn, Ho-Woo Nam
    The Korean Journal of Parasitology.2017; 55(4): 385.     CrossRef
  • Western Blot Detection of Human Anti-Chikungunya Virus Antibody with Recombinant Envelope 2 Protein
    Zhaoshou Yang, Jihoo Lee, Hye-Jin Ahn, Chom-Kyu Chong, Ronaldo F. Dias, Ho-Woo Nam
    The Korean Journal of Parasitology.2016; 54(2): 239.     CrossRef
  • Digested disorder, Quarterly intrinsic disorder digest (October-November-December, 2013)
    Shelly DeForte, Krishna D Reddy, Vladimir N Uversky
    Intrinsically Disordered Proteins.2015; 3(1): e984569.     CrossRef
  • Probability of Antibody Formation against Circumsporozoite Protein of Plasmodium vivax among Korean Malaria Patients
    Ho-Woo Nam, Kyoung Ju Song, Hye Jin Ahn, Zhaoshou Yang, Chom-Kyu Chong, Pyo Yun Cho, Seong Kyu Ahn, Tong-Soo Kim
    The Korean Journal of Parasitology.2014; 52(2): 143.     CrossRef
  • High Expression of Water-Soluble Recombinant Antigenic Domains ofToxoplasma gondii Secretory Organelles
    Zhaoshou Yang, Hye-Jin Ahn, Ho-Woo Nam
    The Korean Journal of Parasitology.2014; 52(4): 367.     CrossRef
  • 10,330 View
  • 106 Download
  • Crossref

Mini Review

Clinical Features and Treatment of Ocular Toxoplasmosis
Young-Hoon Park, Ho-Woo Nam
Korean J Parasitol 2013;51(4):393-399.
Published online August 30, 2013
DOI: https://doi.org/10.3347/kjp.2013.51.4.393

Ocular toxoplasmosis is a disease caused by the infection with Toxoplasma gondii through congenital or acquired routes. Once the parasite reaches the retina, it proliferates within host cells followed by rupture of the host cells and invasion into neighboring cells to make primary lesions. Sometimes the restricted parasite by the host immunity in the first scar is activated to infect another lesion nearby the scar. Blurred vision is the main complaint of ocular toxoplasmic patients and can be diagnosed by detection of antibodies or parasite DNA. Ocular toxoplasmosis needs therapy with several combinations of drugs to eliminate the parasite and accompanying inflammation; if not treated it sometimes leads to loss of vision. We describe here clinical features and currently available chemotherapy of ocular toxoplasmosis.

Citations

Citations to this article as recorded by  Crossref logo
  • Systematic screening identifies medication and disease factors associated with schizophrenia risk
    Ariel Israel, Abraham Weizman, Sarah Israel, Joshua Stokar, Shai Ashkenazi, Shlomo Vinker, Eli Magen, Eugene Merzon
    Brain, Behavior, and Immunity.2026; 131: 106135.     CrossRef
  • Alternative Treatment of Recurrent Ocular Toxoplasmosis in Pregnant Women – Case Report
    Karolina Agnieszka Korycińska, Agnieszka Cisek, Mariusz Spyra
    Ophthalmology.2026; 28(3): 35.     CrossRef
  • Okuläre Toxoplasmose im Erwachsenenalter
    Arash Askaryanzardak, Vinodh Kakkassery, Graziella Paolo Tartaglione Gracia, Olga Furashova, Hida Al-Rahman Al-Badri, Stefan Spyra
    Die Ophthalmologie.2026; 123(2): 154.     CrossRef
  • The importance of translational research in the study of ocular toxoplasmosis: insights from the 17th International Congress on Toxoplasmosis 2024
    Alejandra de-la-Torre, Germán Mejía-Salgado, Gereon Schares
    FEMS Microbes.2025;[Epub]     CrossRef
  • A COMBINATION REGIMEN OF INTRAVITREAL CLINDAMYCIN WITH DEXAMETHASONE, SYSTEMIC CO-TRIMOXAZOLE AND STEROIDS FOR MACULAR TOXOPLASMA RETINOCHOROIDITIS IN IMMUNOCOMPETENT CASES
    Sushree Satavasia, Akshay Mishra, Vishal Jadhav, Talluri Ronnie Abhishek, Anup Kelgaonkar, Anamika Patel, Soumyava Basu, Avinash Pathengay
    Retina.2025; 45(5): 871.     CrossRef
  • Deep Learning-Based Classification of Ocular Toxoplasmosis Fundus Images: A Comparative Study of CNN and SVM Models
    Shivam Tiwari, Kalicharan Sahu, Surbhi Vijh, Charu Awasthi
    Procedia Computer Science.2025; 259: 1189.     CrossRef
  • Epidemiological spectrum of infectious uveitis in the Asia-Pacific
    Alexander Newman, Peter McCluskey
    Taiwan Journal of Ophthalmology.2025; 15(2): 157.     CrossRef
  • Toxoplasmosis in patient underwent stem cell transplantation, bone marrow transplantation due to multiple myeloma
    Magdalena Bulek, Aleksandra Kopyś-Wócik, Natalie Papachristoforou, Aleksandra Kocjan
    Postępy Higieny i Medycyny Doświadczalnej.2025; 79(1): 106.     CrossRef
  • Toxoplasma gondii at the Host Interface: Immune Modulation and Translational Strategies for Infection Control
    Billy J. Erazo Flores, Laura J. Knoll
    Vaccines.2025; 13(8): 819.     CrossRef
  • A Comprehensive Review of Toxoplasmosis: Serious Threat to Human Health
    Aswin Rafif Khairullah, Shendy Canadya Kurniawan, Agus Widodo, Mustofa Helmi Effendi, Abdullah Hasib, Otto Sahat Martua Silaen, Sancaka Chasyer Ramandinianto, Ikechukwu Benjamin Moses, Katty Hendriana Priscilia Riwu, Sheila Marty Yanestria, Muhammad Esa E
    The Open Public Health Journal.2024;[Epub]     CrossRef
  • Benchmarking Deep Learning Frameworks for Automated Diagnosis of Ocular Toxoplasmosis: A Comprehensive Approach to Classification and Segmentation
    Syed Samiul Alam, Samiul Based Shuvo, Shams Nafisa Ali, Fardeen Ahmed, Arbil Chakma, Yeong Min Jang
    IEEE Access.2024; 12: 22759.     CrossRef
  • From Misdiagnosis to Management: A Case Report of Ocular Inflammatory Disease
    Catarina M Francisco, Miguel Santos, Sofia Mano, Inês Leal, Joana Coelho
    Cureus.2024;[Epub]     CrossRef
  • Posterior segment optical coherence tomography: A diagnostic aid in posterior uveitis
    Parul M. Danayak, Rupal M. Chaudhary, Zalak Shah
    Kerala Journal of Ophthalmology.2024; 36(2): 152.     CrossRef
  • Human Ocular Toxoplasmosis in Romania: History, Epidemiology, and Public Health: A Narrative Review
    Laura Andreea Ghenciu, Ovidiu Alin Hațegan, Sorin Lucian Bolintineanu, Alexandra-Ioana Dănilă, Roxana Iacob, Emil Robert Stoicescu, Maria Alina Lupu, Tudor Rareș Olariu
    Microorganisms.2024; 12(8): 1541.     CrossRef
  • Ocular Toxoplasmosis
    Eunice Jin Hui Goh, Ikhwanuliman Putera, Rina La Distia Nora, Padmamalini Mahendradas, Jyotirmay Biswas, Soon-Phaik Chee, Ilaria Testi, Carlos E Pavesio, Andre Luiz Land Curi, Daniel Vitor Vasconcelos-Santos, Atul Arora, Vishali Gupta, Alejandra de-la-Tor
    Ocular Immunology and Inflammation.2023; 31(7): 1342.     CrossRef
  • Etiology of Pediatric Uveitis in a Tertiary Pediatric Eye Hospital in Egypt
    Eiman Abd El Latif, Rasha Mousa, Mohammed Tawfeeq Mahdi, Ahmed Mahmoud Amin, Mahmoud Mohammed Ahmed Ali, Nour Eldin Abdelhamid, Mohamed Elmoddather, Hassan Shamselden Yousef, Ehab Hafez Gouda Hafez, Sameh Galal Taher Salem, Ashraf Hassan Soliman
    Ocular Immunology and Inflammation.2023; 31(10): 1978.     CrossRef
  • Interferon-gamma release assay and chest X-ray to classify intraocular tuberculosis among clinically undifferentiated uveitis
    Mei Riasanti, Ikhwanuliman Putera, Priscilla Jessica, Muhammad Zakiy Waliyuddin, Faiz Alwan Tagar, Andini Karlina CH, Yulia Aziza, Made Susiyanti, Lukman Edwar, Ratna Sitompul, Rina La Distia Nora
    Medical Journal of Indonesia.2023; 31(4): 225.     CrossRef
  • Stepwise approach for fundus imaging in the diagnosis and management of posterior uveitis
    Aniruddha Agarwal, Francesco Pichi, Alessandro Invernizzi, Dilraj S. Grewal, Rohan Bir Singh, Awaneesh Upadhyay
    Survey of Ophthalmology.2023; 68(3): 446.     CrossRef
  • Macular Pucker: A Devastating Complication in Ocular Toxoplasmosis
    Syarifah Nur Humaira Syed Mohd Khomsah, Julieana Muhammed, Wan-Hazabbah Wan Hitam
    Cureus.2023;[Epub]     CrossRef
  • Optical Coherence Tomography Angiography of the Choriocapillaris in Subclinical Toxoplasma Chorioretinitis: A Case Report
    Ahmed B Alsatrawi
    Cureus.2023;[Epub]     CrossRef
  • Retinal ferroptosis as a critical mechanism for the induction of retinochoroiditis during ocular toxoplasmosis
    Kazuhisa Yamada, Akira Tazaki, Nanako Ushio-Watanabe, Yoshihiko Usui, Atsunobu Takeda, Masaaki Matsunaga, Ayana Suzumura, Hideyuki Shimizu, Hao Zheng, Nanang R. Ariefta, Masahiro Yamamoto, Hideaki Hara, Hiroshi Goto, Koh-Hei Sonoda, Koji M. Nishiguchi, Ma
    Redox Biology.2023; 67: 102890.     CrossRef
  • Pediatric Posterior Infectious Uveitis
    André Luiz Land Curi, Alejandra de-la-Torre, Ariel Schlaen, Papdmamalini Mahendradas, Jyortimay Biswas
    Ocular Immunology and Inflammation.2023; 31(10): 1944.     CrossRef
  • Toxoplasmosis Related Neuroretinitis: More than Meets the Eye
    Alastair Coulson, Divya Jacob, Lyudmila Kishikova, Ahmed Saad
    Ocular Immunology and Inflammation.2022; 30(3): 556.     CrossRef
  • Utility of blood as the clinical specimen for the diagnosis of ocular toxoplasmosis using uracil DNA glycosylase-supplemented loop-mediated isothermal amplification and real-time polymerase chain reaction assays based on REP-529 sequence and B1 gene
    Bahman Rahimi Esboei, Shirzad Fallahi, Mohammad Zarei, Bahram Kazemi, Mehdi Mohebali, Saeedeh Shojaee, Parisa Mousavi, Aref Teimouri, Raziyeh Mahmoudzadeh, Mirataollah Salabati, Hossein Keshavarz Valian
    BMC Infectious Diseases.2022;[Epub]     CrossRef
  • Toxoplasma Chorioretinitis
    Somya Ish, Shreyash Agrawal, Pranav Ish
    Indian Journal of Medical Specialities.2022; 13(1): 67.     CrossRef
  • Ocular Toxoplasmosis: A Review of Current Literature
    Neal S. Patel, Demetrios G. Vavvas
    International Ophthalmology Clinics.2022; 62(2): 231.     CrossRef
  • Calomys callosus: An Experimental Animal Model Applied to Parasitic Diseases Investigations of Public Health Concern
    Rafael Borges Rosa, Mylla Spirandelli da Costa, Samuel Cota Teixeira, Emilene Ferreira de Castro, Willyenne Marília Dantas, Eloisa Amália Vieira Ferro, Murilo Vieira da Silva
    Pathogens.2022; 11(3): 369.     CrossRef
  • Insights From the Eye for Patients With Kidney Transplant
    Christine Xu, Alisa J. Prager, Carolyn D. Alonso, Aditya S. Pawar
    Transplantation Proceedings.2022; 54(8): 2182.     CrossRef
  • An illustration of ocular toxoplasmosis with consequent lenticular opacities and asteroid hyalosis
    Dimakatso G. Mashala
    African Vision and Eye Health.2022;[Epub]     CrossRef
  • Azithromycin concentration in rabbits’ plasma and posterior segment of the eyes following oral drug administration: a dose-finding study for the application in ocular toxoplasmosis
    Hisar Daniel, Melva Louisa, Lukman Edwar
    Journal of Pharmacy and Pharmacology.2022; 74(12): 1743.     CrossRef
  • Revenge of the Tick: Tick-Borne Diseases and the Eye in the Age of Climate Change and Globalisation
    Xin Le Ng, Berdjette Y. Y. Lau, Cassandra X. C. Chan, Dawn K. A. Lim, Blanche X. H. Lim, Chris H. L. Lim
    Zoonotic Diseases.2022; 2(4): 183.     CrossRef
  • Infectious Sclerouveitis in an Immunocompetent Patient: A Probable Case of Simultaneous Ocular Tuberculosis and Toxoplasmosis
    Wen K Chong, Karen Khoo Kah Kuen, Lam Mun-Wei, Abdul-Salim Ismail, Azhany Yaakub
    Cureus.2022;[Epub]     CrossRef
  • Insights from the Eye for Patients with Kidney Transplant
    Christine Xu, Alisa J. Prager, Carolyn D. Alonso, Aditya Pawar
    SSRN Electronic Journal.2022;[Epub]     CrossRef
  • Ocular toxoplasmosis: phenotype differences between toxoplasma IgM positive and IgM negative patients in a large cohort
    Sofia Ajamil-Rodanes, Joshua Luis, Rabia Bourkiza, Benedict Girling, Angela Rees, Catherine Cosgrove, Carlos Pavesio, Mark Westcott
    British Journal of Ophthalmology.2021; 105(2): 210.     CrossRef
  • Retinal vasculitis: A framework and proposal for a classification system
    Ghazala A. Datoo O'Keefe, Narsing Rao
    Survey of Ophthalmology.2021; 66(1): 54.     CrossRef
  • Retinocoroiditis toxoplásmica de presentación atípica en pacientes con enfermedades hematológicas malignas
    J.P. Figueroa-Vercellino, L. Miguel, A. Moll-Udina, C. Alba-Linero, V. Llorenç, A. Adán
    Archivos de la Sociedad Española de Oftalmología.2021; 96(3): 152.     CrossRef
  • Atypical toxoplasmic retinochoroiditis in patients with malignant hematological diseases
    J.P. Figueroa-Vercellino, L. Miguel, A. Moll-Udina, C. Alba-Linero, V. Llorenç, A. Adán
    Archivos de la Sociedad Española de Oftalmología (English Edition).2021; 96(3): 152.     CrossRef
  • Detection of antibodies to Toxoplasma gondii among owned dogs in Cambodia
    Thi Thuy Nguyen, Chanya Kengradomkij, Tawin Inpankaew
    Food and Waterborne Parasitology.2021; 22: e00103.     CrossRef
  • Etiology of Uveitis in Upper Egypt
    Eiman Abd El Latif, Asaad Nooreldin, Mohammed Shikhoun Ahmed, Mohamed Elmoddather, Wael El Gendy
    Clinical Ophthalmology.2021; Volume 15: 195.     CrossRef
  • Screening for common eye diseases in the elderly with Optos ultra-wide-field scanning laser ophthalmoscopy: a pilot study with focus on ocular toxoplasmosis
    Pablo Eduardo Logroño Wiese, Frank Seeber, Anne-Sophie Endres, Claudia Brockmann, Uwe Pleyer
    International Ophthalmology.2021; 41(5): 1573.     CrossRef
  • Ocular Toxoplasmosis: Mechanisms of Retinal Infection and Experimental Models
    Veronica Rodriguez Fernandez, Giovanni Casini, Fabrizio Bruschi
    Parasitologia.2021; 1(2): 50.     CrossRef
  • Acquired Immunodeficiency Syndrome Presented as Atypical Ocular Toxoplasmosis
    Elias Khalili Pour, Hamid Riazi-Esfahani, Nazanin Ebrahimiadib, Violet Zaker Esteghamati, Mohammad Zarei, Kamal Kishore
    Case Reports in Ophthalmological Medicine.2021; 2021: 1.     CrossRef
  • The challenges of treating a patient with recurrent congenital toxoplasmic chorioretinitis
    Aleksandra Krasińska, Kamila Jaz, Joanna Mamczur, Jarosław Kocięcki
    Medical Journal of Cell Biology.2021; 9(2): 56.     CrossRef
  • A Trust-Based Methodology to Evaluate Deep Learning Models for Automatic Diagnosis of Ocular Toxoplasmosis from Fundus Images
    Rodrigo Parra, Verena Ojeda, Jose Luis Vázquez Noguera, Miguel García-Torres, Julio César Mello-Román, Cynthia Villalba, Jacques Facon, Federico Divina, Olivia Cardozo, Verónica Elisa Castillo, Ingrid Castro Matto
    Diagnostics.2021; 11(11): 1951.     CrossRef
  • The pathogenicity and virulence of Toxoplasma gondii
    Syrian G. Sanchez, Sébastien Besteiro
    Virulence.2021; 12(1): 3095.     CrossRef
  • Toxoplasma Retinochoroiditis with Chorioretinal Neovascularization in a Young Patient
    Nikhila S. Khandwala, Robert A. Hyde, Cagri G. Besirli
    Case Reports in Ophthalmology.2021; 12(1): 259.     CrossRef
  • The Diagnostic Conundrum of Retinitis and a Pigmented Scar
    Nikhila S. Khandwala, Jason M.L. Miller, Robert A. Hyde, Christopher D. Conrady, Rajesh C. Rao, Cagri G. Besirli
    Case Reports in Ophthalmology.2021; 12(1): 164.     CrossRef
  • OCULAR TOXOPLASMOSIS
    Iskren Kaftandjiev, Rumen Harizanov
    PROBLEMS of Infectious and Parasitic Diseases.2021; 49(1): 41.     CrossRef
  • TRATAMENTOS ALTERNATIVOS PARA TOXOPLASMOSE OCULAR: uma revisão integrativa
    Patricia Emanuella Ramos Marzola, Rodrigo Vasconcelos Marzola
    Arquivos Catarinenses de Medicina.2021; 49(4): 98.     CrossRef
  • Effectiveness of Treatments for Ocular Toxoplasmosis
    Julio Casoy, Heloisa Nascimento, Luci Meire P. Silva, Yuslay Fernández-Zamora, Cristina Muccioli, João Rafael de Oliveira Dias, Mário Junqueira Nóbrega, Heloísa Amaral Junqueira Nóbrega, Jacqueline Zummo, Rubens Belfort
    Ocular Immunology and Inflammation.2020; 28(2): 249.     CrossRef
  • Chorio-retinal toxoplasmosis: treatment outcomes, lesion evolution and long-term follow-up in a single tertiary center
    Vicktoria Vishnevskia-Dai, Asaf Achiron, Ortal Buhbut, Ofri Vorobichik Berar, Anne Ampaire Musika, Sivan M. Elyashiv, Idan Hecht
    International Ophthalmology.2020; 40(4): 811.     CrossRef
  • Toxoplasma gondii Parasitophorous Vacuole Membrane-Associated Dense Granule Proteins Regulate Maturation of the Cyst Wall
    Rebekah B. Guevara, Barbara A. Fox, David J. Bzik, Silvia N. J. Moreno
    mSphere.2020;[Epub]     CrossRef
  • Optical coherence tomography angiography findings in macular toxoplasma retinochoroiditis: A case report
    Alejandro L. Perez, Rosa A. Lozada, Andres Emanuelli, Armando L. Oliver
    American Journal of Ophthalmology Case Reports.2020; 19: 100764.     CrossRef
  • New findings useful for clinical practice using swept-source optical coherence tomography angiography in the follow-up of active ocular toxoplasmosis
    João Rafael de Oliveira Dias, Camila Campelo, Eduardo Amorim Novais, Gabriel Costa de Andrade, Paula Marinho, Yusláy Fernández Zamora, Luciana Finamor Peixoto, Maurício Maia, Heloísa Nascimento, Rubens Belfort
    International Journal of Retina and Vitreous.2020;[Epub]     CrossRef
  • Optical Coherence Tomography Angiography Analysis of Retinal and Choroidal Vascular Networks during Acute, Relapsing, and Quiescent Stages of Macular Toxoplasma Retinochoroiditis
    Georges Azar, Catherine Favard, Sawsen Salah, Antoine Brézin, Vivien Vasseur, Martine Mauget-Faÿsse, Luca Di Antonio
    BioMed Research International.2020;[Epub]     CrossRef
  • Dual-Stage Picolinic Acid-Derived Inhibitors of Toxoplasma gondii
    Muhammad M. Khalifa, Bruno Martorelli Di Genova, Sarah G. McAlpine, Gina M. Gallego-Lopez, David M. Stevenson, Soren D. Rozema, Neil P. Monaghan, James C. Morris, Laura J. Knoll, Jennifer E. Golden
    ACS Medicinal Chemistry Letters.2020; 11(12): 2382.     CrossRef
  • TOXOPLASMA NEURO-RETINITIS IN AN IMMUNO-COMPETENT ADULT- A CASE REPORT AND REVIEW OF LITERATURE
    Tharini Senthamizh, Subashini Kaliaperumal
    INTERNATIONAL JOURNAL OF SCIENTIFIC RESEARCH.2020; : 1.     CrossRef
  • Bilateral Ocular Toxoplasmosis that Caused Optic Atrophy Secondary to Papillitis
    Donghun Lee, Minwoo Kim, Jong Won Moon
    Journal of the Korean Ophthalmological Society.2020; 61(9): 1109.     CrossRef
  • A white circular-spot pattern of iridian atrophy associated with Varicella-zoster virus and Toxoplasma gondii coinfection: a case report
    Juliana Muñoz-Ortiz, Olga Lorena Rubio-Romero, Maria Cecilia Cedeño, Karla Arteaga-Rivera, Alejandra de-la-Torre
    BMC Ophthalmology.2020;[Epub]     CrossRef
  • Dipenyleneiodonium Induces Growth Inhibition of Toxoplasma gondii through ROS Induction in ARPE-19 Cells
    Pu Reum Sun, Fei Fei Gao, Hei Gwon Choi, Wei Zhou, Jae-Min Yuk, Jaeyul Kwon, Young-Ha Lee, Guang-Ho Cha
    The Korean Journal of Parasitology.2019; 57(2): 83.     CrossRef
  • Management of Advanced HIV Disease
    Nathan A. Summers, Wendy S. Armstrong
    Infectious Disease Clinics of North America.2019; 33(3): 743.     CrossRef
  • Profil clinique et épidémiologique de la toxoplasmose oculaire à Kinshasa
    N. Nsiangani Lusambo, D. Kaimbo Wa Kaimbo
    Journal Français d'Ophtalmologie.2019; 42(8): 900.     CrossRef
  • Electrochemiluminescence Epidemiologic Detection of Toxoplasma gondii Infection in Pregnant Women With Direct and Indirect Diagnostic Techniques (ELISA Avidity Plus Biochemical Assay), Tehran, Iran
    Ehsan Shariat Bahadory, Ali Dalir Ghaffari, Somayyeh Namrood, Seyyedeh Somayyeh Mosavipour, Javid Sadraie
    International Journal of Epidemiologic Research.2019; 6(2): 49.     CrossRef
  • Status of common parasitic diseases in Korea in 2019
    Sun Huh
    Journal of the Korean Medical Association.2019; 62(8): 437.     CrossRef
  • Fulminant Toxoplasmic Chorioretinitis Following Intravitreal Dexamethasone Implantation
    Areum Jeong, Dong-Geun Park, Min Sagong
    Journal of the Korean Ophthalmological Society.2019; 60(9): 896.     CrossRef
  • The Eye as a Window to Systemic Infectious Diseases: Old Enemies, New Imaging
    Vittorio Pirani, Paolo Pelliccioni, Serena De Turris, Alessandro Rosati, Alessandro Franceschi, Claudia Cesari, Michele Nicolai, Cesare Mariotti
    Journal of Clinical Medicine.2019; 8(9): 1392.     CrossRef
  • Association of TREM-1, IL-1β, IL-33/ST2, and TLR Expressions With the Pathogenesis of Ocular Toxoplasmosis in Mouse Models on Different Genetic Backgrounds
    Yanxia Zhang, Jian He, Huanqin Zheng, Shiguang Huang, Fangli Lu
    Frontiers in Microbiology.2019;[Epub]     CrossRef
  • Toxoplasma gondii Intravacuolar-Network-Associated Dense Granule Proteins Regulate Maturation of the Cyst Matrix and Cyst Wall
    Rebekah B. Guevara, Barbara A. Fox, Alejandra Falla, David J. Bzik, Silvia N. J. Moreno
    mSphere.2019;[Epub]     CrossRef
  • Ocular toxoplasmosis with surprisingly good retinal function
    Tove Lise Morisbakk, Per O Lundmark
    Scandinavian Journal of Optometry and Visual Science.2019; 12(1): 1.     CrossRef
  • Water related ocular diseases
    Syed Shoeb Ahmad
    Saudi Journal of Ophthalmology.2018; 32(3): 227.     CrossRef
  • Assessment of ocular toxoplasmosis patients reported at a tertiary center in the northeast of Iran
    Seyedeh Maryam Hosseini, Elham Moghaddas, Karim Sharifi, Malihe Dadgar Moghaddam, Seyed Aliakbar Shamsian
    International Ophthalmology.2018; 38(6): 2527.     CrossRef
  • Ocular Toxoplasmosis Mimicking Choroidal Metastasis From Colorectal Adenocarcinoma
    Samuel C. Fowler, Daniel R. Capiz-Correa, Hans E. Grossniklaus, Rebecca D. Shadowen, David A. Reichstein
    Journal of VitreoRetinal Diseases.2018; 2(6): 384.     CrossRef
  • A Perspective on Thiazolidinone Scaffold Development as a New Therapeutic Strategy for Toxoplasmosis
    Cristian Rocha-Roa, Diego Molina, Néstor Cardona
    Frontiers in Cellular and Infection Microbiology.2018;[Epub]     CrossRef
  • Diagnostic and Therapeutic Challenges
    Quraish Ghadiali, Orly Gal-Or, Jonathan Naysan, James Klancnik, K. Bailey Freund, SriniVas R. Sadda
    Retina.2018; 38(12): 2429.     CrossRef
  • Swept-source optical coherence tomography and optical coherence tomography angiography in acquired toxoplasmic chorioretinitis: a case report
    Diego Vezzola, Davide Allegrini, Alfredo Borgia, Paolo Fogagnolo, Luca Mario Rossetti, Mario R. Romano, Stefano De Cillà
    Journal of Medical Case Reports.2018;[Epub]     CrossRef
  • Analysis Concentration of <i>Toxoplasma gondii</i> on Anti-Toxoplasma IgG-IgM Antibody Levels, and the Outcomes of Pregnancy in Mice Balb/c
    Tigor Peniel Simanjuntak, Mochammad Hatta, Robert H. Sirait, Marni Br Karo, Lenny Irmawaty Sirait, Tetty Rina Aritonang, Syahrul Rauf, Ressy Dwiyanti
    Open Journal of Obstetrics and Gynecology.2017; 07(03): 281.     CrossRef
  • Recent Developments in the Diagnosis and Treatment of Ocular Toxoplasmosis
    Cem Ozgonul, Cagri Giray Besirli
    Ophthalmic Research.2017; 57(1): 1.     CrossRef
  • Infectious uveitis: An enigma
    Parthopratim Dutta Majumder, Avirupa Ghosh, Jyotirmay Biswas
    Middle East African Journal of Ophthalmology.2017; 24(1): 2.     CrossRef
  • Effect of Nigella sativa oil on experimental toxoplasmosis
    Rasha F. Mady, Wessam El-Hadidy, Samar Elachy
    Parasitology Research.2016; 115(1): 379.     CrossRef
  • Host and Toxoplasma gondii genetic and non-genetic factors influencing the development of ocular toxoplasmosis: A systematic review
    Carolina Fernández, Jesús Jaimes, María Camila Ortiz, Juan David Ramírez
    Infection, Genetics and Evolution.2016; 44: 199.     CrossRef
  • Ocular Inflammation Associated with Systemic Infection
    Byung Gil Moon, Joo Yong Lee
    Hanyang Medical Reviews.2016; 36(3): 192.     CrossRef
  • DNA Microarray Detection of 18 Important Human Blood Protozoan Species
    Mu-Xin Chen, Lin Ai, Jun-Hu Chen, Xin-Yu Feng, Shao-Hong Chen, Yu-Chun Cai, Yan Lu, Xiao-Nong Zhou, Jia-Xu Chen, Wei Hu, Enock Matovu
    PLOS Neglected Tropical Diseases.2016; 10(12): e0005160.     CrossRef
  • Macular infarction in a patient with Toxoplasma retinochoroditis
    Vinod Kumar, Brijesh Takkar, Parijat Chandra, Atul Kumar
    BMJ Case Reports.2016; 2016: bcr2015212596.     CrossRef
  • Müller cell activation and photoreceptor depletion in a mice model of congenital ocular toxoplasmosis
    Ibtissem Lahmar, Alexander W. Pfaff, Luc Marcellin, Arnaud Sauer, Adnane Moussa, Hamouda Babba, Ermanno Candolfi
    Experimental Parasitology.2014; 144: 22.     CrossRef
  • Neuropsychiatric manifestations of latent toxoplasmosis on mothers and their offspring
    Amir Abdoli, Abdolhossein Dalimi, Mohsen Arbabi, Fatemeh Ghaffarifar
    The Journal of Maternal-Fetal & Neonatal Medicine.2014; 27(13): 1368.     CrossRef
  • Excretory–secretory antigens: A suitable candidate for immunization against ocular toxoplasmosis in a murine model
    Kiumars Norouzpour Deilami, Ahmad Daryani, Ehsan Ahmadpour, Mehdi Sharif, Yousef Dadimoghaddam, Shahabeddin Sarvi, Ahad Alizadeh
    Comparative Immunology, Microbiology and Infectious Diseases.2014; 37(5-6): 369.     CrossRef
  • 23,931 View
  • 347 Download
  • Crossref

Original Article

Serologic Survey of Toxoplasmosis in Seoul and Jeju-do, and a Brief Review of Its Seroprevalence in Korea
Hyemi Lim, Sang-Eun Lee, Bong-Kwang Jung, Min-Ki Kim, Mi Youn Lee, Ho-Woo Nam, Jong-Gyun Shin, Cheong-Ha Yun, Han-Ik Cho, Eun-Hee Shin, Jong-Yil Chai
Korean J Parasitol 2012;50(4):287-293.
Published online November 26, 2012
DOI: https://doi.org/10.3347/kjp.2012.50.4.287

Knowledge of the prevalence of human Toxoplasma gondii infection is required in the Republic of Korea. In this study, we surveyed the seroprevalence of T. gondii infection and analyzed the risk factors associated with seropositivity among residents in 2 administrative districts; Seoul and the island of Jeju-do, which have contrasting epidemiologic characteristics. Sera and blood collected from 2,150 residents (1,114 in Seoul and 1,036 in Jeju-do) were checked for IgG antibody titers using ELISA and for the T. gondii B1 gene using PCR. In addition, participants completed a questionnaire that solicited information on gender, age, occupation, eating habits, history of contact with animals, and travel abroad. The T. gondii B1 gene was not detected in all residents examined. However, ELISA showed 8.0% (89 of 1,114 sera) positive for IgG antibodies against T. gondii in Seoul and 11.3% (117 of 1,036 sera) in Jeju-do. In both districts, the positive rates were higher in males than in females, and those 40-79 years of age showed higher rates than other ages. In Seoul, residents older than 70 years of age showed the highest positive rate, 14.9%, whereas in Jeju-do the highest prevalence, 15.6%, was in those in their sixties. The higher seropositive rate in Jeju-do than in Seoul may be related to eating habits and occupations. The present results and a review of related literature are indicative of an increased seroprevalence of T. gondii in Korea in recent years.

Citations

Citations to this article as recorded by  Crossref logo
  • Molecular detection of Toxoplasma gondii in wild oysters and seawater on the southeast coast of South Korea
    Hyejoo Shin, Sooji Hong, Seungwan Ryoo, Jong-Yil Chai, Bong-Kwang Jung
    Food Microbiology.2026; 134: 104925.     CrossRef
  • Using dried blood spots to estimate Toxoplasma gondii seroprevalence in pregnant women in Catalonia, Spain, and to serologically diagnose congenital toxoplasmosis
    Borja Guarch-Ibáñez, Ana Argudo-Ramírez, Clara Carreras-Abad, Marie Antoinette Frick, Daniel Blázquez-Gamero, Fernando Baquero-Artigao, Judit García-Villoira, Pere Soler-Palacín, Isabel Fuentes, Jean Joel Bigna
    PLOS Neglected Tropical Diseases.2026; 20(1): e0013881.     CrossRef
  • Unveiling the Hidden Burden of TORCH Infections in HIV Patients: A Residual Serum Seroepidemiological Study in a Korean Metropolitan City
    Hye Jin Shi, Myung-Deok Kim-Jeon, Jung-Hee Kim, Kyung-Ae Kim, Yoonseon Park, Juyeong Lee, Shin Hee Hong, Jaeyong Song, Meyong Hee Kim, Munju Kwon, Joong Sik Eom
    Infection & Chemotherapy.2025; 57(4): 578.     CrossRef
  • Clinical characteristics of toxoplasmosis patients in Korea: A retrospective study using health insurance review and assessment service data and electronic medical records
    Do-Won Ham, Bong-Kwang Jung, Ji-Hun Shin, Yong Joon Kim, Kyoung Yul Seo, Seung Mi Lee, Jae Hyoung Im, Jeong-Ran Kwon, Ho-Sung Lee, Kyung-Won Hwang, Eun-Hee Shin
    Parasites, Hosts and Diseases.2024; 62(4): 424.     CrossRef
  • Exosomal miRNA-21 from Toxoplasma gondii-infected microglial cells induces the growth of U87 glioma cells by inhibiting tumor suppressor genes
    Bong-Kwang Jung, Hyemi Song, Hyejoo Shin, Jong-Yil Chai
    Scientific Reports.2022;[Epub]     CrossRef
  • Toxoplasmosis in pregnancy: a neglected bane but a serious threat in Nigeria
    Oyetunde T. Oyeyemi, Ifeoluwa T. Oyeyemi, Isaac A. Adesina, Adebisi M. Tiamiyu, Yinka D. Oluwafemi, Roseangela I. Nwuba, Rafaella F. Q. Grenfell
    Parasitology.2020; 147(2): 127.     CrossRef
  • Seroepidemiology and risk factors of toxoplasmosis among children age ranged from 1 to 14 years referred to medical diagnostic laboratories in Southeast Iran
    Vahid Raissi, Fatemeh Bayat, Ali Taghipour, Omid Raiesi, Asmaa Ibrahim, Muhammad Getso, Ziba Hoseiny, Gita Alizadeh, Mehdi Khoshsima Shahraki, Soudabeh Etemadi
    Clinical Epidemiology and Global Health.2020; 8(2): 595.     CrossRef
  • Effective Nanoparticle-Based Nasal Vaccine Against Latent and Congenital Toxoplasmosis in Sheep
    Céline Ducournau, Nathalie Moiré, Rodolphe Carpentier, Pauline Cantin, Clément Herkt, Isabelle Lantier, Didier Betbeder, Isabelle Dimier-Poisson
    Frontiers in Immunology.2020;[Epub]     CrossRef
  • Status of common parasitic diseases in Korea in 2019
    Sun Huh
    Journal of the Korean Medical Association.2019; 62(8): 437.     CrossRef
  • The Association between Suicide Attempts andToxoplasma gondiiInfection
    Jeongjae Bak, Se-Hoon Shim, Young-Joon Kwon, Hwa-Young Lee, Ji Sun Kim, Heejung Yoon, Yeon Jung Lee
    Clinical Psychopharmacology and Neuroscience.2018; 16(1): 95.     CrossRef
  • TORCH (toxoplasmosis, rubella, cytomegalovirus, and herpes simplex virus) screening of small for gestational age and intrauterine growth restricted neonates: efficacy study in a single institute in Korea
    Mi Hae Chung, Chan Ok Shin, Juyoung Lee
    Korean Journal of Pediatrics.2018; 61(4): 114.     CrossRef
  • Tissue Fluid Enzyme-Linked Immunosorbant Assay for Piglets Experimentally Infected with Toxoplasma gondii and Survey on Local and Imported Pork in Korean Retail Meat Markets
    Won Gi Yoo, Sun-Min Kim, Eun Jeong Won, Ji-Yun Lee, Fuhong Dai, Ho Choon Woo, Ho-Woo Nam, Tae Im Kim, Jeong-Hee Han, Dongmi Kwak, Yun Sang Cho, Seung-Won Kang, Tong-Soo Kim, Xing-Quan Zhu, Chunren Wang, Heejeong Youn, Sung-Jong Hong
    The Korean Journal of Parasitology.2018; 56(5): 437.     CrossRef
  • Seroprevalence and Risk Factors of Toxoplasma gondii Infection among Cat Sitters in Korea
    Bong-Kwang Jung, Hyemi Song, Sang-Eun Lee, Min-Jae Kim, Jaeeun Cho, Eun-Hee Shin, Jong-Yil Chai
    The Korean Journal of Parasitology.2017; 55(2): 203.     CrossRef
  • The 2015 Clinical Guidelines for the Treatment and Prevention of Opportunistic Infections in HIV-Infected Koreans: Guidelines for Opportunistic Infections

    Infection & Chemotherapy.2016; 48(1): 54.     CrossRef
  • High Toxoplasma gondii Seropositivity among Brain Tumor Patients in Korea
    Bong-Kwang Jung, Hyemi Song, Min-Jae Kim, Jaeeun Cho, Eun-Hee Shin, Jong-Yil Chai
    The Korean Journal of Parasitology.2016; 54(2): 201.     CrossRef
  • Serological diagnosis of toxoplasmosis and standardization
    Kuo Zhang, Guigao Lin, Yanxi Han, Jinming Li
    Clinica Chimica Acta.2016; 461: 83.     CrossRef
  • Ocular Inflammation Associated with Systemic Infection
    Byung Gil Moon, Joo Yong Lee
    Hanyang Medical Reviews.2016; 36(3): 192.     CrossRef
  • Detection of Antibodies against Toxoplasma gondii in Cattle Raised in Gyeongbuk Province, Korea
    Jaejun Oh, Seung-Hun Lee, Seung-Jin Lee, Young-Hoan Kim, Seung-Chun Park, Man-Hee Rhee, Oh-Deog Kwon, Tae-Hwan Kim, Dongmi Kwak
    Journal of Food Protection.2016; 79(5): 821.     CrossRef
  • Prevalence ofToxoplasma gondiiandToxocara canisamong Patients with Uveitis
    Su Jin Lim, Sang Eun Lee, Sun Hyun Kim, Sung-Hee Hong, Yong Sung You, Oh Woong Kwon, Hyeun Seung Kim
    Ocular Immunology and Inflammation.2015; 23(2): 111.     CrossRef
  • Preliminary study on association between toxoplasmosis and breast cancer in Iran
    Narges Kalantari, Salman Ghaffari, Masomeh Bayani, Maryam Mitra Elmi, Daryush Moslemi, Novin Nikbakhsh, Fariedh Ghavipanjeh
    Asian Pacific Journal of Tropical Biomedicine.2015; 5(1): 44.     CrossRef
  • <i>Toxoplasma gondii</i> B1 Gene Detection in Feces of Stray Cats around Seoul, Korea and Genotype Analysis of Two Laboratory-Passaged Isolates
    Bong-Kwang Jung, Sang-Eun Lee, Hyemi Lim, Jaeeun Cho, Deok-Gyu Kim, Hyemi Song, Min-Jae Kim, Eun-Hee Shin, Jong-Yil Chai
    The Korean Journal of Parasitology.2015; 53(3): 259.     CrossRef
  • Prevalence ofToxoplasma gondiiandToxocara canisamong Patients with Uveitis
    Su Jin Lim, Sang Eun Lee, Sun Hyun Kim, Sung-Hee Hong, Yong Sung You, Oh Woong Kwon, Hyeun Seung Kim
    Ocular Immunology and Inflammation.2014; 22(5): 360.     CrossRef
  • Prominent IL-12 Production and Tumor Reduction in Athymic Nude Mice after Toxoplasma gondii Lysate Antigen Treatment
    Kyoung-Ho Pyo, Bong-Kwang Jung, Chun-Feng Xin, You-Won Lee, Jong-Yil Chai, Eun-Hee Shin
    The Korean Journal of Parasitology.2014; 52(6): 605.     CrossRef
  • Ocular toxoplasmosis past, present and new aspects of an old disease
    M. Maenz, D. Schlüter, O. Liesenfeld, G. Schares, U. Gross, U. Pleyer
    Progress in Retinal and Eye Research.2014; 39: 77.     CrossRef
  • Does the prevalence of latent toxoplasmosis and frequency of Rhesus-negative subjects correlate with the nationwide rate of traffic accidents?
    Jaroslav Flegr, Madhukar Dama
    Folia Parasitologica.2014; 61(6): 485.     CrossRef
  • Sex Bias in the Outcome of Human Tropical Infectious Diseases: Influence of Steroid Hormones
    H. Bernin, H. Lotter
    Journal of Infectious Diseases.2014; 209(suppl 3): S107.     CrossRef
  • Toxoplasmosis – A Global Threat. Correlation of Latent Toxoplasmosis with Specific Disease Burden in a Set of 88 Countries
    Jaroslav Flegr, Joseph Prandota, Michaela Sovičková, Zafar H. Israili, Delmiro Fernandez-Reyes
    PLoS ONE.2014; 9(3): e90203.     CrossRef
  • Chemotherapeutic drugs for common parasitic diseases in Korea
    Sun Huh
    Journal of the Korean Medical Association.2013; 56(6): 513.     CrossRef
  • 13,598 View
  • 107 Download
  • Crossref

Brief Communication

Seroprevalence of Toxoplasmosis in the Residents of Cheorwon-gun, Gangwon-do, Korea
Hye-Jin Ahn, Pyo Yun Cho, Seong Kyu Ahn, Tong-Soo Kim, Chom-Kyu Chong, Sung-Jong Hong, Seok Ho Cha, Ho-Woo Nam
Korean J Parasitol 2012;50(3):225-227.
Published online August 13, 2012
DOI: https://doi.org/10.3347/kjp.2012.50.3.225

The seroepidemiological status of toxoplasmosis was surveyed among the residents of Cheorwon-gun, Gangwon-do by means of ELISA using a crude extract antigen of Toxoplasma gondii. The sera of 1,661 adult residents (866 males and 795 females) were collected and checked for IgG antibody titers, which showed 17.0% positive rate (282 sera). The positive rate was significantly different between the sex; 20.6% for males and 13.1% for females (P<0.05). The positive rates were higher in fifties of males (28.7%) and forties of females (20.0%). This positive rate of toxoplasmosis in Cheorwon-gun residents is regarded as the highest among the surveys of different geographical regions of Korea. This high positive rate may due in part to peculiar geographical locality of the surveyed area near the naturally well preserved demilitarized zone (DMZ) or presumably consumption of the pork imported from high endemic nations. Therefore, it is necessary to study further the epidemiology of toxoplasmosis in Cheorwon-gun.

Citations

Citations to this article as recorded by  Crossref logo
  • Clinical characteristics of toxoplasmosis patients in Korea: A retrospective study using health insurance review and assessment service data and electronic medical records
    Do-Won Ham, Bong-Kwang Jung, Ji-Hun Shin, Yong Joon Kim, Kyoung Yul Seo, Seung Mi Lee, Jae Hyoung Im, Jeong-Ran Kwon, Ho-Sung Lee, Kyung-Won Hwang, Eun-Hee Shin
    Parasites, Hosts and Diseases.2024; 62(4): 424.     CrossRef
  • Detection of Toxoplasma gondii oocysts in soil and risk mapping in an island environment in the Northeast of Brazil
    Pollyanne Raysa Fernandes de Oliveira, Renata Pimentel Bandeira de Melo, Umberto Diego Rodrigues de Oliveira, Fernando Jorge Rodrigues Magalhães, Rivaldo José Ferreira Junior, Müller Ribeiro Andrade, Rinaldo Aparecido Mota
    Transboundary and Emerging Diseases.2022; 69(6): 3457.     CrossRef
  • Seroprevalence of Toxoplasma gondii assayed using Rapid Diagnostic Tests among Residents in Three Counties Adjacent to The Demilitarized Zone, Korea
    Jeehi Jung, Jinyoung Lee, Yoon Kyung Chang, Seong Kyu Ahn, Seo Hye Park, Sung-Jong Hong, Jihoo Lee, Chom-Kyu Chong, Hye-Jin Ahn, Ho-Woo Nam, Tong-Soo Kim, Dongjae Kim
    The Korean Journal of Parasitology.2021; 59(1): 9.     CrossRef
  • Clusters of Toxoplasmosis in Ganghwa-gun, Cheorwon-gun, and Goseong-gun, Korea
    Jihye Yu, Woojin Kim, Yoon Kyung Chang, Tong-Soo Kim, Sung-Jong Hong, Hye-Jin Ahn, Ho-Woo Nam, Dongjae Kim
    The Korean Journal of Parasitology.2021; 59(3): 251.     CrossRef
  • Seroprevalence and B1 gene Phylogeny of Toxoplasma gondii of Dogs and Cats in Republic of Korea
    Yeojin Park, Jinhyeong Noh, Hyun-Ji Seo, Keun-Ho Kim, Subin Min, Mi-Sun Yoo, Bo-Ram Yun, Jong-Ho Kim, Eun-Jin Choi, Doo-Sung Cheon, Sung-Jong Hong, Soon-Seek Yoon, Yun Sang Cho
    The Korean Journal of Parasitology.2020; 58(3): 257.     CrossRef
  • Clusters of Toxoplasmosis in Gyodong-Myeon and Samsan-Myeon, Ganghwa-Gun, Korea
    Woojin Kim, Yoon Kyung Chang, Tong-Soo Kim, Sung-Jong Hong, Hye-Jin Ahn, Ho-Woo Nam, Dongjae Kim
    The Korean Journal of Parasitology.2020; 58(5): 493.     CrossRef
  • Seroprevalence of Toxoplasma gondii infection in cancer patients: A systematic review and meta-analysis
    Davood Anvari, Mehdi Sharif, Shahabeddin Sarvi, Sargis A. Aghayan, Shirzad Gholami, Abdol Sattar Pagheh, Seyed Abdollah Hosseini, Reza Saberi, Tooran Nayeri Chegeni, Zahra Hosseininejad, Ahmad Daryani
    Microbial Pathogenesis.2019; 129: 30.     CrossRef
  • Tissue Fluid Enzyme-Linked Immunosorbant Assay for Piglets Experimentally Infected with Toxoplasma gondii and Survey on Local and Imported Pork in Korean Retail Meat Markets
    Won Gi Yoo, Sun-Min Kim, Eun Jeong Won, Ji-Yun Lee, Fuhong Dai, Ho Choon Woo, Ho-Woo Nam, Tae Im Kim, Jeong-Hee Han, Dongmi Kwak, Yun Sang Cho, Seung-Won Kang, Tong-Soo Kim, Xing-Quan Zhu, Chunren Wang, Heejeong Youn, Sung-Jong Hong
    The Korean Journal of Parasitology.2018; 56(5): 437.     CrossRef
  • Seroprevalence of Toxoplasmosis with ELISA and Rapid Diagnostic Test among Residents in Gyodong-do, Inchon city, Korea: A Four-Year Follow-up
    Yeong Hoon Kim, Ji hoo Lee, Seong kyu Ahn, Tong-Soo Kim, Sung-Jong Hong, Chom-Kyu Chong, Hye-Jin Ahn, Ho-Woo Nam
    The Korean Journal of Parasitology.2017; 55(3): 247.     CrossRef
  • Seroprevalence of Toxoplasmosis Detected by RDT in Residents near the DMZ (demilitarized zone) of Cheorwon-gun, Gangwon-do, Korea
    Yeong Hoon Kim, Jihoo Lee, Young-Eun Kim, Seongkyu Ahn, Tong-Soo Kim, Sung-Jong Hong, Chom-Kyu Chong, Hye-Jin Ahn, Ho-Woo Nam
    The Korean Journal of Parasitology.2017; 55(4): 385.     CrossRef
  • Seroprevalence of anti-Toxoplasma IgG and IgM among individuals who were referred to medical laboratories in Mazandaran province, northern Iran
    Mehdi Sharif, Ahmad Daryani, Zahra Ebrahimnejad, Shirzad Gholami, Ehsan Ahmadpour, Samaneh Borhani, Narges Lamsechi
    Journal of Infection and Public Health.2016; 9(1): 75.     CrossRef
  • Afatinib Reduces STAT6 Signaling of Host ARPE-19 Cells Infected with Toxoplasma gondii
    Zhaoshou Yang, Hye-Jin Ahn, Young-Hoon Park, Ho-Woo Nam
    The Korean Journal of Parasitology.2016; 54(1): 31.     CrossRef
  • First Report of Genotyping ofToxoplasma gondiiin Free-LivingMicrotus fortisin Northeastern China
    Xiao-Xuan Zhang, Si-Yang Huang, Ying-Guang Zhang, Yuan Zhang, Xing-Quan Zhu, Quan Liu
    Journal of Parasitology.2014; 100(5): 692.     CrossRef
  • Seroepidemiology of Toxoplasma gondii infection in drivers involved in road traffic accidents in the metropolitan area of Guadalajara, Jalisco, Mexico
    Ma de la Luz Galván-Ramírez, Laura Verónica Sánchez-Orozco, Laura Rocío Rodríguez, Saúl Rodríguez, Enrique Roig-Melo, Rogelio Troyo Sanromán, Erwin Chiquete, Juan Armendáriz-Borunda
    Parasites & Vectors.2013;[Epub]     CrossRef
  • Clinical Features and Treatment of Ocular Toxoplasmosis
    Young-Hoon Park, Ho-Woo Nam
    The Korean Journal of Parasitology.2013; 51(4): 393.     CrossRef
  • Serologic Survey of Toxoplasmosis in Seoul and Jeju-do, and a Brief Review of Its Seroprevalence in Korea
    Hyemi Lim, Sang-Eun Lee, Bong-Kwang Jung, Min-Ki Kim, Mi Youn Lee, Ho-Woo Nam, Jong-Gyun Shin, Cheong-Ha Yun, Han-Ik Cho, Eun-Hee Shin, Jong-Yil Chai
    The Korean Journal of Parasitology.2012; 50(4): 287.     CrossRef
  • A Surge in the Seroprevalence of Toxoplasmosis among the Residents of Islands in Gangwha-gun, Incheon, Korea
    Zhaoshou Yang, Pyo Yun Cho, Seong Kyu Ahn, Hye-Jin Ahn, Tong-Soo Kim, Chom-Kyu Chong, Sung-Jong Hong, Seok Ho Cha, Ho-Woo Nam
    The Korean Journal of Parasitology.2012; 50(3): 191.     CrossRef
  • 10,373 View
  • 93 Download
  • Crossref

Original Articles

A Surge in the Seroprevalence of Toxoplasmosis among the Residents of Islands in Gangwha-gun, Incheon, Korea
Zhaoshou Yang, Pyo Yun Cho, Seong Kyu Ahn, Hye-Jin Ahn, Tong-Soo Kim, Chom-Kyu Chong, Sung-Jong Hong, Seok Ho Cha, Ho-Woo Nam
Korean J Parasitol 2012;50(3):191-197.
Published online August 13, 2012
DOI: https://doi.org/10.3347/kjp.2012.50.3.191

Seroepidemiological changes of Toxoplasma gondii infection among the residents of the islands of Gangwha-gun, Incheon for 2 years were surveyed and evaluated by ELISA using a crude extract antigen. In 2010, sera of 919 adult residents in Gyodong-myeon and 313 adults in Samsan-myeon were collected and checked for IgG antibody titers, which showed 14.5% (133 sera) and 19.8% (62 sera) positive rates, respectively. In 2011, sera of 955 adults in Gyodong-myeon and 341 adults in Samsan-myeon were examined, which showed an increase of positive rates to 23.8% (227 sera) and 31.7% (108 sera), respectively. Totally, the seroprevalence of the first year was 15.8% and it increased rapidly to 25.8% in the second year. The positive rates of both sexes increased simultaneously with the significant ratio of males to females by 1.7-2.2 fold (P<0.05). In both myeons, 661 sera were collected every year and showed changes in optical density (OD) in 177 sera; newly found as positives in 73 persons (11.0%), negative conversion in 10 persons (1.5%), and maintained or increased in 94 persons (14.2%). This rapid increase in the prevalence of toxoplasmosis in Gangwha islands may be due to in part peculiar changes in the toxoplasmic environment of the islands and presumably the consumption of the pork bred domestically within the islands or imported from high endemic nations. It is necessary to find out symptomatic toxoplasmic patients and confirm the risk factors for further infection in the islands of Gangwha-gun.

Citations

Citations to this article as recorded by  Crossref logo
  • Is the incidence of congenital toxoplasmosis declining?
    Gregory Colin Milne, Joanne P. Webster, Martin Walker
    Trends in Parasitology.2023; 39(1): 26.     CrossRef
  • Seroprevalence of Toxoplasma gondii assayed using Rapid Diagnostic Tests among Residents in Three Counties Adjacent to The Demilitarized Zone, Korea
    Jeehi Jung, Jinyoung Lee, Yoon Kyung Chang, Seong Kyu Ahn, Seo Hye Park, Sung-Jong Hong, Jihoo Lee, Chom-Kyu Chong, Hye-Jin Ahn, Ho-Woo Nam, Tong-Soo Kim, Dongjae Kim
    The Korean Journal of Parasitology.2021; 59(1): 9.     CrossRef
  • Cross-sectional survey for Toxoplasma gondii infection in humans in Fernando de Noronha island, Brazil
    Maria da Conceição Carvalho, Müller Ribeiro-Andrade, Renata Pimentel Bandeira de Melo, Dandara Matias Guedes, José Wilton Pinheiro Junior, Erika Fernanda Torres Samico Fernandes Cavalcanti, Fernando Jorge Rodrigues Magalhães, Rinaldo Aparecido Mota
    Revista Brasileira de Parasitologia Veterinária.2021;[Epub]     CrossRef
  • Status of common parasitic diseases in Korea in 2019
    Sun Huh
    Journal of the Korean Medical Association.2019; 62(8): 437.     CrossRef
  • TORCH (toxoplasmosis, rubella, cytomegalovirus, and herpes simplex virus) screening of small for gestational age and intrauterine growth restricted neonates: efficacy study in a single institute in Korea
    Mi Hae Chung, Chan Ok Shin, Juyoung Lee
    Korean Journal of Pediatrics.2018; 61(4): 114.     CrossRef
  • Tissue Fluid Enzyme-Linked Immunosorbant Assay for Piglets Experimentally Infected with Toxoplasma gondii and Survey on Local and Imported Pork in Korean Retail Meat Markets
    Won Gi Yoo, Sun-Min Kim, Eun Jeong Won, Ji-Yun Lee, Fuhong Dai, Ho Choon Woo, Ho-Woo Nam, Tae Im Kim, Jeong-Hee Han, Dongmi Kwak, Yun Sang Cho, Seung-Won Kang, Tong-Soo Kim, Xing-Quan Zhu, Chunren Wang, Heejeong Youn, Sung-Jong Hong
    The Korean Journal of Parasitology.2018; 56(5): 437.     CrossRef
  • Seroprevalence of Toxoplasmosis with ELISA and Rapid Diagnostic Test among Residents in Gyodong-do, Inchon city, Korea: A Four-Year Follow-up
    Yeong Hoon Kim, Ji hoo Lee, Seong kyu Ahn, Tong-Soo Kim, Sung-Jong Hong, Chom-Kyu Chong, Hye-Jin Ahn, Ho-Woo Nam
    The Korean Journal of Parasitology.2017; 55(3): 247.     CrossRef
  • Seroprevalence of Toxoplasmosis Detected by RDT in Residents near the DMZ (demilitarized zone) of Cheorwon-gun, Gangwon-do, Korea
    Yeong Hoon Kim, Jihoo Lee, Young-Eun Kim, Seongkyu Ahn, Tong-Soo Kim, Sung-Jong Hong, Chom-Kyu Chong, Hye-Jin Ahn, Ho-Woo Nam
    The Korean Journal of Parasitology.2017; 55(4): 385.     CrossRef
  • Chronic Toxoplasmosis Modulates the Induction of Contact Hypersensitivity by TNCB in Mouse Model
    Zhaoshou Yang, Hye-Jin Ahn, Ho-Woo Nam
    The Korean Journal of Parasitology.2015; 53(6): 755.     CrossRef
  • Mesial Temporal Lobe Epilepsy in Congenital Toxoplasmosis: A Case Report
    Woo Kyo Jeong, Byung-Euk Joo, Ji-hye Seo, Jun Kyu Mun, Juhyeon Kim, Dae-Won Seo
    Journal of Epilepsy Research.2015; 5(1): 25.     CrossRef
  • Prevalence and Genetic Characterization of Toxoplasma gondii in House Sparrows (Passer domesticus) in Lanzhou, China
    Wei Cong, Si-Yang Huang, Dong-Hui Zhou, Xiao-Xuan Zhang, Nian-Zhang Zhang, Quan Zhao, Xing-Quan Zhu
    The Korean Journal of Parasitology.2013; 51(3): 363.     CrossRef
  • Serologic Survey of Toxoplasmosis in Seoul and Jeju-do, and a Brief Review of Its Seroprevalence in Korea
    Hyemi Lim, Sang-Eun Lee, Bong-Kwang Jung, Min-Ki Kim, Mi Youn Lee, Ho-Woo Nam, Jong-Gyun Shin, Cheong-Ha Yun, Han-Ik Cho, Eun-Hee Shin, Jong-Yil Chai
    The Korean Journal of Parasitology.2012; 50(4): 287.     CrossRef
  • 10,425 View
  • 80 Download
  • Crossref
Anti-Apoptotic Effects of SERPIN B3 and B4 via STAT6 Activation in Macrophages after Infection with Toxoplasma gondii
Kyoung Ju Song, Hye-Jin Ahn, Ho-Woo Nam
Korean J Parasitol 2012;50(1):1-6.
Published online March 6, 2012
DOI: https://doi.org/10.3347/kjp.2012.50.1.1

Toxoplasma gondii penetrates all kinds of nucleated eukaryotic cells but modulates host cells differently for its intracellular survival. In a previous study, we found out that serine protease inhibitors B3 and B4 (SERPIN B3/B4 because of their very high homology) were significantly induced in THP-1-derived macrophages infected with T. gondii through activation of STAT6. In this study, to evaluate the effects of the induced SERPIN B3/B4 on the apoptosis of T. gondii-infected THP-1 cells, we designed and tested various small interfering (si-) RNAs of SERPIN B3 or B4 in staurosporine-induced apoptosis of THP-1 cells. Anti-apoptotic characteristics of THP-1 cells after infection with T. gondii disappeared when SERPIN B3/B4 were knock-downed with gene specific si-RNAs transfected into THP-1 cells as detected by the cleaved caspase 3, poly-ADP ribose polymerase and DNA fragmentation. This anti-apoptotic effect was confirmed in SERPIN B3/B4 overexpressed HeLa cells. We also investigated whether inhibition of STAT6 affects the function of SERPIN B3/B4, and vice versa. Inhibition of SERPIN B3/B4 did not influence STAT6 expression but SERPIN B3/B4 expression was inhibited by STAT6 si-RNA transfection, which confirmed that SERPIN B3/B4 was induced under the control of STAT6 activation. These results suggest that T. gondii induces SERPIN B3/B4 expression via STAT6 activation to inhibit the apoptosis of infected THP-1 cells for longer survival of the intracellular parasites themselves.

Citations

Citations to this article as recorded by  Crossref logo
  • Identification and functional analysis of a serine protease inhibitor using machine learning strategy
    Heqian Zhang, Yaxin Wu, Yanran Zhu, Liangjun Ge, Jiaquan Huang, Zhiwei Qin
    International Journal of Biological Macromolecules.2024; 265: 130852.     CrossRef
  • Overview of Apoptosis, Autophagy, and Inflammatory Processes in Toxoplasma gondii Infected Cells
    Ehsan Ahmadpour, Farhad Babaie, Tohid Kazemi, Sirous Mehrani Moghaddam, Ata Moghimi, Ramin Hosseinzadeh, Veeranoot Nissapatorn, Abdol Sattar Pagheh
    Pathogens.2023; 12(2): 253.     CrossRef
  • Modulation of STAT-1, STAT-3, and STAT-6 activities in THP-1 derived macrophages infected with two Trypanosoma cruzi strains
    Melissa Martins Oliveira, Camila Ramalho Bonturi, Bruno Ramos Salu, Maria Luiza Vilela Oliva, Renato Arruda Mortara, Cristina Mary Orikaza
    Frontiers in Immunology.2022;[Epub]     CrossRef
  • BEWO trophoblast cells and Toxoplasma gondii infection modulate cell death mechanisms in THP-1 monocyte cells by interference in the expression of death receptor and intracellular proteins
    Andressa da Silva Castro, Mariana Bodini Angeloni, Bellisa de Freitas Barbosa, Renata Lima de Miranda, Samuel Cota Teixeira, Pâmela Mendonça Guirelli, Fernanda Chaves de Oliveira, Rafaela José da Silva, Priscila Silva Franco, Mayara Ribeiro, Iliana Claudi
    Tissue and Cell.2021; 73: 101658.     CrossRef
  • Transcriptional profiling of human macrophages during infection withBordetella pertussis
    Denisa Petráčková, Mariam R. Farman, Fabian Amman, Irena Linhartová, Ana Dienstbier, Dilip Kumar, Jakub Držmíšek, Ivo Hofacker, Maria Eugenia Rodriguez, Branislav Večerek
    RNA Biology.2020; 17(5): 731.     CrossRef
  • Secretome Analysis of Host Cells Infected with Toxoplasma gondii after Treatment of Human Epidermal Growth Factor Receptor 2/4 Inhibitors
    Hye-Jung Kim, Hye-Jin Ahn, Hyeweon Kang, Jaehui Park, Seul gi Oh, Saehae Choi, Won-Kyu Lee, Ho-Woo Nam
    The Korean Journal of Parasitology.2020; 58(3): 249.     CrossRef
  • Toxoplasma gondiiModulates the Host Cell Responses: An Overview of Apoptosis Pathways
    Nour Mammari, Mohamad Adnan Halabi, Souha Yaacoub, Hilda Chlala, Marie-Laure Dardé, Bertrand Courtioux
    BioMed Research International.2019; 2019: 1.     CrossRef
  • Mechanisms of Human Innate Immune Evasion by Toxoplasma gondii
    Tatiane S. Lima, Melissa B. Lodoen
    Frontiers in Cellular and Infection Microbiology.2019;[Epub]     CrossRef
  • Strategies Developed by Toxoplasma gondii to Survive in the Host
    Wanbo Zhu, Jingyang Li, Faustina Pappoe, Jilong Shen, Li Yu
    Frontiers in Microbiology.2019;[Epub]     CrossRef
  • Identification of an interaction between calcium-dependent protein kinase 4 (EtCDPK4) and serine protease inhibitor (EtSerpin) in Eimeria tenella
    Ling Lv, Bing Huang, Qiping Zhao, Zongping Zhao, Hui Dong, Shunhai Zhu, Ting Chen, Ming Yan, Hongyu Han
    Parasites & Vectors.2018;[Epub]     CrossRef
  • Quantitative proteomic analysis of host epithelial cells infected by Salmonella enterica serovar Typhimurium
    Linlu Qi, Mo Hu, Jiaqi Fu, Yanhua Liu, Mei Wu, Kaiwen Yu, Xiaoyun Liu
    PROTEOMICS.2017;[Epub]     CrossRef
  • Phosphoproteome of Toxoplasma gondii Infected Host Cells Reveals Specific Cellular Processes Predominating in Different Phases of Infection
    Hai-Xia Wei, Ai-Yuan Chen, Cheng He, Hong-Juan Peng, Xiao-Shuang Feng
    The American Journal of Tropical Medicine and Hygiene.2017; 97(1): 236.     CrossRef
  • Host-Toxoplasma gondii Coadaptation Leads to Fine Tuning of the Immune Response
    Thaís Rigueti Brasil, Celio Geraldo Freire-de-Lima, Alexandre Morrot, Andrea Cristina Vetö Arnholdt
    Frontiers in Immunology.2017;[Epub]     CrossRef
  • Interferon-γ Protects from Staphylococcal Alpha Toxin-Induced Keratinocyte Death through Apolipoprotein L1
    Anne M. Brauweiler, Elena Goleva, Donald Y.M. Leung
    Journal of Investigative Dermatology.2016; 136(3): 658.     CrossRef
  • SERPINB3/B4 Contributes to Early Inflammation and Barrier Dysfunction in an Experimental Murine Model of Atopic Dermatitis
    Umasundari Sivaprasad, Kayla G. Kinker, Mark B. Ericksen, Mark Lindsey, Aaron M. Gibson, Stacey A. Bass, Nicolas S. Hershey, Jingyuan Deng, Mario Medvedovic, Gurjit K. Khurana Hershey
    Journal of Investigative Dermatology.2015; 135(1): 160.     CrossRef
  • Trophoblast-macrophage crosstalk on human extravillous under Toxoplasma gondii infection
    P.M. Guirelli, M.B. Angeloni, B.F. Barbosa, A.O. Gomes, A.S. Castro, P.S. Franco, R.J. Silva, J.G. Oliveira, O.A. Martins-Filho, J.R. Mineo, F. Ietta, E.A. Ferro
    Placenta.2015; 36(10): 1106.     CrossRef
  • Toxoplasma gondii inhibits apoptosis via a novel STAT3-miR-17–92-Bim pathway in macrophages
    Yihong Cai, He Chen, Xuwei Mo, Yuanyuan Tang, Xiucai Xu, Aimei Zhang, Zhaorong Lun, Fangli Lu, Yong Wang, Jilong Shen
    Cellular Signalling.2014; 26(6): 1204.     CrossRef
  • The role of STAT-6 as a key transcription regulator in HeLa cell death induced by IFN-γ/TNF-α co-immobilized on nanoparticles
    Zhibin Li, Yan-Qing Guan, Jun-Ming Liu
    Biomaterials.2014; 35(18): 5016.     CrossRef
  • Adaptive Evolution and Divergence of SERPINB3: A Young Duplicate in Great Apes
    Sílvia Gomes, Patrícia I. Marques, Rune Matthiesen, Susana Seixas, Charaf Benarafa
    PLoS ONE.2014; 9(8): e104935.     CrossRef
  • Risk factors associated with seroprevalence of Neospora caninum in dogs from urban and rural areas of milk and coffee production in Minas Gerais state, Brazil
    C. I. NOGUEIRA, L. P. MESQUITA, C. C. ABREU, K. Y. R. NAKAGAKI, J. N. SEIXAS, P. S. BEZERRA, C. M. B. M. ROCHA, A. M. GUIMARAES, A. P. PECONICK, M. S. VARASCHIN
    Epidemiology and Infection.2013; 141(11): 2286.     CrossRef
  • In-depth proteomic analysis of the human cerumen—A potential novel diagnostically relevant biofluid
    Martin Andreas Feig, Elke Hammer, Uwe Völker, Nico Jehmlich
    Journal of Proteomics.2013; 83: 119.     CrossRef
  • Serpins, Immunity and Autoimmunity: Old Molecules, New Functions
    Mariele Gatto, Luca Iaccarino, Anna Ghirardello, Nicola Bassi, Patrizia Pontisso, Leonardo Punzi, Yehuda Shoenfeld, Andrea Doria
    Clinical Reviews in Allergy & Immunology.2013; 45(2): 267.     CrossRef
  • STAT3-dependent transactivation of miRNA genes following Toxoplasma gondii infection in macrophage
    Yihong Cai, He Chen, Lei Jin, Yibo You, Jilong Shen
    Parasites & Vectors.2013;[Epub]     CrossRef
  • Differential apoptosis in BeWo cells after infection with highly (RH) or moderately (ME49) virulent strains of Toxoplasma gondii is related to the cytokine profile secreted, the death receptor Fas expression and phosphorylated ERK1/2 expression
    M.B. Angeloni, P.M. Guirelli, P.S. Franco, B.F. Barbosa, A.O. Gomes, A.S. Castro, N.M. Silva, O.A. Martins-Filho, T.W.P. Mineo, D.A.O. Silva, J.R. Mineo, E.A.V. Ferro
    Placenta.2013; 34(11): 973.     CrossRef
  • Two novel squamous cell carcinoma antigen-derived HLA-A*0201-binding peptides induce in vitro and in vivo CD8+ cytotoxic T lymphocyte responses
    ZHI-LIANG DUAN, ZHI-BIN WANG, JIANG-LONG GUO, WEN-QUAN LIU, JUN HU, JING LI, SI-NA WANG, QIANG LI, JIN-SHENG WEN
    International Journal of Oncology.2013; 42(4): 1482.     CrossRef
  • 11,652 View
  • 94 Download
  • Crossref

Brief Communication

Maintained Seroprevalence of Toxoplasmosis among the Residents of Jeju Island, Korea
Sung-Jong Hong, Chom-Kyu Chong, Kyutaeg Lee, Tong-Soo Kim, Yeon-Pyo Hong, Hye-Jin Ahn, Hak-Yong Kim, A-Ra Ko, Yong-Joo Kim, Ho-Woo Nam
Korean J Parasitol 2011;49(3):309-311.
Published online September 30, 2011
DOI: https://doi.org/10.3347/kjp.2011.49.3.309

Seroepidemiological status of toxoplasmosis among the residents of Jeju island was surveyed and evaluated by ELISA with crude extract of Toxoplasma gondii. The sera of 2,348 residents (male 1,157 and female 1,191) were collected and checked for the IgG antibody titers, which showed 13.2% positive rate (309 sera). The positive rates were increasing gradually according to the age from 4.3% in teenage to 20.6% in seventies. The positive rates were significantly different between the sex by 16.2% for male and 10.2% for female (P<0.05). This positive rate of toxoplasmosis in Jeju island residents is regarded relatively higher than any other regions of Korea. And the high positive rate may be maintained continuously among Jeju island residents without any clear reasons until now but due to some parts peculiar socio-cultural tradition of Jeju island. Therefore, it is necessary to study further the epidemiology of toxoplasmosis of Jeju island.

Citations

Citations to this article as recorded by  Crossref logo
  • Seroprevalence of Toxoplasma gondii assayed using Rapid Diagnostic Tests among Residents in Three Counties Adjacent to The Demilitarized Zone, Korea
    Jeehi Jung, Jinyoung Lee, Yoon Kyung Chang, Seong Kyu Ahn, Seo Hye Park, Sung-Jong Hong, Jihoo Lee, Chom-Kyu Chong, Hye-Jin Ahn, Ho-Woo Nam, Tong-Soo Kim, Dongjae Kim
    The Korean Journal of Parasitology.2021; 59(1): 9.     CrossRef
  • Clusters of Toxoplasmosis in Ganghwa-gun, Cheorwon-gun, and Goseong-gun, Korea
    Jihye Yu, Woojin Kim, Yoon Kyung Chang, Tong-Soo Kim, Sung-Jong Hong, Hye-Jin Ahn, Ho-Woo Nam, Dongjae Kim
    The Korean Journal of Parasitology.2021; 59(3): 251.     CrossRef
  • Cross-sectional survey for Toxoplasma gondii infection in humans in Fernando de Noronha island, Brazil
    Maria da Conceição Carvalho, Müller Ribeiro-Andrade, Renata Pimentel Bandeira de Melo, Dandara Matias Guedes, José Wilton Pinheiro Junior, Erika Fernanda Torres Samico Fernandes Cavalcanti, Fernando Jorge Rodrigues Magalhães, Rinaldo Aparecido Mota
    Revista Brasileira de Parasitologia Veterinária.2021;[Epub]     CrossRef
  • Seroprevalence and B1 gene Phylogeny of Toxoplasma gondii of Dogs and Cats in Republic of Korea
    Yeojin Park, Jinhyeong Noh, Hyun-Ji Seo, Keun-Ho Kim, Subin Min, Mi-Sun Yoo, Bo-Ram Yun, Jong-Ho Kim, Eun-Jin Choi, Doo-Sung Cheon, Sung-Jong Hong, Soon-Seek Yoon, Yun Sang Cho
    The Korean Journal of Parasitology.2020; 58(3): 257.     CrossRef
  • Clusters of Toxoplasmosis in Gyodong-Myeon and Samsan-Myeon, Ganghwa-Gun, Korea
    Woojin Kim, Yoon Kyung Chang, Tong-Soo Kim, Sung-Jong Hong, Hye-Jin Ahn, Ho-Woo Nam, Dongjae Kim
    The Korean Journal of Parasitology.2020; 58(5): 493.     CrossRef
  • Tissue Fluid Enzyme-Linked Immunosorbant Assay for Piglets Experimentally Infected with Toxoplasma gondii and Survey on Local and Imported Pork in Korean Retail Meat Markets
    Won Gi Yoo, Sun-Min Kim, Eun Jeong Won, Ji-Yun Lee, Fuhong Dai, Ho Choon Woo, Ho-Woo Nam, Tae Im Kim, Jeong-Hee Han, Dongmi Kwak, Yun Sang Cho, Seung-Won Kang, Tong-Soo Kim, Xing-Quan Zhu, Chunren Wang, Heejeong Youn, Sung-Jong Hong
    The Korean Journal of Parasitology.2018; 56(5): 437.     CrossRef
  • Seroprevalence of Toxoplasmosis with ELISA and Rapid Diagnostic Test among Residents in Gyodong-do, Inchon city, Korea: A Four-Year Follow-up
    Yeong Hoon Kim, Ji hoo Lee, Seong kyu Ahn, Tong-Soo Kim, Sung-Jong Hong, Chom-Kyu Chong, Hye-Jin Ahn, Ho-Woo Nam
    The Korean Journal of Parasitology.2017; 55(3): 247.     CrossRef
  • Seroprevalence of Toxoplasmosis Detected by RDT in Residents near the DMZ (demilitarized zone) of Cheorwon-gun, Gangwon-do, Korea
    Yeong Hoon Kim, Jihoo Lee, Young-Eun Kim, Seongkyu Ahn, Tong-Soo Kim, Sung-Jong Hong, Chom-Kyu Chong, Hye-Jin Ahn, Ho-Woo Nam
    The Korean Journal of Parasitology.2017; 55(4): 385.     CrossRef

  • Koki Yakushiji
    JOURNAL OF WATER AND ENVIRONMENTAL ISSUES.2015; 28(1): 82.     CrossRef
  • Mesial Temporal Lobe Epilepsy in Congenital Toxoplasmosis: A Case Report
    Woo Kyo Jeong, Byung-Euk Joo, Ji-hye Seo, Jun Kyu Mun, Juhyeon Kim, Dae-Won Seo
    Journal of Epilepsy Research.2015; 5(1): 25.     CrossRef
  • Toxoplasma gondii Infection: Seroprevalence and Associated Risk Factors among Primary School Children in the Capital Area of the Republic of the Marshall Islands
    Chung-Jung Fu, Ting-Wu Chuang, Huei-Shan Lin, Chih-Hsiung Wu, Yung-Ching Liu, Mailynn K. Langinlur, Min-Yun Lu, Wesley Wei-Wen Hsiao, Chia-Kwung Fan
    Japanese Journal of Infectious Diseases.2014; 67(5): 405.     CrossRef
  • A Rapid Diagnostic Test for Toxoplasmosis using Recombinant Antigenic N-terminal Half of SAG1 Linked with Intrinsically Unstructured Domain of GRA2 Protein
    Kyoung Ju Song, Zhaoshou Yang, Chom-Kyu Chong, Jin-Soo Kim, Kyung Chan Lee, Tong-Soo Kim, Ho-Woo Nam
    The Korean Journal of Parasitology.2013; 51(5): 503.     CrossRef
  • Serologic Survey of Toxoplasmosis in Seoul and Jeju-do, and a Brief Review of Its Seroprevalence in Korea
    Hyemi Lim, Sang-Eun Lee, Bong-Kwang Jung, Min-Ki Kim, Mi Youn Lee, Ho-Woo Nam, Jong-Gyun Shin, Cheong-Ha Yun, Han-Ik Cho, Eun-Hee Shin, Jong-Yil Chai
    The Korean Journal of Parasitology.2012; 50(4): 287.     CrossRef
  • A Surge in the Seroprevalence of Toxoplasmosis among the Residents of Islands in Gangwha-gun, Incheon, Korea
    Zhaoshou Yang, Pyo Yun Cho, Seong Kyu Ahn, Hye-Jin Ahn, Tong-Soo Kim, Chom-Kyu Chong, Sung-Jong Hong, Seok Ho Cha, Ho-Woo Nam
    The Korean Journal of Parasitology.2012; 50(3): 191.     CrossRef
  • Seroprevalence of Toxoplasmosis in the Residents of Cheorwon-gun, Gangwon-do, Korea
    Hye-Jin Ahn, Pyo Yun Cho, Seong Kyu Ahn, Tong-Soo Kim, Chom-Kyu Chong, Sung-Jong Hong, Seok Ho Cha, Ho-Woo Nam
    The Korean Journal of Parasitology.2012; 50(3): 225.     CrossRef
  • Acute Toxoplasmosis Mimicking Melanoma Metastases: Review of Conditions Causing False-Positive Results on 18F-FDG PET/CT
    K. Ivanova, K. Glatz, A. Zippelius, G. Nicolas, P. Itin
    Dermatology.2012; 225(4): 349.     CrossRef
  • 9,254 View
  • 82 Download
  • Crossref

Original Article

Development and Clinical Evaluation of a Rapid Serodiagnostic Test for Toxoplasmosis of Cats Using Recombinant SAG1 Antigen
Chom-Kyu Chong, Wooseog Jeong, Hak-Yong Kim, Dong-Jun An, Hye-Young Jeoung, Jeong-Eun Ryu, A-Ra Ko, Yong-Joo Kim, Sung-Jong Hong, Zhaoshou Yang, Ho-Woo Nam
Korean J Parasitol 2011;49(3):207-212.
Published online September 30, 2011
DOI: https://doi.org/10.3347/kjp.2011.49.3.207

Rapid serodiagnostic methods for Toxoplasma gondii infection in cats are urgently needed for effective control of transmission routes toward human infections. In this work, 4 recombinant T. gondii antigens (SAG1, SAG2, GRA3, and GRA6) were produced and tested for the development of rapid diagnostic test (RDT). The proteins were expressed in Escherichia coli, affinity-purified, and applied onto the nitrocellulose membrane of the test strip. The recombinant SAG1 (rSAG1) showed the strongest antigenic activity and highest specificity among them. We also performed clinical evaluation of the rSAG1-loaded RDT in 182 cat sera (55 household and 127 stray cats). The kit showed 0.88 of kappa value comparing with a commercialized ELISA kit, which indicated a significant correlation between rSAG1-loaded RDT and the ELISA kit. The overall sensitivity and specificity of the RDT were 100% (23/23) and 99.4% (158/159), respectively. The rSAG1-loaded RDT is rapid, easy to use, and highly accurate. Thus, it would be a suitable diagnostic tool for rapid detection of antibodies in T. gondii-infected cats under field conditions.

Citations

Citations to this article as recorded by  Crossref logo
  • Development and optimization of an ELISA method to detect Toxoplasma gondii oocyst infection in cats
    Mingfeng He, Bufan Zhang, Shuai Han, Jiahui Qian, Zhengming He, Yulian Wei, Yanqin Zhou, Bang Shen, Rui Fang
    Parasitology Research.2025;[Epub]     CrossRef
  • Comprehensive diagnostic approaches to feline toxoplasmosis: Bridging traditional methods and emerging technologies
    Dan Zhao, Yanzhen Liao, Hao Liu, Jianwei Wang, Ruiying Liang, Rongqiong Zhou, Jiabo Ding, Sixin Zhang, Xinming Tang
    Virulence.2025;[Epub]     CrossRef
  • Evaluation of an immunochromatographic serologic test to detect the presence of anti‐Toxoplasma gondii antibodies in cats
    Sergio Villanueva‐Saz, Mariví Martínez, Jacobo Giner, María Dolores Pérez, Ana Pilar Tobajas, Andrés Yzuel, María Teresa Verde, Delia Lacasta, Antonio Fernández, Diana Marteles, Héctor Ruíz
    Veterinary Clinical Pathology.2023; 52(2): 284.     CrossRef
  • A preliminary study to develop a lateral flow assay using recombinant GRA1 protein for the diagnosis of toxoplasmosis in stray cats
    Aysu Değirmenci Döşkaya, Hüseyin Can, Aytül Gül, Tuğba Karakavuk, Mervenur Güvendi, Muhammet Karakavuk, Ceren Gül, Sedef Erkunt Alak, Cemal Ün, Adnan Yüksel Gürüz, Mert Döşkaya
    Comparative Immunology, Microbiology and Infectious Diseases.2023; 101: 102057.     CrossRef
  • Development and evaluation of indirect enzyme-linked immunosorbent assay using recombinant dense granule antigen 7 protein for the detection of Toxoplasma gondii infection in cats in Thailand
    Eukote Suwan, Piangjai Chalermwong, Rucksak Rucksaken, Metita Sussadee, Sarawan Kaewmongkol, Ruenruetai Udonsom, Sathaporn Jittapalapong, Bandid Mangkit
    Veterinary World.2022; : 602.     CrossRef
  • Serological and molecular rapid diagnostic tests for Toxoplasma infection in humans and animals
    Amjad Hayat Khan, Rahmah Noordin
    European Journal of Clinical Microbiology & Infectious Diseases.2020; 39(1): 19.     CrossRef
  • All about toxoplasmosis in cats: the last decade
    J.P. Dubey, C.K. Cerqueira-Cézar, F.H.A. Murata, O.C.H. Kwok, Y.R. Yang, C. Su
    Veterinary Parasitology.2020; 283: 109145.     CrossRef
  • Toxoplasma gondii Recombinant Antigens in the Serodiagnosis of Toxoplasmosis in Domestic and Farm Animals
    Bartłomiej Ferra, Lucyna Holec-Gąsior, Weronika Grąźlewska
    Animals.2020; 10(8): 1245.     CrossRef
  • Fluorescent bead-based serological detection of Toxoplasma gondii infection in chickens
    Benedikt T. Fabian, Fatima Hedar, Martin Koethe, Berit Bangoura, Pavlo Maksimov, Franz J. Conraths, Isabelle Villena, Dominique Aubert, Frank Seeber, Gereon Schares
    Parasites & Vectors.2020;[Epub]     CrossRef
  • Development and Clinical Evaluation of a Rapid Diagnostic Test for Yellow Fever Non-Structural Protein 1
    Yeong Hoon Kim, Tae-Yun Kim, Ji-Seon Park, Jin Suk Park, Jihoo Lee, Joungdae Moon, Chom-Kyu Chong, Ivan Neves Junior, Fernando Raphael Ferry, Hye-Jin Ahn, Lokraj Bhatt, Ho-Woo Nam
    The Korean Journal of Parasitology.2019; 57(3): 283.     CrossRef
  • Development of a Rapid Diagnostic Test Kit to Detect IgG/IgM Antibody against Zika Virus Using Monoclonal Antibodies to the Envelope and Non-structural Protein 1 of the Virus
    Yeong Hoon Kim, Jihoo Lee, Young-Eun Kim, Chom-Kyu Chong, Yanaihara Pinchemel, Francis Reisdörfer, Joyce Brito Coelho, Ronaldo Ferreira Dias, Pan Kee Bae, Zuinara Pereira Maia Gusmão, Hye-Jin Ahn, Ho-Woo Nam
    The Korean Journal of Parasitology.2018; 56(1): 61.     CrossRef
  • Disentangling the link between supplemental feeding, population density, and the prevalence of pathogens in urban stray cats
    Jusun Hwang, Nicole L. Gottdenker, Dae-Hyun Oh, Ho-Woo Nam, Hang Lee, Myung-Sun Chun
    PeerJ.2018; 6: e4988.     CrossRef
  • Spread and genotype of Toxoplasma gondii in naturally infected alpine chamois (Rupicapra r. rupicapra)
    Nicoletta Formenti, Alessandra Gaffuri, Tiziana Trogu, Roberto Viganò, Nicola Ferrari, Paolo Lanfranchi
    Parasitology Research.2016; 115(5): 2115.     CrossRef
  • Opportunities and challenges for the application of microfluidic technologies in point-of-care veterinary diagnostics
    Valentina Busin, Beth Wells, Maïwenn Kersaudy-Kerhoas, Wenmaio Shu, Stewart T.G. Burgess
    Molecular and Cellular Probes.2016; 30(5): 331.     CrossRef
  • Synthesis and characterization of latex-protein complexes from different antigens ofToxoplasma gondiifor immunoagglutination assays
    Leandro E. Peretti, Verónica D. G. Gonzalez, Juan G. Costa, Iván S. Marcipar, Luis M. Gugliotta
    International Journal of Polymeric Materials and Polymeric Biomaterials.2016; 65(18): 938.     CrossRef
  • Toxoplasma gondii Infection in Alpine Red Deer (Cervus elaphus): Its Spread and Effects on Fertility
    Nicoletta Formenti, Tiziana Trogu, Luca Pedrotti, Alessandra Gaffuri, Paolo Lanfranchi, Nicola Ferrari, Guido Favia
    PLOS ONE.2015; 10(9): e0138472.     CrossRef
  • Latex–protein complexes from an acute phase recombinant antigen of Toxoplasma gondii for the diagnosis of recently acquired toxoplasmosis
    Leandro E. Peretti, Verónica D.G. Gonzalez, Iván S. Marcipar, Luis M. Gugliotta
    Colloids and Surfaces B: Biointerfaces.2014; 120: 88.     CrossRef
  • A Rapid Diagnostic Test for Toxoplasmosis using Recombinant Antigenic N-terminal Half of SAG1 Linked with Intrinsically Unstructured Domain of GRA2 Protein
    Kyoung Ju Song, Zhaoshou Yang, Chom-Kyu Chong, Jin-Soo Kim, Kyung Chan Lee, Tong-Soo Kim, Ho-Woo Nam
    The Korean Journal of Parasitology.2013; 51(5): 503.     CrossRef
  • Evaluation of an indirect ELISA using a tachyzoite surface antigen SAG1 for diagnosis of Toxoplasma gondii infection in cats
    M. Hosseininejad
    Experimental Parasitology.2012; 132(4): 556.     CrossRef
  • 11,415 View
  • 122 Download
  • Crossref

Case Report

Clinical Features of Ocular Toxoplasmosis in Korean Patients
Young-Hoon Park, Jae-Hyung Han, Ho-Woo Nam
Korean J Parasitol 2011;49(2):167-171.
Published online June 14, 2011
DOI: https://doi.org/10.3347/kjp.2011.49.2.167

We report here the records of 10 consecutive Korean patients (10 eyes) with ocular toxoplasmosis which showed the typical clinical manifestations with seropositivity for Toxoplasma gondii specific IgG antibodies by micro-ELISA between 2006 and 2010. Nine patients were males and 1 was female; their age was 50.5±13.8 years. The most common accompanying signs were vitritis (100%), anterior uveitis (70%), and scattered white deposit (80%). Pre-existing retinochoroidal scar was found in 1 (10%) patient. All patients received antiparasitic chemotherapy and systemic corticosteroid treatment, which resolved the presenting attack and recovered the visual acuity better than initial one in 9 patients and worse in 1. Optic atrophy, cataract, and retinal neovascularization were observed during the follow-up period and recurrence was detected in 3 eyes (30%) 6 to 20 months after the initial attack. In Korea, although rarely detected and reported, ocular toxoplasmosis needs more attention in clinical field of retinal diseases.

Citations

Citations to this article as recorded by  Crossref logo
  • Identification of Coumarin-Chalcone and Coumarin-Pyrazoline Derivatives as Novel Anti-Toxoplasma gondii Agents
    Manal Ebaid, Maciej Chyb, Veronika Furlan, Hoda Ibrahim, Urban Bren, Justyna Gatkowska, Jarosław Dziadek, Wagdy Eldehna, Ahmed Sabt
    Drug Design, Development and Therapy.2024; Volume 18: 5599.     CrossRef
  • Sulfadiazine analogs: anti-Toxoplasma in vitro study of sulfonamide triazoles
    Fadwa M Arafa, Doaa Hassan Osman, Mona Mohamed Tolba, Nadjet Rezki, Mohamed R Aouad, Mohamed Hagar, Mervat Osman, Heba Said
    Parasitology Research.2023; 122(10): 2353.     CrossRef
  • Ocular Toxoplasmosis
    Eunice Jin Hui Goh, Ikhwanuliman Putera, Rina La Distia Nora, Padmamalini Mahendradas, Jyotirmay Biswas, Soon-Phaik Chee, Ilaria Testi, Carlos E Pavesio, Andre Luiz Land Curi, Daniel Vitor Vasconcelos-Santos, Atul Arora, Vishali Gupta, Alejandra de-la-Tor
    Ocular Immunology and Inflammation.2023; 31(7): 1342.     CrossRef
  • Nanoformulation-Based 1,2,3-Triazole Sulfonamides for Anti-Toxoplasma In Vitro Study
    Fadwa M. Arafa, Heba Said, Doaa Osman, Nadjet Rezki, Mohamed R. Aouad, Mohamed Hagar, Mervat Osman, Bassma H. Elwakil, Mariusz Jaremko, Mona Mohamed Tolba
    Tropical Medicine and Infectious Disease.2023; 8(8): 401.     CrossRef
  • Seroprevalence of Toxoplasma gondii assayed using Rapid Diagnostic Tests among Residents in Three Counties Adjacent to The Demilitarized Zone, Korea
    Jeehi Jung, Jinyoung Lee, Yoon Kyung Chang, Seong Kyu Ahn, Seo Hye Park, Sung-Jong Hong, Jihoo Lee, Chom-Kyu Chong, Hye-Jin Ahn, Ho-Woo Nam, Tong-Soo Kim, Dongjae Kim
    The Korean Journal of Parasitology.2021; 59(1): 9.     CrossRef
  • Clusters of Toxoplasmosis in Ganghwa-gun, Cheorwon-gun, and Goseong-gun, Korea
    Jihye Yu, Woojin Kim, Yoon Kyung Chang, Tong-Soo Kim, Sung-Jong Hong, Hye-Jin Ahn, Ho-Woo Nam, Dongjae Kim
    The Korean Journal of Parasitology.2021; 59(3): 251.     CrossRef
  • Recurrent Toxoplasma Retinitis Treated with Long-Term Oral Antibiotics
    Hosuck Yeom, Seung Hun Park, Heeyoon Cho, Yong Un Shin
    Journal of the Korean Ophthalmological Society.2021; 62(11): 1565.     CrossRef
  • Review of Successful Control of Parasitic Infections in Korea
    Sung-Tae Hong, Tai-Soon Yong
    Infection & Chemotherapy.2020; 52(3): 427.     CrossRef
  • Clusters of Toxoplasmosis in Gyodong-Myeon and Samsan-Myeon, Ganghwa-Gun, Korea
    Woojin Kim, Yoon Kyung Chang, Tong-Soo Kim, Sung-Jong Hong, Hye-Jin Ahn, Ho-Woo Nam, Dongjae Kim
    The Korean Journal of Parasitology.2020; 58(5): 493.     CrossRef
  • Fulminant Toxoplasmic Chorioretinitis Following Intravitreal Dexamethasone Implantation
    Areum Jeong, Dong-Geun Park, Min Sagong
    Journal of the Korean Ophthalmological Society.2019; 60(9): 896.     CrossRef
  • Patterns of ocular toxoplasmosis presenting at a tertiary eye care center in Korean patients
    Mirinae Kim, Seung Yong Choi, Jae Yon Won, Young-Hoon Park
    Medicine.2018; 97(15): e0399.     CrossRef
  • Seroprevalence of Toxoplasmosis with ELISA and Rapid Diagnostic Test among Residents in Gyodong-do, Inchon city, Korea: A Four-Year Follow-up
    Yeong Hoon Kim, Ji hoo Lee, Seong kyu Ahn, Tong-Soo Kim, Sung-Jong Hong, Chom-Kyu Chong, Hye-Jin Ahn, Ho-Woo Nam
    The Korean Journal of Parasitology.2017; 55(3): 247.     CrossRef
  • Seroprevalence of Toxoplasmosis Detected by RDT in Residents near the DMZ (demilitarized zone) of Cheorwon-gun, Gangwon-do, Korea
    Yeong Hoon Kim, Jihoo Lee, Young-Eun Kim, Seongkyu Ahn, Tong-Soo Kim, Sung-Jong Hong, Chom-Kyu Chong, Hye-Jin Ahn, Ho-Woo Nam
    The Korean Journal of Parasitology.2017; 55(4): 385.     CrossRef
  • Seroprevalence of anti-Toxoplasma IgG and IgM among individuals who were referred to medical laboratories in Mazandaran province, northern Iran
    Mehdi Sharif, Ahmad Daryani, Zahra Ebrahimnejad, Shirzad Gholami, Ehsan Ahmadpour, Samaneh Borhani, Narges Lamsechi
    Journal of Infection and Public Health.2016; 9(1): 75.     CrossRef
  • Spread and genotype of Toxoplasma gondii in naturally infected alpine chamois (Rupicapra r. rupicapra)
    Nicoletta Formenti, Alessandra Gaffuri, Tiziana Trogu, Roberto Viganò, Nicola Ferrari, Paolo Lanfranchi
    Parasitology Research.2016; 115(5): 2115.     CrossRef
  • Ocular Inflammation Associated with Systemic Infection
    Byung Gil Moon, Joo Yong Lee
    Hanyang Medical Reviews.2016; 36(3): 192.     CrossRef
  • Gefitinib Inhibits the Growth ofToxoplasma gondii in HeLa Cells
    Zhaoshou Yang, Hye-Jin Ahn, Ho-Woo Nam
    The Korean Journal of Parasitology.2014; 52(4): 439.     CrossRef
  • High Expression of Water-Soluble Recombinant Antigenic Domains ofToxoplasma gondii Secretory Organelles
    Zhaoshou Yang, Hye-Jin Ahn, Ho-Woo Nam
    The Korean Journal of Parasitology.2014; 52(4): 367.     CrossRef
  • Clinical Features and Treatment of Ocular Toxoplasmosis
    Young-Hoon Park, Ho-Woo Nam
    The Korean Journal of Parasitology.2013; 51(4): 393.     CrossRef
  • A Surge in the Seroprevalence of Toxoplasmosis among the Residents of Islands in Gangwha-gun, Incheon, Korea
    Zhaoshou Yang, Pyo Yun Cho, Seong Kyu Ahn, Hye-Jin Ahn, Tong-Soo Kim, Chom-Kyu Chong, Sung-Jong Hong, Seok Ho Cha, Ho-Woo Nam
    The Korean Journal of Parasitology.2012; 50(3): 191.     CrossRef
  • Seroprevalence of Toxoplasmosis in the Residents of Cheorwon-gun, Gangwon-do, Korea
    Hye-Jin Ahn, Pyo Yun Cho, Seong Kyu Ahn, Tong-Soo Kim, Chom-Kyu Chong, Sung-Jong Hong, Seok Ho Cha, Ho-Woo Nam
    The Korean Journal of Parasitology.2012; 50(3): 225.     CrossRef
  • Detection of Ocular Toxoplasma gondii Infection in Chronic Irregular Recurrent Uveitis by PCR
    Sang-Eun Lee, Sung-Hee Hong, Seong-Ho Lee, Young-Il Jeong, Su Jin Lim, Oh Woong Kwon, Sun Hyun Kim, Young Sung You, Shin-Hyeong Cho, Won-Ja Lee
    The Korean Journal of Parasitology.2012; 50(3): 229.     CrossRef
  • Maintained Seroprevalence of Toxoplasmosis among the Residents of Jeju Island, Korea
    Sung-Jong Hong, Chom-Kyu Chong, Kyutaeg Lee, Tong-Soo Kim, Yeon-Pyo Hong, Hye-Jin Ahn, Hak-Yong Kim, A-Ra Ko, Yong-Joo Kim, Ho-Woo Nam
    The Korean Journal of Parasitology.2011; 49(3): 309.     CrossRef
  • 10,597 View
  • 69 Download
  • Crossref

Original Article

Pro-inflammatory Cytokine Expression of Spleen Dendritic Cells in Mouse Toxoplasmosis
Ho-Woo Nam, Hye-Jin Ahn, Hyun-Jong Yang
Korean J Parasitol 2011;49(2):109-114.
Published online June 14, 2011
DOI: https://doi.org/10.3347/kjp.2011.49.2.109

Dendritic cells have been known as a member of strong innate immune cells against infectious organelles. In this study, we evaluated the cytokine expression of splenic dendritic cells in chronic mouse toxoplasmosis by tissue cyst-forming Me49 strain and demonstrated the distribution of lymphoid dendritic cells by fluorescence-activated cell sorter (FACS). Pro-inflammatory cytokines, such as IL-1α, IL-1β, IL-6, and IL-10 increased rapidly at week 1 post-infection (PI) and peaked at week 3 PI. Serum IL-10 level followed the similar patterns. FACS analysis showed that the number of CD8α+/CD11c+ splenic dendritic cells increased at week 1 and peaked at week 3 PI. In conclusion, mouse splenic dendritic cells showed early and rapid cytokine changes and may have important protective roles in early phases of murine toxoplasmosis.

Citations

Citations to this article as recorded by  Crossref logo
  • Expression of cytokines and co-stimulatory molecules in the Toxoplasma gondii-infected dendritic cells of C57BL/6 and BALB/c mice
    Jae-Hyung Lee, Jae-Min Yuk, Guang-Ho Cha, Young-Ha Lee
    Parasites, Hosts and Diseases.2023; 61(2): 138.     CrossRef
  • Impact of intrarectal chromofungin treatment on dendritic cells-related markers in different immune compartments in colonic inflammatory conditions
    Kunal Kapoor, Nour Eissa, Diane Tshikudi, Charles N Bernstein, Jean-Eric Ghia
    World Journal of Gastroenterology.2021; 27(47): 8138.     CrossRef
  • Multi-Omics Studies Demonstrate Toxoplasma gondii-Induced Metabolic Reprogramming of Murine Dendritic Cells
    Kerrie E. Hargrave, Stuart Woods, Owain Millington, Susan Chalmers, Gareth D. Westrop, Craig W. Roberts
    Frontiers in Cellular and Infection Microbiology.2019;[Epub]     CrossRef
  • Tissue Fluid Enzyme-Linked Immunosorbant Assay for Piglets Experimentally Infected with Toxoplasma gondii and Survey on Local and Imported Pork in Korean Retail Meat Markets
    Won Gi Yoo, Sun-Min Kim, Eun Jeong Won, Ji-Yun Lee, Fuhong Dai, Ho Choon Woo, Ho-Woo Nam, Tae Im Kim, Jeong-Hee Han, Dongmi Kwak, Yun Sang Cho, Seung-Won Kang, Tong-Soo Kim, Xing-Quan Zhu, Chunren Wang, Heejeong Youn, Sung-Jong Hong
    The Korean Journal of Parasitology.2018; 56(5): 437.     CrossRef
  • Transcriptional Responses in the Murine Spleen after Toxoplasma gondii Infection: Inflammasome and Mucus-Associated Genes
    Eva Znalesniak, Ting Fu, Franz Salm, Ulrike Händel, Werner Hoffmann
    International Journal of Molecular Sciences.2017; 18(6): 1245.     CrossRef
  • Toxoplasmosis treatment with diphenyl diselenide in infected mice modulates the activity of purinergic enzymes and reduces inflammation in spleen
    Pedro H. Doleski, Maura V. Ten Caten, Daniela F. Passos, Lívia G. Castilhos, Daniela B.R. Leal, Vanessa S. Machado, Nathieli B. Bottari, Fernanda F. Vogel, Ricardo E. Mendes, Aleksandro Schafer da Silva
    Experimental Parasitology.2017; 181: 7.     CrossRef
  • Dectin-1-CD37 association regulates IL-6 expression during Toxoplasma gondii infection
    Junping Yan, Bin Wu, Bo Huang, Shiguang Huang, Suhua Jiang, Fangli Lu
    Parasitology Research.2014; 113(8): 2851.     CrossRef
  • 9,375 View
  • 73 Download
  • Crossref

Brief Communication

Prevalence of Toxoplasma gondii Infection in Stray and Household Cats in Regions of Seoul, Korea
Sang-Eun Lee, Jae-Yeong Kim, Yun-Ah Kim, Shin-Hyeong Cho, Hye-Jin Ahn, Heung-Myong Woo, Won-Ja Lee, Ho-Woo Nam
Korean J Parasitol 2010;48(3):267-270.
Published online September 16, 2010
DOI: https://doi.org/10.3347/kjp.2010.48.3.267

The principal
objective
of this study was to investigate the prevalence of toxoplasmosis in household and stray cats in Seoul, Republic of Korea. We collected blood samples from 72 stray and 80 household cats, and all samples were examined by ELISA and nested PCR. The overall positive rates of Toxoplasma gondii in stray cats were 38.9% (28/72), with 15.3% (11/72) in ELISA and 30.6% (22/72) in PCR. The positive rate in male stray cats was slightly higher than that of female stray cats. The highest positive rate of T. gondii infection was noted in Gangnam and Songpa populations in ELISA and in Gwangjin population in PCR. In household cats, however, we could not detect any specific antibodies or DNA for T. gondii. In conclusion, we recognized that the infection rate of toxoplasmosis in stray cats in Seoul was considerably high but household cats were free from infection.

Citations

Citations to this article as recorded by  Crossref logo
  • Variations in the Gut Microbiota of Stray and Domestic Cats
    Yanan Wu, Chunliu Zhao, Xiran Guo, Jingzhe Cheng, Yiyu Liang, Xiaorui Tang, Zhenyu Peng, Kang Lü, Jiamu Ding, Xiaojuan Xu
    Animals.2026; 16(5): 724.     CrossRef
  • Detection of IgG Antibodies Against T. gondii and Associated Risk Factors in Domestic and stray Cats in Lusaka, Zambia.
    Farai Phiri
    University of Zambia Journal of Agricultural and Biomedical Sciences.2024;[Epub]     CrossRef
  • The detection and phylogenetic characterization of Cryptosporidium, Cystoisospora, and Giardia duodenalis of cats in South Korea
    Chi Sun Yun, Bo-Youn Moon, Kichan Lee, Su Min Kang, Bok-Kyung Ku, Mi-Hye Hwang
    Frontiers in Cellular and Infection Microbiology.2023;[Epub]     CrossRef
  • Prevalence and Molecular Characterization of Toxoplasma gondii and Toxocara cati Among Stray and Household Cats and Cat Owners in Tehran, Iran
    Poorya Karimi, Soheila Shafaghi-Sisi, Ahmad Reza Meamar, Gelareh Nasiri, Elham Razmjou
    Frontiers in Veterinary Science.2022;[Epub]     CrossRef
  • Prevalence of toxoplasmosis in semi-domesticated and pet cats within and around Bangkok, Thailand
    Tawin Inpankaew, Panpicha Sattasathuchana, Chanya Kengradomkij, Naris Thengchaisri
    BMC Veterinary Research.2021;[Epub]     CrossRef
  • Detection and genotypes of Toxoplasma gondii DNA in feces of domestic cats in Colombia
    Alejandro Zamora-Vélez, Jessica Triviño, Sebastián Cuadrado-Ríos, Fabiana Lora-Suarez, Jorge Enrique Gómez-Marín
    Parasite.2020; 27: 25.     CrossRef
  • All about toxoplasmosis in cats: the last decade
    J.P. Dubey, C.K. Cerqueira-Cézar, F.H.A. Murata, O.C.H. Kwok, Y.R. Yang, C. Su
    Veterinary Parasitology.2020; 283: 109145.     CrossRef
  • Seroprevalence and B1 gene Phylogeny of Toxoplasma gondii of Dogs and Cats in Republic of Korea
    Yeojin Park, Jinhyeong Noh, Hyun-Ji Seo, Keun-Ho Kim, Subin Min, Mi-Sun Yoo, Bo-Ram Yun, Jong-Ho Kim, Eun-Jin Choi, Doo-Sung Cheon, Sung-Jong Hong, Soon-Seek Yoon, Yun Sang Cho
    The Korean Journal of Parasitology.2020; 58(3): 257.     CrossRef
  • Genetic Analysis of Zoonotic Gastrointestinal Protozoa and Microsporidia in Shelter Cats in South Korea
    Dongmi Kwak, Min-Goo Seo
    Pathogens.2020; 9(11): 894.     CrossRef
  • Endemicity of Toxoplasma infection and its associated risk factors in Cebu, Philippines
    Rochelle Haidee D. Ybañez, Chadinne Girlani R. Busmeon, Alexa Renee G. Viernes, Jorim Z. Langbid, Johanne P. Nuevarez, Adrian P. Ybañez, Yoshifumi Nishikawa, Adriana Calderaro
    PLOS ONE.2019; 14(6): e0217989.     CrossRef
  • Status of common parasitic diseases in Korea in 2019
    Sun Huh
    Journal of the Korean Medical Association.2019; 62(8): 437.     CrossRef
  • Excretion of Toxoplasma gondii oocysts from Feral Cats in Korea
    Kyu-Sung Ahn, Ah-Jin Ahn, Sang-ik Park, Woon-Mok Sohn, Jae-han Shim, Sung-Shik Shin
    The Korean Journal of Parasitology.2019; 57(6): 665.     CrossRef
  • Increasing Prevalence of the Sensitization to Cat/Dog Allergens in Korea
    Bok Won Park, Jun Yeong Park, Eun Byul Cho, Eun Joo Park, Kwang Ho Kim, Kwang Joong Kim
    Annals of Dermatology.2018; 30(6): 662.     CrossRef
  • Prevalence of Toxoplasma gondii infection in household and feral cats in Korea
    Sung-Eon Kim, Ran Choi, Seung-Won Kang, Changbaig Hyun
    Journal of Parasitic Diseases.2017; 41(3): 823.     CrossRef
  • Seroprevalence and risk factors associated with Toxoplasma gondii infection in domestic rabbits and humans
    Rasha M.M. Abou Elez, Eman A.A. Hassanen, Hala M.N. Tolba, Ibrahim Elsohaby
    Veterinary Parasitology: Regional Studies and Reports.2017; 8: 133.     CrossRef
  • T-Cell Mediated Immune Responses in Obstetric Population Acutely Infected With Toxoplasmosis in Kano, Nigeria
    Ibrahim, A., Kumurya, A. S., Yahaya, H., Abdu, A., Ado, B. K., Ella, E. E., Suleiman, A. B., Sulaiman, M. A., Aminu, M. A., Koki, A. Y.
    UMYU Journal of Microbiology Research (UJMR).2017; 2(1): 217.     CrossRef
  • Evaluation of biochemical and haematological parameters and prevalence of selected pathogens in feral cats from urban and rural habitats in South Korea
    Jusun Hwang, Nicole Gottdenker, Mi-Sook Min, Hang Lee, Myung-Sun Chun
    Journal of Feline Medicine and Surgery.2016; 18(6): 443.     CrossRef
  • <i>Toxoplasma gondii</i> B1 Gene Detection in Feces of Stray Cats around Seoul, Korea and Genotype Analysis of Two Laboratory-Passaged Isolates
    Bong-Kwang Jung, Sang-Eun Lee, Hyemi Lim, Jaeeun Cho, Deok-Gyu Kim, Hyemi Song, Min-Jae Kim, Eun-Hee Shin, Jong-Yil Chai
    The Korean Journal of Parasitology.2015; 53(3): 259.     CrossRef
  • Toxoplasma gondii seroprevalence in pet cats in Norway and risk factors for seropositivity
    Bente Kristin Sævik, Randi Ingebjørg Krontveit, Kristine P Eggen, Nina Malmberg, Stein I Thoresen, Kristin W Prestrud
    Journal of Feline Medicine and Surgery.2015; 17(12): 1049.     CrossRef
  • Molecular detection of Toxoplasma gondii DNA in milk and risk factors analysis of seroprevalence in pregnant women at Sharkia, Egypt
    Heba A. Ahmed, Saleh M. Shafik, Mahmoud E. M. Ali, Sanya T. Elghamry, Alshymaa A. Ahmed
    Veterinary World.2014; 7(8): 594.     CrossRef
  • Seroprevalence of Toxoplasma gondii and Bartonella henselase infection in stray cats of the Daejeon City, Korea
    Hyung-Jin Park, Sang-Eun Lee, Sung-Hee Hong, Won-Ja Lee, Kyoung-Won Seo, Kun-Ho Song
    Korean Journal of Veterinary Research.2014; 54(2): 87.     CrossRef
  • Prevalence of Toxoplasma gondii Infection in Household Cats in Korea and Risk Factors
    Sung-Hee Hong, Young-Il Jeong, Jae-Young Kim, Shin-Hyeong Cho, Won-Ja Lee, Sang-Eun Lee
    The Korean Journal of Parasitology.2013; 51(3): 357.     CrossRef
  • Seroprevalence of Toxoplasma gondiiand associated risk factors among pregnant women in Jimma town, Southwestern Ethiopia
    Endalew Zemene, Delenasaw Yewhalaw, Solomon Abera, Tariku Belay, Abdi Samuel, Ahmed Zeynudin
    BMC Infectious Diseases.2012;[Epub]     CrossRef
  • Serologic Survey of Toxoplasmosis in Seoul and Jeju-do, and a Brief Review of Its Seroprevalence in Korea
    Hyemi Lim, Sang-Eun Lee, Bong-Kwang Jung, Min-Ki Kim, Mi Youn Lee, Ho-Woo Nam, Jong-Gyun Shin, Cheong-Ha Yun, Han-Ik Cho, Eun-Hee Shin, Jong-Yil Chai
    The Korean Journal of Parasitology.2012; 50(4): 287.     CrossRef
  • A Surge in the Seroprevalence of Toxoplasmosis among the Residents of Islands in Gangwha-gun, Incheon, Korea
    Zhaoshou Yang, Pyo Yun Cho, Seong Kyu Ahn, Hye-Jin Ahn, Tong-Soo Kim, Chom-Kyu Chong, Sung-Jong Hong, Seok Ho Cha, Ho-Woo Nam
    The Korean Journal of Parasitology.2012; 50(3): 191.     CrossRef
  • Seroprevalence of Toxoplasma gondii and Neospora caninum in dogs from Korea
    Thuy Nguyen, Se-Eun Choe, Jae-Won Byun, Hong-Bum Koh, Hee-Soo Lee, Seung-Won Kang
    Acta Parasitologica.2012;[Epub]     CrossRef
  • Clinical Features of Ocular Toxoplasmosis in Korean Patients
    Young-Hoon Park, Jae-Hyung Han, Ho-Woo Nam
    The Korean Journal of Parasitology.2011; 49(2): 167.     CrossRef
  • Development and Clinical Evaluation of a Rapid Serodiagnostic Test for Toxoplasmosis of Cats Using Recombinant SAG1 Antigen
    Chom-Kyu Chong, Wooseog Jeong, Hak-Yong Kim, Dong-Jun An, Hye-Young Jeoung, Jeong-Eun Ryu, A-Ra Ko, Yong-Joo Kim, Sung-Jong Hong, Zhaoshou Yang, Ho-Woo Nam
    The Korean Journal of Parasitology.2011; 49(3): 207.     CrossRef
  • Seroprevalence of Toxoplasma gondii infection in household and stray cats in Lanzhou, northwest China
    Song-Ming Wu, Xing-Quan Zhu, Dong-Hui Zhou, Bao-Quan Fu, Jia Chen, Jian-Fa Yang, Hui-Qun Song, Ya-Biao Weng, De-He Ye
    Parasites & Vectors.2011;[Epub]     CrossRef
  • 11,158 View
  • 105 Download
  • Crossref

Mini Review

The dense granule of Toxoplasma gondii is a secretory vesicular organelle of which the proteins participate in the modification of the parasitophorous vacuole (PV) and PV membrane for the maintenance of intracellular parasitism in almost all nucleated host cells. In this review, the archives on the research of GRA proteins are reviewed on the foci of finding GRA proteins, characterizing molecular aspects, usefulness in diagnostic antigen, and vaccine trials in addition to some functions in host-parasite interactions.

Citations

Citations to this article as recorded by  Crossref logo
  • Development and evaluation of recombinant dense granule 14 for serological diagnosis of Toxoplasma gondii infection in domestic cats
    Hanh Thi Ha, Eukote Suwan, Chanya Kengradomkij, Charoonluk Jirapattharasate, Tawin Inpankaew
    Scientific Reports.2026;[Epub]     CrossRef
  • TgSEC14-LTP1 is a vacuole-secreted SEC14/CRAL-TRIO-like protein required for host DAG flux and PC homeostasis in T. gondii
    Rosalba Cruz-Miron, Christopher Swale, Qinli Liang, Yoshiki Yamaryo-Botté, Christophe-Sébastien Arnold, Mohamed-Ali Hakimi, Cyrille Y. Botté, Alexandre Bougdour, Jeroen P.J. Saeij
    Cell Reports.2026; 45(5): 117299.     CrossRef
  • Toxoplasma gondii GRA12 Inhibits the NF-ΚB Signaling Pathway by Targeting P65 and the IKK Complex
    Meiling Ou, Xiaowen Fang, Ying Yuan, Zhizhuo Huang, Boren Bai, Xiuying Hou, Yongjun Li, Chunxia Jing, Guang Yang
    Genes.2026; 17(4): 476.     CrossRef
  • Dense granule proteins: key mediators of Toxoplasma gondii pathogenesis and therapeutic targets
    Ruiming Zeng, Hammad Bacha, Shams Uz Zaman, Mohammed Abohashrh, Rasha Alonaizan, Khalid J. Alzahrani, Khalaf F. Alsharif, Fuad M. Alzahrani, Abdul Qadeer, Qingming Fu
    Frontiers in Medicine.2026;[Epub]     CrossRef
  • In Silico Design and Evaluation of a Novel Chimeric Vaccine Candidate Based on SAG1, GRA1, and MIC4 Antigens of Toxoplasma gondii
    Ebrahim Nayeri, Tooran Nayeri, Mahdi Fasihi-Ramandi
    The Open Microbiology Journal.2026;[Epub]     CrossRef
  • Studies on experimental animals immunized with different antigenic vaccine combinations of Neospora caninum of cattle origin
    Zeyu Tang, Zhenyu Wang, Zhen Ma, Weidong Jin, Sicheng Lin, Longsheng Wang, Pengfei Min, Lu Li, Jianhao Zhao, Lijun Jia
    Parasites & Vectors.2025;[Epub]     CrossRef
  • Molecular interactions of Toxoplasma gondii dense granule 23 (GRA23) with host proteins PEX3 and TRAP1
    Xuewei Fan, Nan Zhang, Xichen Zhang, Shudong Li, Jiangming Fu, Min Sun, Xiaoxiao Ma, Muhammad Zahoor Khan, Xin Jiang
    Frontiers in Veterinary Science.2025;[Epub]     CrossRef
  • Study of dense granule proteins in Eimeria spp. identifies a limited repertoire with potential as vaccine candidates
    Gonzalo Sanchez-Arsuaga, Damer P. Blake, Fiona M. Tomley, Virginia Marugan-Hernandez
    Frontiers in Immunology.2025;[Epub]     CrossRef
  • Immunogenicity and Protective Efficacy of a Recombinant Toxoplasma gondii GRA12 Vaccine in Domestic Cats
    Jinru Yang, Linchong Nie, Yining Song, Zipeng Yang, Liulu Yang, Hongjie Ren, Wenhao Li, Yasser Mahmmod, Xiu-Xiang Zhang, Ziguo Yuan, Hao Yuan, Yan Zhang
    Vaccines.2025; 13(8): 851.     CrossRef
  • Analyzing Electroencephalograms Using Cloud Computing Techniques Using Gray Relational Analysis Method

    REST Journal on Data Analytics and Artificial Intelligence.2025; 4(1 March 20): 717.     CrossRef
  • An in silico approach to decipher immunogenic epitopes in Toxoplasma gondii GRA1 and GRA3
    Narges Safari, Alireza Khodaei Ardakan, Erfan Hamedi, Faezeh Kalantarzadeh, Pedram Kaveh, Parham Rahmanian, Shadan Ghiabi, Seyed Amir Hosseini, Davood Siamian, Mohammad Gorgipour, Mohammad Arad Zandieh
    Informatics in Medicine Unlocked.2024; 44: 101435.     CrossRef
  • Comparative GRA6 and GRA7 for their Utility as Genetic Markers in the Genotyping of Cerebral Toxoplasmosis in Cerebrospinal Fluid
    Nora Harminarti, Ika Puspa Sari, Wayan Tunas Artama, Darma Imran, Agnes Kurniawan
    Acta Parasitologica.2024; 69(3): 1555.     CrossRef
  • Insight into the current Toxoplasma gondii DNA vaccine: a review article
    Xirui Zhang, Hao Yuan, Yasser S. Mahmmod, Zipeng Yang, Mengpo Zhao, Yining Song, Shengjun Luo, Xiu-Xiang Zhang, Zi-Guo Yuan
    Expert Review of Vaccines.2023; 22(1): 66.     CrossRef
  • A preliminary study to develop a lateral flow assay using recombinant GRA1 protein for the diagnosis of toxoplasmosis in stray cats
    Aysu Değirmenci Döşkaya, Hüseyin Can, Aytül Gül, Tuğba Karakavuk, Mervenur Güvendi, Muhammet Karakavuk, Ceren Gül, Sedef Erkunt Alak, Cemal Ün, Adnan Yüksel Gürüz, Mert Döşkaya
    Comparative Immunology, Microbiology and Infectious Diseases.2023; 101: 102057.     CrossRef
  • The interplay between toxoplasmosis and host miRNAs: Mechanisms and consequences
    Ahmed S. Doghish, Mohamed A. Ali, Mahmoud A. Elrebehy, Hend H. Mohamed, Reda Mansour, Aml Ghanem, Ahmed Hassan, Mohammed S. Elballal, Ola Elazazy, Ahmed E. Elesawy, Sherif S. Abdel Mageed, Yara A. Nassar, Osama A. Mohammed, Ahmed I. Abulsoud
    Pathology - Research and Practice.2023; 250: 154790.     CrossRef
  • Phosphoproteomic Analysis Reveals the Predominating Cellular Processes and the Involved Key Phosphoproteins Essential for the Proliferation of Toxoplasma gondii
    Xin-zhu Chen, Rui-xue Bai, Fei-yu Qin, Hong-juan Peng, Jin-feng Ren, Lang Hu, Yu-di Li, Cheng He
    Acta Parasitologica.2023; 68(4): 820.     CrossRef
  • Diagnostic value of recombinant nanoluciferase fused Toxoplasma gondii antigens in Luciferase-linked Antibody Capture Assay (LACA) for Toxoplasma infection in pigs
    Hieu Duc DUONG, Yuji TANIGUCHI, Yasuhiro TAKASHIMA, Satoshi SEKIGUCHI, Khin Myo AYE, Parnian AHMADI, Linh Khanh BUI, Takao IRIE, Eiji NAGAYASU, Ayako YOSHIDA
    Journal of Veterinary Medical Science.2022; 84(7): 905.     CrossRef
  • Development and evaluation of recombinant GRA8 protein for the serodiagnosis of Toxoplasma gondii infection in goats
    Charoonluk Jirapattharasate, Ruenruetai Udonsom, Apichai Prachasuphap, Kodcharad Jongpitisub, Panadda Dhepakson
    BMC Veterinary Research.2021;[Epub]     CrossRef
  • Disruption of Dense Granular Protein 2 (GRA2) Decreases the Virulence of Neospora caninum
    Jingquan Dong, Nan Zhang, Panpan Zhao, Jianhua Li, Lili Cao, Xiaocen Wang, Xin Li, Ju Yang, Xichen Zhang, Pengtao Gong
    Frontiers in Veterinary Science.2021;[Epub]     CrossRef
  • Immunodiagnosis and molecular validation of Toxoplasma gondii‐recombinant dense granular (GRA) 5 protein for the detection of toxoplasmosis in hemodialysis patients
    Zahra Arab‐Mazar, Amirreza Javadi Mamaghani, Shirzad Fallahi, Simin Rajaeian, Ameneh Koochaki, Seyyed Javad Seyyed Tabaei, Hanieh Rezaee
    Seminars in Dialysis.2021; 34(5): 332.     CrossRef
  • Proteomics analysis reveals that the proto-oncogene eIF-5A indirectly influences the growth, invasion and replication of Toxoplasma gondii tachyzoite
    Xinchao Liu, Chunjing Li, Xiaoyu Li, Muhammad Ehsan, Mingmin Lu, Ke Li, Lixin Xu, Ruofeng Yan, Xiaokai Song, XiangRui Li
    Parasites & Vectors.2021;[Epub]     CrossRef
  • A Newly Discovered Dense Granule Protein 3 in Neospora caninum
    Panpan Zhao, Jingquan Dong, Lili Cao, Jianhua Li, Xichen Zhang, Xin Li, Xiaocen Wang, Babatunde Kazeem Bello, Nan Zhang, Pengtao Gong
    Acta Parasitologica.2021; 66(4): 1581.     CrossRef
  • Toxoplasmosis and Psychiatric and Neurological Disorders: A Step toward Understanding Parasite Pathogenesis
    Haitham G. Abo-Al-Ela
    ACS Chemical Neuroscience.2020; 11(16): 2393.     CrossRef
  • Serological detection of T. gondii infection in humans using an immunochromatographic assay based on dense granule protein 7
    Rochelle Haidee D. Ybañez, Yoshifumi Nishikawa
    Parasitology International.2020; 76: 102089.     CrossRef
  • Detection of antibodies against Toxoplasma gondii in cats using an immunochromatographic test based on GRA7 antigen
    Rochelle Haidee D. YBAÑEZ, Hisako KYAN, Yoshifumi NISHIKAWA
    Journal of Veterinary Medical Science.2020; 82(4): 441.     CrossRef
  • Proximity biotinylation reveals novel secreted dense granule proteins of Toxoplasma gondii bradyzoites
    Santhosh Mukund Nadipuram, Amara Cervantes Thind, Shima Rayatpisheh, James Akira Wohlschlegel, Peter John Bradley, Silvia N Moreno
    PLOS ONE.2020; 15(5): e0232552.     CrossRef
  • Targeting Strategies in Therapeutic Applications of Toxoplasmosis: Recent Advances in Liposomal Vaccine Delivery Systems
    Yaghob Azadi, Ehsan Ahmadpour, Amirhossein Ahmadi
    Current Drug Targets.2020; 21(6): 541.     CrossRef
  • iTRAQ-Based Phosphoproteomic Analysis of Toxoplasma gondii Tachyzoites Provides Insight Into the Role of Phosphorylation for its Invasion and Egress
    Cheng He, Mei-zhen Xu, Shuai Pan, Hui Wang, Hong-juan Peng, Zhuan-zhuan Liu
    Frontiers in Cellular and Infection Microbiology.2020;[Epub]     CrossRef
  • A systematic review of Toxoplasma gondii antigens to find the best vaccine candidates for immunization
    Fatemeh Rezaei, Shahabeddin Sarvi, Mahdi Sharif, Seyed Hossein Hejazi, Abdol sattar Pagheh, Sargis A. Aghayan, Ahmad Daryani
    Microbial Pathogenesis.2019; 126: 172.     CrossRef
  • Annotating the ‘hypothetical’ in hypothetical proteins: In-silico analysis of uncharacterised proteins for the Apicomplexan parasite, Neospora caninum
    Larissa Calarco, John Ellis
    Veterinary Parasitology.2019; 265: 29.     CrossRef
  • Gene target discovery with network analysis in Toxoplasma gondii
    Andres M. Alonso, Maria M. Corvi, Luis Diambra
    Scientific Reports.2019;[Epub]     CrossRef
  • Protective efficacy induced by DNA prime and recombinant protein boost vaccination with Toxoplasma gondii GRA14 in mice
    Abdol Sattar Pagheh, Shahabeddin Sarvi, Shirzad Gholami, Hossein Asgarian-Omran, Reza Valadan, Hadi Hassannia, Ehsan Ahmadpour, Mahdi Fasihi-Ramandie, Samira Dodangeh, Zahra Hosseni-khah, Ahmad Daryani
    Microbial Pathogenesis.2019; 134: 103601.     CrossRef
  • Evaluation of immune protection againstToxoplasma gondiiinfection in mice induced by a multi-antigenic DNA vaccine containing TgGRA24, TgGRA25 and TgMIC6
    Xiao-Pei Xu, Wen-Ge Liu, Qian-Ming Xu, Xing-Quan Zhu, Jia Chen
    Parasite.2019; 26: 58.     CrossRef
  • Candidate antigenic epitopes for vaccination and diagnosis strategies of Toxoplasma gondii infection: A review
    Amirreza Javadi Mamaghani, Anwar Fathollahi, Adel Spotin, Mohammad mehdi Ranjbar, Meisam Barati, Somayeh Aghamolaie, Maryam Karimi, Niloofar Taghipour, Mohammad Ashrafi, Seyyed Javad Seyyed Tabaei
    Microbial Pathogenesis.2019; 137: 103788.     CrossRef
  • The GRA15 protein from Toxoplasma gondii enhances host defense responses by activating the interferon stimulator STING
    Peiyan Wang, Siji Li, Yingchi Zhao, Baohuan Zhang, Yunfei Li, Shengde Liu, Hongqiang Du, Lili Cao, Meiling Ou, Xiaohong Ye, Peng Li, Xiang Gao, Penghua Wang, Chunxia Jing, Feng Shao, Guang Yang, Fuping You
    Journal of Biological Chemistry.2019; 294(45): 16494.     CrossRef
  • Functional Characterization of Dense Granule Proteins in Toxoplasma gondii RH Strain Using CRISPR-Cas9 System
    Meng-Jie Bai, Jin-Lei Wang, Hany M. Elsheikha, Qin-Li Liang, Kai Chen, Lan-Bi Nie, Xing-Quan Zhu
    Frontiers in Cellular and Infection Microbiology.2018;[Epub]     CrossRef
  • Toxoplasma gondii-positive human sera recognise intracellular tachyzoites and bradyzoites with diverse patterns of immunoreactivity
    Marijo S. Roiko, Kaice LaFavers, Diane Leland, Gustavo Arrizabalaga
    International Journal for Parasitology.2018; 48(3-4): 225.     CrossRef
  • Vaccine potential of antigen cocktails composed of recombinant Toxoplasma gondii TgPI-1, ROP2 and GRA4 proteins against chronic toxoplasmosis in C3H mice
    Mariano S. Picchio, Vanesa R. Sánchez, Nadia Arcon, Ariadna S. Soto, Matías Perrone Sibilia, María de los Angeles Aldirico, Mariela Urrutia, Rosalía Moretta, Ignacio M. Fenoy, Alejandra Goldman, Valentina Martin
    Experimental Parasitology.2018; 185: 62.     CrossRef
  • Further aspects of Toxoplasma gondii elimination in the presence of metals
    Laís Pessanha de Carvalho, Edésio José Tenório de Melo
    Parasitology Research.2018; 117(4): 1245.     CrossRef
  • A novel dense granule protein NcGRA23 in Neospora caninum
    Weirong Wang, Pengtao Gong, Pu Wang, Jingquan Dong, Xiaocen Wang, Zhengtao Yang, Jianhua Li, Xichen Zhang
    Acta Biochimica et Biophysica Sinica.2018; 50(7): 727.     CrossRef
  • Chitosan Microsphere Used as an Effective System to Deliver a Linked Antigenic Peptides Vaccine Protect Mice Against Acute and Chronic Toxoplasmosis
    Jingjing Guo, Xiahui Sun, Huiquan Yin, Ting Wang, Yan Li, Chunxue Zhou, Huaiyu Zhou, Shenyi He, Hua Cong
    Frontiers in Cellular and Infection Microbiology.2018;[Epub]     CrossRef
  • Comparative studies of Toxoplasma gondii transcriptomes: insights into stage conversion based on gene expression profiling and alternative splicing
    Long-Fei Chen, Xiao-Long Han, Fen-Xiang Li, Yun-Ying Yao, Jin-Ping Fang, Xiao-Ju Liu, Xiao-Cong Li, Kun Wu, Min Liu, Xiao-Guang Chen
    Parasites & Vectors.2018;[Epub]     CrossRef
  • Genome Wide Identification of Mutational Hotspots in the Apicomplexan Parasite Neospora caninum and the Implications for Virulence
    Larissa Calarco, Joel Barratt, John Ellis, Geoff McFadden
    Genome Biology and Evolution.2018; 10(9): 2417.     CrossRef
  • Construction and Sequencing of Dense Granular14 (GRA14) Gene of Toxoplasma gondii (RH) in Expression Prokaryotic Plasmid PET32a: A Preliminary Study in Vaccine Production
    Mohammad Ashrafi, Hossein Sobati, Seyyed Javad Seyyed Tabaei
    Journal of Applied Biotechnology Reports.2018; 5(1): 75.     CrossRef
  • The genome of the protozoan parasite Cystoisospora suis and a reverse vaccinology approach to identify vaccine candidates
    Nicola Palmieri, Aruna Shrestha, Bärbel Ruttkowski, Tomas Beck, Claus Vogl, Fiona Tomley, Damer P. Blake, Anja Joachim
    International Journal for Parasitology.2017; 47(4): 189.     CrossRef
  • Toxoplasma gondii : Immunological response of sheep to injections of recombinant SAG1, SAG2, GRA1 proteins coupled to the non-toxic microparticle muramyl dipeptide
    Gabriela Oledzka, Li Bo, Elzbieta Hiszczynska-Sawicka, Frank B. Gelder, Jozef Kur, Robin G. McFarlane
    Small Ruminant Research.2017; 150: 111.     CrossRef
  • Evaluation of the immune response in BALB/c mice induced by a novel DNA vaccine expressing GRA14 against Toxoplasma gondii
    E. Ahmadpour, S. Sarvi, M. B. Hashemi Soteh, M. Sharif, M. T. Rahimi, R. Valadan, M. Tehrani, A. Khalilian, M. Montazeri, A. Daryani
    Parasite Immunology.2017;[Epub]     CrossRef
  • Evaluation of the Protective Effect of Deoxyribonucleic Acid Vaccines Encoding Granule Antigen 2 and 5 Against Acute Toxoplasmosis in BALB/c Mice
    Yee Ling Lau, Xiao Teng Ching, Mun Yik Fong
    The American Journal of Tropical Medicine and Hygiene.2017; 96(6): 1441.     CrossRef
  • Development of direct assays for Toxoplasma gondii and its use in genomic DNA sample
    Lívia M. Alves, Vinícius R. Rodovalho, Ana C.H. Castro, Márcia A.R. Freitas, Caroline M. Mota, Tiago W.P. Mineo, José R. Mineo, João M. Madurro, Ana G. Brito-Madurro
    Journal of Pharmaceutical and Biomedical Analysis.2017; 145: 838.     CrossRef
  • Suppressors for Human Epidermal Growth Factor Receptor 2/4 (HER2/4): A New Family of Anti-Toxoplasmic Agents in ARPE-19 Cells
    Yeong Hoon Kim, Lokraj Bhatt, Hye-Jin Ahn, Zhaoshou Yang, Won-Kyu Lee, Ho-Woo Nam
    The Korean Journal of Parasitology.2017; 55(5): 491.     CrossRef
  • Increased Expression of Toxoplasma Gondii GRA1 Suppresses Host Cell Apoptosis
    Shengxia Chen
    Journal of Bacteriology & Mycology: Open Access.2017;[Epub]     CrossRef
  • AN EVALUATION STUDY OF ENZYME-LINKED IMMUNOSORBENT ASSAY (ELISA) USING RECOMBINANT PROTEIN GRA1 FOR DETECTION OF IgG ANTIBODIES AGAINTS TOXOPLASMA GONDII INFECTIONS
    Nina Difla Muflikhah, Wayan Tunas Artama
    Indonesian Journal of Tropical and Infectious Disease.2017; 6(5): 105.     CrossRef
  • Evaluation of Immunoprotection Conferred by the Subunit Vaccines of GRA2 and GRA5 against Acute Toxoplasmosis in BALB/c Mice
    Xiao T. Ching, Mun Y. Fong, Yee L. Lau
    Frontiers in Microbiology.2016;[Epub]     CrossRef
  • Toxoplasma gondii-Derived Synthetic Peptides Containing B- and T-Cell Epitopes from GRA2 Protein Are Able to Enhance Mice Survival in a Model of Experimental Toxoplasmosis
    Luciana M. Bastos, Arlindo G. Macêdo, Murilo V. Silva, Fernanda M. Santiago, Eliezer L. P. Ramos, Fabiana A. A. Santos, Carlos P. Pirovani, Luiz R. Goulart, Tiago W. P. Mineo, José R. Mineo
    Frontiers in Cellular and Infection Microbiology.2016;[Epub]     CrossRef
  • Synergistic effect of rSAG1 and rGRA2 antigens formulated in PLGA microspheres in eliciting immune protection against Toxoplasama gondii
    Mojgan Allahyari, Reyhaneh Mohabati, Samira Amiri, Ahmad Reza Esmaeili Rastaghi, Jalal Babaie, Mehdi Mahdavi, Alireza Vatanara, Majid Golkar
    Experimental Parasitology.2016; 170: 236.     CrossRef
  • Molecular Characterization and Immune Protection of a New Conserved Hypothetical Protein of Eimeria tenella
    Qi Zhai, Bing Huang, Hui Dong, Qiping Zhao, Shunhai Zhu, Siting Liang, Sha Li, Sihan Yang, Hongyu Han, Paulo Lee Ho
    PLOS ONE.2016; 11(6): e0157678.     CrossRef
  • In Vivo Biotinylation of the Toxoplasma Parasitophorous Vacuole Reveals Novel Dense Granule Proteins Important for Parasite Growth and Pathogenesis
    Santhosh M. Nadipuram, Elliot W. Kim, Ajay A. Vashisht, Andrew H. Lin, Hannah N. Bell, Isabelle Coppens, James A. Wohlschlegel, Peter J. Bradley, John C. Boothroyd
    mBio.2016;[Epub]     CrossRef
  • Evaluation of an indirect ELISA using recombinant granule antigen GRA1, GRA7 and soluble antigens for serodiagnosis of Toxoplasma gondii infection in chickens
    Xuefei Sun, Zedong Wang, Jiping Li, Feng Wei, Quan Liu
    Research in Veterinary Science.2015; 100: 161.     CrossRef
  • Comparative proteomic analysis of different Toxoplasma gondii genotypes by two‐dimensional fluorescence difference gel electrophoresis combined with mass spectrometry
    Dong‐Hui Zhou, Fu‐Rong Zhao, Alasdair J. Nisbet, Min‐Jun Xu, Hui‐Qun Song, Rui‐Qing Lin, Si‐Yang Huang, Xing‐Quan Zhu
    ELECTROPHORESIS.2014; 35(4): 533.     CrossRef
  • High Expression of Water-Soluble Recombinant Antigenic Domains ofToxoplasma gondii Secretory Organelles
    Zhaoshou Yang, Hye-Jin Ahn, Ho-Woo Nam
    The Korean Journal of Parasitology.2014; 52(4): 367.     CrossRef
  • Production and Evaluation of Recombinant Granule Antigen Protein GRA7 for Serodiagnosis of Toxoplasma gondii Infection in Cattle
    Zedong Wang, Wei Ge, Jiping Li, Mingxing Song, Hongchao Sun, Feng Wei, Quan Liu
    Foodborne Pathogens and Disease.2014; 11(9): 734.     CrossRef
  • Vaccines against neosporosis: What can we learn from the past studies?
    Thierry Monney, Andrew Hemphill
    Experimental Parasitology.2014; 140: 52.     CrossRef
  • Recombinant Dense Granular Protein (GRA5) for Detection of Human Toxoplasmosis by Western Blot
    Xiao Teng Ching, Yee Ling Lau, Mun Yik Fong, Veeranoot Nissapatorn, Hemah Andiappan
    BioMed Research International.2014; 2014: 1.     CrossRef
  • Recent Advances in Toxoplasma gondii Immunotherapeutics
    Sherene Swee-Yin Lim, Rofina Yasmin Othman
    The Korean Journal of Parasitology.2014; 52(6): 581.     CrossRef
  • Evaluation of recombinant granule antigens GRA1 and GRA7 for serodiagnosis of Toxoplasma gondiiinfection in dogs
    Zedong Wang, Wei Ge, Si-Yang Huang, Jiping Li, Xing-Quan Zhu, Quan Liu
    BMC Veterinary Research.2014;[Epub]     CrossRef
  • Differential proteomic profiles from distinct Toxoplasma gondii strains revealed by 2D-difference gel electrophoresis
    Huaiyu Zhou, Qunli Zhao, Lachhman Das Singla, Juan Min, Shenyi He, Hua Cong, Ying Li, Chunlei Su
    Experimental Parasitology.2013; 133(4): 376.     CrossRef
  • TgGRA23, a novel Toxoplasma gondii dense granule protein associated with the parasitophorous vacuole membrane and intravacuolar network
    Tatsunori Masatani, Tomohide Matsuo, Tetsuya Tanaka, Mohamad Alaa Terkawi, Eung-Goo Lee, Youn-Kyoung Goo, Gabriel Oluga Aboge, Junya Yamagishi, Kei Hayashi, Kyohko Kameyama, Shinuo Cao, Yoshifumi Nishikawa, Xuenan Xuan
    Parasitology International.2013; 62(4): 372.     CrossRef
  • A HT/PEXEL Motif in Toxoplasma Dense Granule Proteins is a Signal for Protein Cleavage but not Export into the Host Cell
    Chia‐Hung Christine Hsiao, N. Luisa Hiller, Kasturi Haldar, Laura J. Knoll
    Traffic.2013; 14(5): 519.     CrossRef
  • A Rapid Diagnostic Test for Toxoplasmosis using Recombinant Antigenic N-terminal Half of SAG1 Linked with Intrinsically Unstructured Domain of GRA2 Protein
    Kyoung Ju Song, Zhaoshou Yang, Chom-Kyu Chong, Jin-Soo Kim, Kyung Chan Lee, Tong-Soo Kim, Ho-Woo Nam
    The Korean Journal of Parasitology.2013; 51(5): 503.     CrossRef
  • GRA 14, a novel dense granule protein from Neospora caninum
    Gongzhen Liu, Xia Cui, Pan Hao, Daoyu Yang, Jing Liu, Qun Liu
    Acta Biochimica et Biophysica Sinica.2013; 45(7): 607.     CrossRef
  • Comparative characterization of microRNA profiles of different genotypes ofToxoplasma gondii
    M. J. XU, D. H. ZHOU, S. Y. HUANG, F. R. ZHAO, A. J. NISBET, R. Q. LIN, H. Q. SONG, X. Q. ZHU
    Parasitology.2013; 140(9): 1111.     CrossRef
  • Host Organelle Hijackers: a similarmodus operandiforToxoplasma gondiiandChlamydia trachomatis: co-infection model as a tool to investigate pathogenesis
    Julia D. Romano, Isabelle Coppens
    Pathogens and Disease.2013; 69(2): 72.     CrossRef
  • Molecular cloning, sequencing, and biological characterization of GRA4 gene of Toxoplasma gondii
    Hira Ram, J. R. Rao, A. K. Tewari, P. S. Banerjee, A. K. Sharma
    Parasitology Research.2013; 112(7): 2487.     CrossRef
  • A novel dense granule protein, GRA22, is involved in regulating parasite egress in Toxoplasma gondii
    Tadashi Okada, Dini Marmansari, Zeng-mei Li, Altanchimeg Adilbish, Shishenkov Canko, Akio Ueno, Haruhi Shono, Hidefumi Furuoka, Makoto Igarashi
    Molecular and Biochemical Parasitology.2013; 189(1-2): 5.     CrossRef
  • Evaluation of Toxoplasma gondii-recombinant dense granular protein (GRA2) for serodiagnosis by western blot
    Xiao Teng Ching, Yee Ling Lau, Mun Yik Fong, Veeranoot Nissapatorn
    Parasitology Research.2013; 112(3): 1229.     CrossRef
  • Development of an Immunochromatographic Assay Based on Dense Granule Protein 7 for Serological Detection of Toxoplasma gondii Infection
    Mohamad Alaa Terkawi, Kyohko Kameyama, Nazim Hamza Rasul, Xuean Xuan, Yoshifumi Nishikawa
    Clinical and Vaccine Immunology.2013; 20(4): 596.     CrossRef
  • Toxoplasma gondiisalvages sphingolipids from the host Golgi through the rerouting of selected Rab vesicles to the parasitophorous vacuole
    Julia D. Romano, Sabrina Sonda, Emily Bergbower, Maria Elisa Smith, Isabelle Coppens, Howard Riezman
    Molecular Biology of the Cell.2013; 24(12): 1974.     CrossRef
  • Toxoplasma gondii: The vaccine potential of three trivalent antigen-cocktails composed of recombinant ROP2, ROP4, GRA4 and SAG1 proteins against chronic toxoplasmosis in BALB/c mice
    Bozena Dziadek, Justyna Gatkowska, Marcin Grzybowski, Jaroslaw Dziadek, Katarzyna Dzitko, Henryka Dlugonska
    Experimental Parasitology.2012; 131(1): 133.     CrossRef
  • Identification of antigenic proteins of Toxoplasma gondii RH strain recognized by human immunoglobulin G using immunoproteomics
    Xi-Meng Sun, Yong-Sheng Ji, Saeed A. Elashram, Zhi-Min Lu, Xian-Yong Liu, Xun Suo, Qi-Jun Chen, Heng Wang
    Journal of Proteomics.2012; 77: 423.     CrossRef
  • Proteome expression changes among virulent and attenuated Neospora caninum isolates
    Javier Regidor-Cerrillo, Gema Álvarez-García, Iván Pastor-Fernández, Virginia Marugán-Hernández, Mercedes Gómez-Bautista, Luis M. Ortega-Mora
    Journal of Proteomics.2012; 75(8): 2306.     CrossRef
  • Introduction of Caveolae Structural Proteins into the Protozoan Toxoplasma Results in the Formation of Heterologous Caveolae but Not Caveolar Endocytosis
    Bao Lige, Julia D. Romano, Vera Sampels, Sabrina Sonda, Keith A. Joiner, Isabelle Coppens, Michael Koval
    PLoS ONE.2012; 7(12): e51773.     CrossRef
  • Toxoplasma gondii Dense Granule Antigen 1 stimulates apoptosis of monocytes through autocrine TGF-β signaling
    Anna D’Angelillo, Elvira De Luna, Simona Romano, Rita Bisogni, Wilma Buffolano, Nicola Gargano, Paola Del Porto, Luigi Del Vecchio, Eskild Petersen, Maria Fiammetta Romano
    Apoptosis.2011; 16(6): 551.     CrossRef
  • Combination of CpG-oligodeoxynucleotides with recombinant ROP2 or GRA4 proteins induces protective immunity against Toxoplasma gondii infection
    Vanesa R. Sánchez, Martín N. Pitkowski, Anahí V. Fernández Cuppari, Facundo M. Rodríguez, Ignacio M. Fenoy, Fernanda M. Frank, Alejandra Goldman, Ricardo S. Corral, Valentina Martin
    Experimental Parasitology.2011; 128(4): 448.     CrossRef
  • Evaluation of three recombinant multi-antigenic vaccines composed of surface and secretory antigens of Toxoplasma gondii in murine models of experimental toxoplasmosis
    Bozena Dziadek, Justyna Gatkowska, Anna Brzostek, Jaroslaw Dziadek, Katarzyna Dzitko, Marcin Grzybowski, Henryka Dlugonska
    Vaccine.2011; 29(4): 821.     CrossRef
  • DNA vaccination with a gene encoding Toxoplasma gondii GRA6 induces partial protection against toxoplasmosis in BALB/c mice
    Xi-Meng Sun, Jun Zou, Elashram Saeed AA, Wen-Chao Yan, Xian-Yong Liu, Xun Suo, Heng Wang, Qi-Jun Chen
    Parasites & Vectors.2011;[Epub]     CrossRef
  • Proteomic Analysis ofToxoplasma gondiiKI-1 Tachyzoites
    Si-Hwan Choi, Tae Yun Kim, Sung Goo Park, Guang-Ho Cha, Dae-Whan Shin, Jong-Yil Chai, Young-Ha Lee
    The Korean Journal of Parasitology.2010; 48(3): 195.     CrossRef
  • 18,831 View
  • 184 Download
  • Crossref

Original Articles

IL-4 Independent Nuclear Translocalization of STAT6 in HeLa Cells by Entry of Toxoplasma gondii
Hye-Jin Ahn, Ji Yeon Kim, Ho-Woo Nam
Korean J Parasitol 2009;47(2):117-124.
Published online May 27, 2009
DOI: https://doi.org/10.3347/kjp.2009.47.2.117

Toxoplasma gondii provokes rapid and sustained nuclear translocation of the signal transducer and activator of transcription 6 (STAT6) in HeLa cells. We observed activation of STAT6 as early as 2 hr after infection with T. gondii by the nuclear translocation of fluorescence expressed from exogenously transfected pDsRed2-STAT6 plasmid and by the detection of phosphotyrosine-STAT6 in Western blot. STAT6 activation occurred only by infection with live tachyzoites but not by co-culture with killed tachyzoites or soluble T. gondii extracts. STAT6 phosphorylation was inhibited by small interfering RNA of STAT6 (siSTAT6). In view of the fact that STAT6 is a central mediator of IL-4 induced gene expression, activation of STAT6 by T. gondii infection resembles that infected host cells has been stimulated by IL-4 treatment. STAT1 was affected to increase the transcription and expression by the treatment of siSTAT6. STAT6 activation was not affected by any excess SOCS's whereas that with IL-4 was inhibited by SOCS-1 and SOCS-3. T. gondii infection induced Eotaxin-3 gene expression which was reduced by IFN-γ. These results demonstrate that T. gondii exploits host STAT6 to take away various harmful reactions by IFN-γ. This shows, for the first time, IL-4-like action by T. gondii infection modulates microbicidal action by IFN-γ in infected cells.

Citations

Citations to this article as recorded by  Crossref logo
  • Nuclear Localization and Cleavage of STAT6 Is Induced by Kaposi’s Sarcoma-Associated Herpesvirus for Viral Latency
    Chong Wang, Caixia Zhu, Fang Wei, Shujun Gao, Liming Zhang, Yuhong Li, Yanling Feng, Yin Tong, Jianqing Xu, Bin Wang, Zhenghong Yuan, Erle S. Robertson, Qiliang Cai, Paul D. Ling
    PLOS Pathogens.2017; 13(1): e1006124.     CrossRef
  • SAG5B and SAG5C combined vaccine protects mice against Toxoplasma gondii infection
    Gang Lu, Jian Zhou, Aihua Zhou, Yali Han, Jingjing Guo, Pengxia Song, Huaiyu Zhou, Hua Cong, Ming Hou, Lin Wang, Shenyi He
    Parasitology International.2017; 66(5): 596.     CrossRef
  • SAG4 DNA and Peptide Vaccination Provides Partial Protection against T. gondii Infection in BALB/c Mice
    Jian Zhou, Lin Wang
    Frontiers in Microbiology.2017;[Epub]     CrossRef
  • Afatinib Reduces STAT6 Signaling of Host ARPE-19 Cells Infected with Toxoplasma gondii
    Zhaoshou Yang, Hye-Jin Ahn, Young-Hoon Park, Ho-Woo Nam
    The Korean Journal of Parasitology.2016; 54(1): 31.     CrossRef
  • Chronic Toxoplasmosis Modulates the Induction of Contact Hypersensitivity by TNCB in Mouse Model
    Zhaoshou Yang, Hye-Jin Ahn, Ho-Woo Nam
    The Korean Journal of Parasitology.2015; 53(6): 755.     CrossRef
  • Activation of STAT6 by STING Is Critical for Antiviral Innate Immunity
    Huihui Chen, Hui Sun, Fuping You, Wenxiang Sun, Xiang Zhou, Lu Chen, Jing Yang, Yutao Wang, Hong Tang, Yukun Guan, Weiwei Xia, Jun Gu, Hiroki Ishikawa, Delia Gutman, Glen Barber, Zhihai Qin, Zhengfan Jiang
    Cell.2011; 147(2): 436.     CrossRef
  • Deactivation of STAT6 through Serine 707 Phosphorylation by JNK
    Takashi Shirakawa, Yoshinori Kawazoe, Tomoko Tsujikawa, Dongju Jung, Shin-ichi Sato, Motonari Uesugi
    Journal of Biological Chemistry.2011; 286(5): 4003.     CrossRef
  • Coactivator P100 Protein Enhances STAT6‐Dependent Transcriptional Activation But Has No Effect on STAT1‐Mediated Gene Transcription
    Xinting Wang, Xin Liu, Jianfei Fang, Yanxin Lu, Jinyan He, Xuyang Yao, Zhi Yao, Jie Yang
    The Anatomical Record.2010; 293(6): 1010.     CrossRef
  • Toxoplasma Rhoptry Protein 16 (ROP16) Subverts Host Function by Direct Tyrosine Phosphorylation of STAT6
    Yi-Ching Ong, Michael L. Reese, John C. Boothroyd
    Journal of Biological Chemistry.2010; 285(37): 28731.     CrossRef
  • STAT6 activation by Toxoplasma gondii infection induces the expression of Th2 C-C chemokine ligands and B clade serine protease inhibitors in macrophage
    Hye-Jin Ahn, Ji Yeon Kim, Kyung-Ju Ryu, Ho-Woo Nam
    Parasitology Research.2009; 105(5): 1445.     CrossRef
  • 11,814 View
  • 101 Download
  • Crossref

A monoclonal antibody against Toxoplasma gondii of Tg556 clone (Tg556) blotted a 29 kDa protein, which was localized in the dense granules of tachyzoites and secreted into the parasitophorous vacuolar membrane (PVM) after infection to host cells. A cDNA fragment encoding the protein was obtained by screening a T. gondii cDNA expression library with Tg556, and the full-length was completed by 5'-RACE of 2,086 bp containing an open reading frame (ORF) of 669 bp. The ORF encoded a polypeptide of 222 amino acids homologous to the revised GRA3 but not to the first reported one. The polypeptide has 3 hydrophobic moieties of an N-terminal stop transfer sequence and 2 transmembrane domains (TMD) in posterior half of the sequence, a cytoplasmic localization motif after the second TMD and an endoplasmic reticulum (ER) retrival motif in the C-terminal end, which suggests GRA3 as a type III transmembrane protein. With the ORF of GRA3, yeast two-hybrid assay was performed in HeLa cDNA expression library, which resulted in the interaction of GRA3 with calcium modulating ligand (CAMLG), a type II transmembrane protein of ER. The specific binding of GRA3 and CAMLG was confirmed by glutathione S-transferase (GST) pull-down and immunoprecipitation assays. The localities of fluorescence transfectionally expressed from GRA3 and CAMLG plasmids were overlapped completely in HeLa cell cytoplasm. In immunofluorescence assay, GRA3 and CAMLG were shown to be co-localized in the PVM of host cells. Structural binding of PVM-inserted GRA3 to CAMLG of ER suggested the receptor-ligand of ER recruitment to PVM during the parasitism of T. gondii.

Citations

Citations to this article as recorded by  Crossref logo
  • Dense granule proteins: key mediators of Toxoplasma gondii pathogenesis and therapeutic targets
    Ruiming Zeng, Hammad Bacha, Shams Uz Zaman, Mohammed Abohashrh, Rasha Alonaizan, Khalid J. Alzahrani, Khalaf F. Alsharif, Fuad M. Alzahrani, Abdul Qadeer, Qingming Fu
    Frontiers in Medicine.2026;[Epub]     CrossRef
  • Toxoplasma effector TgROP1 establishes membrane contact sites with the endoplasmic reticulum during infection
    Chahat Mehra, Jesús Alvarado Valverde, Ana Margarida Nogueira Matias, Francesca Torelli, Tânia Catarina Medeiros, Julian Straub, James D. Asaki, Peter J. Bradley, Katja Luck, Steffen Lawo, Moritz Treeck, Lena Pernas
    Nature Microbiology.2025; 10(12): 3331.     CrossRef
  • Toxoplasma–host endoplasmic reticulum interaction: How T. gondii activates unfolded protein response and modulates immune response
    Obed Cudjoe, Roger Afful, Tonny Abraham Hagan
    Current Research in Microbial Sciences.2024; 6: 100223.     CrossRef
  • Host cell manipulation by microsporidia secreted effectors: Insights into intracellular pathogenesis
    Liyuan Tang, Musa Makongoro Sabi, Ming Fu, Jingyu Guan, Yongliang Wang, Tian Xia, Kai Zheng, Hongnan Qu, Bing Han
    Journal of Eukaryotic Microbiology.2024;[Epub]     CrossRef
  • Preparation and Preliminary Application of Epitope Peptide-Based Antibody against Toxoplasma gondii GRA3
    Ru Wang, Minmin Wu, Haijian Cai, Ran An, Ying Chen, Jie Wang, Nan Zhou, Jian Du
    Tropical Medicine and Infectious Disease.2023; 8(3): 143.     CrossRef
  • Intracellular life of protozoan Toxoplasma gondii: Parasitophorous vacuole establishment and survival strategies
    JULIANA A. PORTES, ROSSIANE C. VOMMARO, LUCIO AYRES CALDAS, ERICA S. MARTINS-DUARTE
    BIOCELL.2023; 47(4): 929.     CrossRef
  • A state-of-the-art methodology for high-throughput in silico vaccine discovery against protozoan parasites and exemplified with discovered candidates for Toxoplasma gondii
    Stephen J. Goodswen, Paul J. Kennedy, John T. Ellis
    Scientific Reports.2023;[Epub]     CrossRef
  • Toxoplasma gondii dense granule protein 3 promotes endoplasmic reticulum stress-induced apoptosis by activating the PERK pathway
    Cudjoe Obed, Minmin Wu, Ying Chen, Ran An, Haijian Cai, Qingli Luo, Li Yu, Jie Wang, Fang Liu, Jilong Shen, Jian Du
    Parasites & Vectors.2022;[Epub]     CrossRef
  • The UPR sensor IRE1α promotes dendritic cell responses to control Toxoplasma gondii infection
    Anaïs F Poncet, Victor Bosteels, Eik Hoffmann, Sylia Chehade, Sofie Rennen, Ludovic Huot, Véronique Peucelle, Sandra Maréchal, Jamal Khalife, Nicolas Blanchard, Sophie Janssens, Sabrina Marion
    The EMBO Reports.2021;[Epub]     CrossRef
  • Interorganellar communication and membrane contact sites in protozoan parasites
    Herbert J. Santos, Tomoyoshi Nozaki
    Parasitology International.2021; 83: 102372.     CrossRef
  • A Newly Discovered Dense Granule Protein 3 in Neospora caninum
    Panpan Zhao, Jingquan Dong, Lili Cao, Jianhua Li, Xichen Zhang, Xin Li, Xiaocen Wang, Babatunde Kazeem Bello, Nan Zhang, Pengtao Gong
    Acta Parasitologica.2021; 66(4): 1581.     CrossRef
  • Manipulation of Host Cell Organelles by Intracellular Pathogens
    Malte Kellermann, Felix Scharte, Michael Hensel
    International Journal of Molecular Sciences.2021; 22(12): 6484.     CrossRef
  • Toxoplasma gondii Parasitophorous Vacuole Membrane-Associated Dense Granule Proteins Regulate Maturation of the Cyst Wall
    Rebekah B. Guevara, Barbara A. Fox, David J. Bzik, Silvia N. J. Moreno
    mSphere.2020;[Epub]     CrossRef
  • TheToxoplasma gondiidense granule protein TgGRA3 interacts with host Golgi and dysregulates anterograde transport
    Maika S. Deffieu, Tchilabalo Dilezitoko Alayi, Christian Slomianny, Stanislas Tomavo
    Biology Open.2019;[Epub]     CrossRef
  • Rhoptry and Dense Granule Secreted Effectors Regulate CD8+ T Cell Recognition of Toxoplasma gondii Infected Host Cells
    Leah M. Rommereim, Barbara A. Fox, Kiah L. Butler, Viviana Cantillana, Gregory A. Taylor, David J. Bzik
    Frontiers in Immunology.2019;[Epub]     CrossRef
  • Identification of two novel host proteins interacting with Toxoplasma gondii 14-3-3 protein by yeast two-hybrid system
    Fa-Cai Li, Qing Liu, Hany M. Elsheikha, Wen-Bin Yang, Jun-Ling Hou, Xing-Quan Zhu
    Parasitology Research.2018; 117(4): 1291.     CrossRef
  • The ER phagosome connection in the era of membrane contact sites
    Paula Nunes-Hasler, Nicolas Demaurex
    Biochimica et Biophysica Acta (BBA) - Molecular Cell Research.2017; 1864(9): 1513.     CrossRef
  • How Toxoplasma and malaria parasites defy first, then exploit host autophagic and endocytic pathways for growth
    Isabelle Coppens
    Current Opinion in Microbiology.2017; 40: 32.     CrossRef
  • Genotyping of polymorphic effectors of Toxoplasma gondii isolates from China
    Weisheng Cheng, Cong Wang, Ting Xu, Fang Liu, Faustina Pappoe, Qingli Luo, Yuanhong Xu, Fangli Lu, Jilong Shen
    Parasites & Vectors.2017;[Epub]     CrossRef
  • Apicomplexans pulling the strings: manipulation of the host cell cytoskeleton dynamics
    RITA CARDOSO, HELENA SOARES, ANDREW HEMPHILL, ALEXANDRE LEITÃO
    Parasitology.2016; 143(8): 957.     CrossRef
  • Variation detection based on next-generation sequencing of type Chinese 1 strains of Toxoplasma gondii with different virulence from China
    Weisheng Cheng, Fang Liu, Man Li, Xiaodong Hu, He Chen, Faustina Pappoe, Qingli Luo, Huiqin Wen, Tian Xing, Yuanhong Xu, Jilong Shen
    BMC Genomics.2015;[Epub]     CrossRef
  • Toxoplasmosis and Epilepsy — Systematic Review and Meta Analysis
    Edgard B. Ngoungou, Devender Bhalla, Amandine Nzoghe, Marie-Laure Dardé, Pierre-Marie Preux, Rima McLeod
    PLOS Neglected Tropical Diseases.2015; 9(2): e0003525.     CrossRef
  • Neospora caninum Recruits Host Cell Structures to Its Parasitophorous Vacuole and Salvages Lipids from Organelles
    Sabrina J. Nolan, Julia D. Romano, Thomas Luechtefeld, Isabelle Coppens
    Eukaryotic Cell.2015; 14(5): 454.     CrossRef
  • Phylogeny and virulence divergency analyses of Toxoplasma gondii isolates from China
    Min Li, Xu-Wei Mo, Lin Wang, He Chen, Qing-Li Luo, Hui-Qin Wen, Wei Wei, Ai-Mei Zhang, Jian Du, Fang-Li Lu, Zhao-Rong Lun, Ji-Long Shen
    Parasites & Vectors.2014;[Epub]     CrossRef
  • High Expression of Water-Soluble Recombinant Antigenic Domains ofToxoplasma gondii Secretory Organelles
    Zhaoshou Yang, Hye-Jin Ahn, Ho-Woo Nam
    The Korean Journal of Parasitology.2014; 52(4): 367.     CrossRef
  • Exploitation of auxotrophies and metabolic defects in Toxoplasma as therapeutic approaches
    Isabelle Coppens
    International Journal for Parasitology.2014; 44(2): 109.     CrossRef
  • Selective and strain-specific NFAT4 activation by the Toxoplasma gondii polymorphic dense granule protein GRA6
    Ji Su Ma, Miwa Sasai, Jun Ohshima, Youngae Lee, Hironori Bando, Kiyoshi Takeda, Masahiro Yamamoto
    Journal of Experimental Medicine.2014; 211(10): 2013.     CrossRef
  • Discovering a vaccine against neosporosis using computers: is it feasible?
    Stephen J. Goodswen, Paul J. Kennedy, John T. Ellis
    Trends in Parasitology.2014; 30(8): 401.     CrossRef
  • Host Organelle Hijackers: a similarmodus operandiforToxoplasma gondiiandChlamydia trachomatis: co-infection model as a tool to investigate pathogenesis
    Julia D. Romano, Isabelle Coppens
    Pathogens and Disease.2013; 69(2): 72.     CrossRef
  • Interactions of pathogen-containing compartments with the secretory pathway
    Johnathan Canton, Peter E. Kima
    Cellular Microbiology.2012; 14(11): 1676.     CrossRef
  • Transcriptomic Analysis of Toxoplasma Development Reveals Many Novel Functions and Structures Specific to Sporozoites and Oocysts
    Heather M. Fritz, Kerry R. Buchholz, Xiucui Chen, Blythe Durbin-Johnson, David M. Rocke, Patricia A. Conrad, John C. Boothroyd, Silvia N. Moreno
    PLoS ONE.2012; 7(2): e29998.     CrossRef
  • Toxoplasma gondii Actively Inhibits Neuronal Function in Chronically Infected Mice
    Fahad Haroon, Ulrike Händel, Frank Angenstein, Jürgen Goldschmidt, Peter Kreutzmann, Holger Lison, Klaus-Dieter Fischer, Henning Scheich, Wolfram Wetzel, Dirk Schlüter, Eike Budinger, Silvia N. Moreno
    PLoS ONE.2012; 7(4): e35516.     CrossRef
  • Toxoplasma gondii: Expression of GRA1 gene in endoplasmic reticulum promotes both growth and adherence and modulates intracellular calcium release in macrophages
    Jie Lin, Xu Lin, Guo-hua Yang, Yong Wang, Bi-wen Peng, Jian-yin Lin
    Experimental Parasitology.2010; 125(2): 165.     CrossRef
  • Transmembrane and Ubiquitin-Like Domain Containing 1 (Tmub1) Regulates Locomotor Activity and Wakefulness in Mice and Interacts with CAMLG
    Wandong Zhang, Katerina V. Savelieva, Adisak Suwanichkul, Daniel L. Small, Laura L. Kirkpatrick, Nianhua Xu, Thomas H. Lanthorn, Gui-Lan Ye, Georges Chapouthier
    PLoS ONE.2010; 5(6): e11261.     CrossRef
  • GRA Proteins of Toxoplasma gondii: Maintenance of Host-Parasite Interactions across the Parasitophorous Vacuolar Membrane
    Ho-Woo Nam
    The Korean Journal of Parasitology.2009; 47(Suppl): S29.     CrossRef
  • 12,000 View
  • 113 Download
  • Crossref

Brief Communication

Prevalence of Toxoplasma gondii in Stray Cats of Gyeonggi-do, Korea
Hye-Youn Kim, Yun-Ah Kim, Seungwon Kang, Ho Sa Lee, Ho Gun Rhie, Hye-Jin Ahn, Ho-Woo Nam, Sang-Eun Lee
Korean J Parasitol 2008;46(3):199-201.
Published online September 20, 2008
DOI: https://doi.org/10.3347/kjp.2008.46.3.199

Toxoplasma gondii is an obligate intracellular zoonotic protozoan with a worldwide distribution. It infects humans as well as a broad spectrum of vertebrate hosts. Cats and wild felidae play crucial roles in the epidemiology of toxoplasmosis. This study was performed to survey the prevalence of T. gondii infection among stray cats in the Gyeonggi-do, Republic of Korea. A total of 174 stray cat blood samples were collected from Gwacheon-si (n = 20), Bucheon-si (82), and Yangju-si (72). Positive sera for T. gondii were identified in 14 samples (8.1%) exclusively via the latex agglutination test, 28 (16.1%) via ELISA, and 23 (13.2%) via PCR analysis. The overall infection rate of female stray cats (29.2%) presented as higher than that of male cats (24.0%). This study suggests that T. gondii is widespread in the stray cat population of Gyeonggi-do, Korea. It is urgently needed to control urban stray cat population and to reduce the risk of zoonotic transmission of toxoplasmosis to other animal hosts and humans.

Citations

Citations to this article as recorded by  Crossref logo
  • The AB Blood Group System Phenotype Does Not Play a Role in Toxoplasma gondii Infection in Cats
    Eva Spada, Greta Tattarletti, Daniela Proverbio, Roberta Perego, Luciana Baggiani, Giulia Donato, Rosalia D’Agostino, Francesca Arcuri, Paola Galluzzo, Giuseppina Chiarenza, Valeria Blanda, Francesca Grippi
    Pathogens.2025; 14(12): 1227.     CrossRef
  • Metabarcoding of pathogenic parasites based on copro-DNA analysis of wild animals in South Korea
    Jun Ho Choi, Soo Lim Kim, Dong Kyun Yoo, Myung-hee Yi, Singeun Oh, Myungjun Kim, Sohyeon Yun, Tai-Soon Yong, Seongjun Choe, Jong Koo Lee, Ju Yeong Kim
    Heliyon.2024; 10(9): e30059.     CrossRef
  • Seroprevalence and B1 gene Phylogeny of Toxoplasma gondii of Dogs and Cats in Republic of Korea
    Yeojin Park, Jinhyeong Noh, Hyun-Ji Seo, Keun-Ho Kim, Subin Min, Mi-Sun Yoo, Bo-Ram Yun, Jong-Ho Kim, Eun-Jin Choi, Doo-Sung Cheon, Sung-Jong Hong, Soon-Seek Yoon, Yun Sang Cho
    The Korean Journal of Parasitology.2020; 58(3): 257.     CrossRef
  • Excretion of Toxoplasma gondii oocysts from Feral Cats in Korea
    Kyu-Sung Ahn, Ah-Jin Ahn, Sang-ik Park, Woon-Mok Sohn, Jae-han Shim, Sung-Shik Shin
    The Korean Journal of Parasitology.2019; 57(6): 665.     CrossRef
  • Prevalence of Toxoplasma gondii infection in household and feral cats in Korea
    Sung-Eon Kim, Ran Choi, Seung-Won Kang, Changbaig Hyun
    Journal of Parasitic Diseases.2017; 41(3): 823.     CrossRef
  • <i>Toxoplasma gondii</i> B1 Gene Detection in Feces of Stray Cats around Seoul, Korea and Genotype Analysis of Two Laboratory-Passaged Isolates
    Bong-Kwang Jung, Sang-Eun Lee, Hyemi Lim, Jaeeun Cho, Deok-Gyu Kim, Hyemi Song, Min-Jae Kim, Eun-Hee Shin, Jong-Yil Chai
    The Korean Journal of Parasitology.2015; 53(3): 259.     CrossRef
  • Mesial Temporal Lobe Epilepsy in Congenital Toxoplasmosis: A Case Report
    Woo Kyo Jeong, Byung-Euk Joo, Ji-hye Seo, Jun Kyu Mun, Juhyeon Kim, Dae-Won Seo
    Journal of Epilepsy Research.2015; 5(1): 25.     CrossRef
  • The health status of stray dogs and cats adopted to public animal shelter in Gwangju area, Korea
    Ho-Myung Na, Jong-Woog Choi, Jae-Sung Park, Yeun-Ey Lee, Seong-Yeol Bae, Seong-Do Park, Eun-Sun Kim, Yong-Hwan Kim
    Korean Journal of Veterinary Service.2014; 37(4): 281.     CrossRef
  • Seroprevalence of Toxoplasma gondii and Bartonella henselase infection in stray cats of the Daejeon City, Korea
    Hyung-Jin Park, Sang-Eun Lee, Sung-Hee Hong, Won-Ja Lee, Kyoung-Won Seo, Kun-Ho Song
    Korean Journal of Veterinary Research.2014; 54(2): 87.     CrossRef
  • Detection and Determination ofToxoplasma gondiiSeroprevalence in Native Korean Goats (Capra hircus coreanae)
    Byeong Yeal Jung, Eyerusalem Bizuneh Gebeyehu, Seung-Hun Lee, Min-Goo Seo, Jae-Won Byun, Jae Ku Oem, Ha-Young Kim, Dongmi Kwak
    Vector-Borne and Zoonotic Diseases.2014; 14(5): 374.     CrossRef
  • Seroprevalence of Toxoplasma gondii and Trichinella spiralis infections in wild boars (Sus scrofa) in Korea
    Seung Won Kang, Huong Thi Thanh Doan, Jin Hyeong Noh, Se Eun Choe, Mi Sun Yoo, Young Ha Kim, Kondreddy Eswar Reddy, Thuy Thi Dieu Nguyen, Dong Van Quyen, Lien Thi Kim Nguyen, Chang Hee Kweon, Suk Chan Jung
    Parasitology International.2013; 62(6): 583.     CrossRef
  • Prevalence of Toxoplasma gondii Infection in Household Cats in Korea and Risk Factors
    Sung-Hee Hong, Young-Il Jeong, Jae-Young Kim, Shin-Hyeong Cho, Won-Ja Lee, Sang-Eun Lee
    The Korean Journal of Parasitology.2013; 51(3): 357.     CrossRef
  • Investigation of Toxoplasma gondii infection on stray cats in Daejeon
    Sun-Hye Sung, Sang-Sik Yoo, Yeo-Jeong Im, Nyun-Ki Chung, Byung-Chun Moon
    Korean Journal of Veterinary Service.2012; 35(1): 19.     CrossRef
  • Biology and Impacts of Pacific Island Invasive Species. 7. The Domestic Cat (Felis catus)
    David Cameron Duffy, Paula Capece
    Pacific Science.2012; 66(2): 173.     CrossRef
  • Seroprevalence of Toxoplasma gondii and Neospora caninum in dogs from Korea
    Thuy Nguyen, Se-Eun Choe, Jae-Won Byun, Hong-Bum Koh, Hee-Soo Lee, Seung-Won Kang
    Acta Parasitologica.2012;[Epub]     CrossRef
  • A Surge in the Seroprevalence of Toxoplasmosis among the Residents of Islands in Gangwha-gun, Incheon, Korea
    Zhaoshou Yang, Pyo Yun Cho, Seong Kyu Ahn, Hye-Jin Ahn, Tong-Soo Kim, Chom-Kyu Chong, Sung-Jong Hong, Seok Ho Cha, Ho-Woo Nam
    The Korean Journal of Parasitology.2012; 50(3): 191.     CrossRef
  • Development and Clinical Evaluation of a Rapid Serodiagnostic Test for Toxoplasmosis of Cats Using Recombinant SAG1 Antigen
    Chom-Kyu Chong, Wooseog Jeong, Hak-Yong Kim, Dong-Jun An, Hye-Young Jeoung, Jeong-Eun Ryu, A-Ra Ko, Yong-Joo Kim, Sung-Jong Hong, Zhaoshou Yang, Ho-Woo Nam
    The Korean Journal of Parasitology.2011; 49(3): 207.     CrossRef
  • Clinical Features of Ocular Toxoplasmosis in Korean Patients
    Young-Hoon Park, Jae-Hyung Han, Ho-Woo Nam
    The Korean Journal of Parasitology.2011; 49(2): 167.     CrossRef
  • Prevalence of Toxoplasma gondii Infection in Feral Cats in Seoul, Korea
    Sang-Eun Lee, Neung-Hee Kim, Hee-Sun Chae, Shin-Hyeong Cho, Ho-Woo Nam, Won-Ja Lee, Sun-Heung Kim, Jung-Hark Lee
    Journal of Parasitology.2011; 97(1): 153.     CrossRef
  • Seroprevalence of antibodies to Neospora caninum and Toxoplasma gondii in cattle in northern area of Gyeongnam
    Min-Kwon Lee, Jong-Sik Park, Min-Hee Kim, Dong-Yeop Park, Cheol-Ho Kim, Guk-Heon Kim, Jae-Hyeon Cho
    Korean Journal of Veterinary Service.2011; 34(3): 245.     CrossRef
  • Prevalence ofToxoplasma gondiiInfection in Stray and Household Cats in Regions of Seoul, Korea
    Sang-Eun Lee, Jae-Yeong Kim, Yun-Ah Kim, Shin-Hyeong Cho, Hye-Jin Ahn, Heung-Myong Woo, Won-Ja Lee, Ho-Woo Nam
    The Korean Journal of Parasitology.2010; 48(3): 267.     CrossRef
  • Parasitic Diseases of Companion Animals
    Sung Shik Shin
    Hanyang Medical Reviews.2010; 30(3): 246.     CrossRef
  • Waterborne toxoplasmosis – Recent developments
    J.L. Jones, J.P. Dubey
    Experimental Parasitology.2010; 124(1): 10.     CrossRef
  • Genotype of Toxoplasma gondii from Blood of Stray Cats in Gyeonggi-do, Korea
    Hye-Youn Kim, Yun-Ah Kim, Ho Sa Lee, Ho Gun Rhie, Shin-Hyeong Cho, Jae-Ran Yu, Sang-Eun Lee
    The Korean Journal of Parasitology.2009; 47(4): 413.     CrossRef
  • 9,719 View
  • 131 Download
  • Crossref

Original Articles

Nucleolar translocalization of GRA10 of Toxoplasma gondii transfectionally expressed in HeLa cells
Hye-Jin Ahn, Sehra Kim, Ho-Woo Nam
Korean J Parasitol 2007;45(3):165-174.
Published online September 20, 2007
DOI: https://doi.org/10.3347/kjp.2007.45.3.165

Toxoplasma gondii GRA10 expressed as a GFP-GRA10 fusion protein in HeLa cells moved to the nucleoli within the nucleus rapidly and entirely. GRA10 was concentrated specifically in the dense fibrillar component of the nucleolus morphologically by the overlap of GFP-GRA10 transfection image with IFA images by monoclonal antibodies against GRA10 (Tg378), B23 (nucleophosmin) and C23 (nucleolin). The nucleolar translocalization of GRA10 was caused by a putative nucleolar localizing sequence (NoLS) of GRA10. Interaction of GRA10 with TATA-binding protein associated factor 1B (TAF1B) in the yeast two-hybrid technique was confirmed by GST pull-down assay and immunoprecipitation assay. GRA10 and TAF1B were also co-localized in the nucleolus after co-transfection. The nucleolar condensation of GRA10 was affected by actinomycin D. Expressed GFP-GRA10 was evenly distributed over the nucleoplasm and the nucleolar locations remained as hollows in the nucleoplasm under a low dose of actinomycin D. Nucleolar localizing and interacting of GRA10 with TAF1B suggested the participation of GRA10 in rRNA synthesis of host cells to favor the parasitism of T. gondii.

Citations

Citations to this article as recorded by  Crossref logo
  • Intracellular life of protozoan Toxoplasma gondii: Parasitophorous vacuole establishment and survival strategies
    JULIANA A. PORTES, ROSSIANE C. VOMMARO, LUCIO AYRES CALDAS, ERICA S. MARTINS-DUARTE
    BIOCELL.2023; 47(4): 929.     CrossRef
  • An in silico pipeline to filter the Toxoplasma gondii proteome for proteins that could traffic to the host cell nucleus and influence host cell epigenetic regulation
    Genevieve Syn, Jenefer M Blackwell, Sarra E Jamieson, Richard W Francis
    Memórias do Instituto Oswaldo Cruz.2018;[Epub]     CrossRef
  • A novel dense granule protein NcGRA23 in Neospora caninum
    Weirong Wang, Pengtao Gong, Pu Wang, Jingquan Dong, Xiaocen Wang, Zhengtao Yang, Jianhua Li, Xichen Zhang
    Acta Biochimica et Biophysica Sinica.2018; 50(7): 727.     CrossRef
  • How pathogens use linear motifs to perturb host cell networks
    Allegra Via, Bora Uyar, Christine Brun, Andreas Zanzoni
    Trends in Biochemical Sciences.2015; 40(1): 36.     CrossRef
  • GRA 14, a novel dense granule protein from Neospora caninum
    Gongzhen Liu, Xia Cui, Pan Hao, Daoyu Yang, Jing Liu, Qun Liu
    Acta Biochimica et Biophysica Sinica.2013; 45(7): 607.     CrossRef
  • Nucleolar scaffold protein, WDR46, determines the granular compartmental localization of nucleolin and DDX21
    Yuya Hirai, Emilie Louvet, Toshiyuki Oda, Masahiro Kumeta, Yuzo Watanabe, Tsuneyoshi Horigome, Kunio Takeyasu
    Genes to Cells.2013; 18(9): 780.     CrossRef
  • A Genome-Wide siRNA Screen to Identify Host Factors Necessary for Growth of the Parasite Toxoplasma gondii
    Lindsey A. Moser, Angela M. Pollard, Laura J. Knoll, Mohamed Ali Hakimi
    PLoS ONE.2013; 8(6): e68129.     CrossRef
  • GRA Proteins of Toxoplasma gondii: Maintenance of Host-Parasite Interactions across the Parasitophorous Vacuolar Membrane
    Ho-Woo Nam
    The Korean Journal of Parasitology.2009; 47(Suppl): S29.     CrossRef
  • Neurological and behavioral abnormalities, ventricular dilatation, altered cellular functions, inflammation, and neuronal injury in brains of mice due to common, persistent, parasitic infection
    Gretchen Hermes, James W Ajioka, Krystyna A Kelly, Ernest Mui, Fiona Roberts, Kristen Kasza, Thomas Mayr, Michael J Kirisits, Robert Wollmann, David JP Ferguson, Craig W Roberts, Jong-Hee Hwang, Toria Trendler, Richard P Kennan, Yasuhiro Suzuki, Catherine
    Journal of Neuroinflammation.2008;[Epub]     CrossRef
  • 9,598 View
  • 67 Download
  • Crossref
Interactions between secreted GRA proteins and host cell proteins across the parasitophorous vacuolar membrane in the parasitism of Toxoplasma gondii
Hye-Jin Ahn, Sehra Kim, Hee-Eun Kim, Ho-Woo Nam
Korean J Parasitol 2006;44(4):303-312.
Published online December 20, 2006
DOI: https://doi.org/10.3347/kjp.2006.44.4.303

Interactions between GRA proteins of dense granules in Toxoplasma gondii and host cell proteins were analyzed by yeast two-hybrid technique. The cMyc-GRA fusion proteins expressed from pGBKT7 plasmid in Y187 yeast were bound to host cell proteins from pGADT7-Rec-HeLa cDNA library transformed to AH109 yeast by mating method. By the selection procedures, a total of 939 colonies of the SD/-AHLT culture, 348 colonies of the X-α-gal positive and PCR, 157 colonies of the X-β-gal assay were chosen for sequencing the cDNA and finally 90 colonies containing ORF were selected to analyze the interactions. GRA proteins interacted with a variety of host cell proteins such as enzymes, structural and functional proteins of organellar proteins of broad spectrum. Several specific bindings of each GRA protein to host proteins were discussed presumptively the role of GRA proteins after secreting into the parasitophorous vacuoles (PV) and the PV membrane in the parasitism of this parasite.

Citations

Citations to this article as recorded by  Crossref logo
  • Dense granule proteins: key mediators of Toxoplasma gondii pathogenesis and therapeutic targets
    Ruiming Zeng, Hammad Bacha, Shams Uz Zaman, Mohammed Abohashrh, Rasha Alonaizan, Khalid J. Alzahrani, Khalaf F. Alsharif, Fuad M. Alzahrani, Abdul Qadeer, Qingming Fu
    Frontiers in Medicine.2026;[Epub]     CrossRef
  • Toxoplasma–host endoplasmic reticulum interaction: How T. gondii activates unfolded protein response and modulates immune response
    Obed Cudjoe, Roger Afful, Tonny Abraham Hagan
    Current Research in Microbial Sciences.2024; 6: 100223.     CrossRef
  • Preparation and Preliminary Application of Epitope Peptide-Based Antibody against Toxoplasma gondii GRA3
    Ru Wang, Minmin Wu, Haijian Cai, Ran An, Ying Chen, Jie Wang, Nan Zhou, Jian Du
    Tropical Medicine and Infectious Disease.2023; 8(3): 143.     CrossRef
  • Disruption of Dense Granular Protein 2 (GRA2) Decreases the Virulence of Neospora caninum
    Jingquan Dong, Nan Zhang, Panpan Zhao, Jianhua Li, Lili Cao, Xiaocen Wang, Xin Li, Ju Yang, Xichen Zhang, Pengtao Gong
    Frontiers in Veterinary Science.2021;[Epub]     CrossRef
  • Interorganellar communication and membrane contact sites in protozoan parasites
    Herbert J. Santos, Tomoyoshi Nozaki
    Parasitology International.2021; 83: 102372.     CrossRef
  • Descriptive Comparison of ELISAs for the Detection of Toxoplasma gondii Antibodies in Animals: A Systematic Review
    K. L. D. Tharaka D. Liyanage, Anke Wiethoelter, Jasmin Hufschmid, Abdul Jabbar
    Pathogens.2021; 10(5): 605.     CrossRef
  • Toxoplasma gondii GRA9 Regulates the Activation of NLRP3 Inflammasome to Exert Anti-Septic Effects in Mice
    Jae-Sung Kim, Seok-Jun Mun, Euni Cho, Donggyu Kim, Wooic Son, Hye-In Jeon, Hyo Keun Kim, Kiseok Jang, Chul-Su Yang
    International Journal of Molecular Sciences.2020; 21(22): 8437.     CrossRef
  • Identification of two novel host proteins interacting with Toxoplasma gondii 14-3-3 protein by yeast two-hybrid system
    Fa-Cai Li, Qing Liu, Hany M. Elsheikha, Wen-Bin Yang, Jun-Ling Hou, Xing-Quan Zhu
    Parasitology Research.2018; 117(4): 1291.     CrossRef
  • Toxoplasma gondii GRA8 induces ATP5A1–SIRT3-mediated mitochondrial metabolic resuscitation: a potential therapy for sepsis
    Ye-Ram Kim, Jae-Sung Kim, Jin-Seung Yun, Sojin Kim, Sun Young Kim, Kiseok Jang, Chul-Su Yang
    Experimental & Molecular Medicine.2018; 50(3): e464.     CrossRef
  • Secretory organelle trafficking in Toxoplasma gondii: A long story for a short travel
    Kannan Venugopal, Sabrina Marion
    International Journal of Medical Microbiology.2018; 308(7): 751.     CrossRef
  • Measurement of binding strength between prey proteins interacting with Toxoplasma gondii SAG1 and SAG2 using isothermal titration calorimetry (ITC)
    Meng-Yee Lai, Yee-Ling Lau
    Acta Parasitologica.2018; 63(1): 106.     CrossRef
  • Toxoplasma gondii GRA7-Targeted ASC and PLD1 Promote Antibacterial Host Defense via PKCα
    Hyun-Jung Koh, Ye-Ram Kim, Jae-Sung Kim, Jin-Seung Yun, Kiseok Jang, Chul-Su Yang, Sarah M. Fortune
    PLOS Pathogens.2017; 13(1): e1006126.     CrossRef
  • The Toxoplasma Parasitophorous Vacuole: An Evolving Host–Parasite Frontier
    Barbara Clough, Eva-Maria Frickel
    Trends in Parasitology.2017; 33(6): 473.     CrossRef
  • Perturbed human sub-networks by Fusobacterium nucleatum candidate virulence proteins
    Andreas Zanzoni, Lionel Spinelli, Shérazade Braham, Christine Brun
    Microbiome.2017;[Epub]     CrossRef
  • Screening and identification of host proteins interacting with Toxoplasma gondii SAG2 by yeast two-hybrid assay
    Meng-Yee Lai, Yee-Ling Lau
    Parasites & Vectors.2017;[Epub]     CrossRef
  • Transcriptional changes of mouse splenocyte organelle components following acute infection with Toxoplasma gondii
    Jun-Jun He, Jun Ma, Fa-Cai Li, Hui-Qun Song, Min-Jun Xu, Xing-Quan Zhu
    Experimental Parasitology.2016; 167: 7.     CrossRef
  • Toxoplasma gondii GRA7-Induced TRAF6 Activation Contributes to Host Protective Immunity
    Chul-Su Yang, Jae-Min Yuk, Young-Ha Lee, Eun-Kyeong Jo, J. H. Adams
    Infection and Immunity.2016; 84(1): 339.     CrossRef
  • Evaluation of an indirect ELISA using recombinant granule antigen GRA1, GRA7 and soluble antigens for serodiagnosis of Toxoplasma gondii infection in chickens
    Xuefei Sun, Zedong Wang, Jiping Li, Feng Wei, Quan Liu
    Research in Veterinary Science.2015; 100: 161.     CrossRef
  • Comparative mapping of host–pathogen protein–protein interactions
    Priya S Shah, Jason A Wojcechowskyj, Manon Eckhardt, Nevan J Krogan
    Current Opinion in Microbiology.2015; 27: 62.     CrossRef
  • Selective and strain-specific NFAT4 activation by the Toxoplasma gondii polymorphic dense granule protein GRA6
    Ji Su Ma, Miwa Sasai, Jun Ohshima, Youngae Lee, Hironori Bando, Kiyoshi Takeda, Masahiro Yamamoto
    Journal of Experimental Medicine.2014; 211(10): 2013.     CrossRef
  • Recombinant Dense Granular Protein (GRA5) for Detection of Human Toxoplasmosis by Western Blot
    Xiao Teng Ching, Yee Ling Lau, Mun Yik Fong, Veeranoot Nissapatorn, Hemah Andiappan
    BioMed Research International.2014; 2014: 1.     CrossRef
  • A novel dense granule protein, GRA22, is involved in regulating parasite egress in Toxoplasma gondii
    Tadashi Okada, Dini Marmansari, Zeng-mei Li, Altanchimeg Adilbish, Shishenkov Canko, Akio Ueno, Haruhi Shono, Hidefumi Furuoka, Makoto Igarashi
    Molecular and Biochemical Parasitology.2013; 189(1-2): 5.     CrossRef
  • GRA 14, a novel dense granule protein from Neospora caninum
    Gongzhen Liu, Xia Cui, Pan Hao, Daoyu Yang, Jing Liu, Qun Liu
    Acta Biochimica et Biophysica Sinica.2013; 45(7): 607.     CrossRef
  • Transcriptomic Analysis of Toxoplasma Development Reveals Many Novel Functions and Structures Specific to Sporozoites and Oocysts
    Heather M. Fritz, Kerry R. Buchholz, Xiucui Chen, Blythe Durbin-Johnson, David M. Rocke, Patricia A. Conrad, John C. Boothroyd, Silvia N. Moreno
    PLoS ONE.2012; 7(2): e29998.     CrossRef
  • Toxoplasma gondii: Expression of GRA1 gene in endoplasmic reticulum promotes both growth and adherence and modulates intracellular calcium release in macrophages
    Jie Lin, Xu Lin, Guo-hua Yang, Yong Wang, Bi-wen Peng, Jian-yin Lin
    Experimental Parasitology.2010; 125(2): 165.     CrossRef
  • Schizophrenia Susceptibility Genes Directly Implicated in the Life Cycles of Pathogens: Cytomegalovirus, Influenza, Herpes simplex, Rubella, and Toxoplasma gondii
    C.J. Carter
    Schizophrenia Bulletin.2009; 35(6): 1163.     CrossRef
  • GRA Proteins of Toxoplasma gondii: Maintenance of Host-Parasite Interactions across the Parasitophorous Vacuolar Membrane
    Ho-Woo Nam
    The Korean Journal of Parasitology.2009; 47(Suppl): S29.     CrossRef
  • Interaction between Parasitophorous Vacuolar Membrane-associated GRA3 and Calcium Modulating Ligand of Host Cell Endoplasmic Reticulum in the Parasitism of Toxoplasma gondii
    Ji Yeon Kim, Hye-Jin Ahn, Kyung Ju Ryu, Ho-Woo Nam
    The Korean Journal of Parasitology.2008; 46(4): 209.     CrossRef
  • Nucleolar translocalization of GRA10 of Toxoplasma gondii transfectionally expressed in HeLa cells
    Hye-Jin Ahn, Sehra Kim, Ho-Woo Nam
    The Korean Journal of Parasitology.2007; 45(3): 165.     CrossRef
  • 12,507 View
  • 108 Download
  • Crossref

Brief Communications

Molecular cloning of a rhoptry protein (ROP6) secreted from Toxoplasma gondii
Hye-Jin Ahn, Sehra Kim, Ho-Woo Nam
Korean J Parasitol 2006;44(3):251-254.
Published online September 20, 2006
DOI: https://doi.org/10.3347/kjp.2006.44.3.251

Monoclonal antibody (mAb) Tg786 against Toxoplasma gondii has been found to detect a 42-kDa rhoptry protein (ROP6) which showed protease activity and host cell binding characteristics after secretion. Using the mAb, a colony containing a 3'-UTR was probed in a T. gondii cDNA expression library. A full length cDNA sequence of the rhoptry protein was completed after 5'-RACE, which consisted of 1,908 bp with a 1,443 bp ORF. The deduced amino acid sequence of ROP6 consisted of a polypeptide of 480 amino acids without significant homology to any other known proteins. This sequence contains an amino terminal stop transfer sequence downstream of a short neutral sequence, hydrophilic middle sequence, and hydrophobic carboxy terminus. It is suggested that the ROP6 is inserted into the rhoptry membrane with both N- and C-termini.

Citations

Citations to this article as recorded by  Crossref logo
  • A systematic review of Toxoplasma gondii antigens to find the best vaccine candidates for immunization
    Fatemeh Rezaei, Shahabeddin Sarvi, Mahdi Sharif, Seyed Hossein Hejazi, Abdol sattar Pagheh, Sargis A. Aghayan, Ahmad Daryani
    Microbial Pathogenesis.2019; 126: 172.     CrossRef
  • Toxoplasma gondii Secretory Proteins and their Role in Invasion and Pathogenesis
    Yang Zhang, Bo Shiun Lai, Mario Juhas, Yun Zhang
    Microbiological Research.2019;[Epub]     CrossRef
  • A systematic review on the role of GRA proteins of Toxoplasma gondii in host immunization
    Fatemeh Rezaei, Mahdi Sharif, Shahabeddin Sarvi, Seyed Hossein Hejazi, Sargis Aghayan, Abdol Sattar Pagheh, Samira Dodangeh, Ahmad Daryani
    Journal of Microbiological Methods.2019; 165: 105696.     CrossRef
  • Rhoptry protein 6 from Toxoplasma gondii is an intrinsically disordered protein
    Won-Kyu Lee, Hye-Jin Ahn, Yeon Gyu Yu, Ho-Woo Nam
    Protein Expression and Purification.2014; 101: 146.     CrossRef
  • Electrophoretic Patterns of Toxoplasma gondii Excreted/Secreted Antigens and Their Role in Induction of the Humoral Immune Response
    Ahmad Daryani, Mehdi Sharif, Hamed Kalani, Alireza Rafiei, Farzad Kalani, Ehsan Ahmadpour
    Jundishapur Journal of Microbiology.2014;[Epub]     CrossRef
  • Kiss and spit: the dual roles of Toxoplasma rhoptries
    John C. Boothroyd, Jean-Francois Dubremetz
    Nature Reviews Microbiology.2008; 6(1): 79.     CrossRef
  • Characterization of a New Gene <italic>wx2</italic> in <italic>Toxoplasma gondii</italic>
    Xiang Wu, Qiong Zhang, Kui Tan, Ronghua Xie, Jiubo Fan, Hengping Shu, Shiping Wang
    Acta Biochimica et Biophysica Sinica.2007; 39(7): 475.     CrossRef
  • 7,861 View
  • 52 Download
  • Crossref
Seroprevalence of toxoplasmosis in Korean pregnant women
Kyoung-Ju Song, Jong-Chul Shin, Ho-Joon Shin, Ho-Woo Nam
Korean J Parasitol 2005;43(2):69-71.
Published online June 20, 2005
DOI: https://doi.org/10.3347/kjp.2005.43.2.69

This study was performed in order to evaluate the sero-epidemiological status of toxoplasmosis in pregnant Korean women. Among 5,175 sera and 750 amniotic fluid samples obtained from pregnant women, 41 serum samples (0.79%) and 10 (1.33%) amniotic fluid samples tested positive for IgG antibodies by ELISA. Fifty one cases showing a score more than 0.25 on ELISA were tested for PCR reaction against the SAG1 gene. Only one case of the 51 ELISA positive cases exhibited a positive reaction on all tests. This case had a history of acute nephropyelitis during early pregnancy, but fortunately, had delivered a phenotypically healthy baby. In this study, the seroprevalence of toxoplasmosis in pregnant women was found to be comparatively low, consistent with previous reports from Korea. However our trials, performed with a variety of diagnostic tools, were considered to be useful for the precise diagnosis of congenital toxoplasmosis.

Citations

Citations to this article as recorded by  Crossref logo
  • Real‐World Utilization Patterns of Toxoplasmosis Diagnostic Testing in Korea: A Large‐Scale Laboratory‐Based Study
    Rihwa Choi, Sang Gon Lee
    Journal of Clinical Laboratory Analysis.2026;[Epub]     CrossRef
  • Global seroprevalence of Toxoplasma gondii in pregnant women: a systematic review and meta-analysis
    Nader Salari, Avijeh Rahimi, Hosna Zarei, Amir Abdolmaleki, Shabnam Rasoulpoor, Shamarina Shohaimi, Masoud Mohammadi
    BMC Pregnancy and Childbirth.2025;[Epub]     CrossRef
  • Toxoplasmosis as a Possible Cause of Chronic Granulomatous Tonsillitis: A Case Report
    Hae Won Choi, Min Kyu Park, Hyeon A Lee, Jae Ho Chung
    Journal of Clinical Otolaryngology Head and Neck Surgery.2022; 33(1): 30.     CrossRef
  • MIC17A is a novel diagnostic marker for feline toxoplasmosis
    Jinling Chen, Lilan Xue, Hongxia Hu, Xiaoyan Yin, Hui Cao, Bang Shen
    Animal Diseases.2022;[Epub]     CrossRef
  • Toxoplasmosis infection in newborn: A systematic review and meta-analysis
    Mehran Akbari, Davood Azadi, Danial Habibi, Sahar Khodashenas, Fakhreddin Shariatmadari, Behnam Abedi
    Advanced Biomedical Research.2022; 11(1): 75.     CrossRef
  • Seroprevalence of Toxoplasma gondii assayed using Rapid Diagnostic Tests among Residents in Three Counties Adjacent to The Demilitarized Zone, Korea
    Jeehi Jung, Jinyoung Lee, Yoon Kyung Chang, Seong Kyu Ahn, Seo Hye Park, Sung-Jong Hong, Jihoo Lee, Chom-Kyu Chong, Hye-Jin Ahn, Ho-Woo Nam, Tong-Soo Kim, Dongjae Kim
    The Korean Journal of Parasitology.2021; 59(1): 9.     CrossRef
  • Clusters of Toxoplasmosis in Ganghwa-gun, Cheorwon-gun, and Goseong-gun, Korea
    Jihye Yu, Woojin Kim, Yoon Kyung Chang, Tong-Soo Kim, Sung-Jong Hong, Hye-Jin Ahn, Ho-Woo Nam, Dongjae Kim
    The Korean Journal of Parasitology.2021; 59(3): 251.     CrossRef
  • Seroprevalence of Toxoplasma gondii and Toxocara spp. infections among pregnant women with and without previous abortions in the west of Iran
    Vahid Raissi, Ali Taghipour, Zahra Navi, Soudabeh Etemadi, Zahra Sohrabi, Nasrin Sohrabi, Muhammad Getso, Sina Shamsaei, Maryam Fasihi Karami, Omid Raiesi
    Journal of Obstetrics and Gynaecology Research.2020; 46(3): 382.     CrossRef
  • The global seroprevalence of anti-Toxoplasma gondii antibodies in women who had spontaneous abortion: A systematic review and meta-analysis
    Tooran Nayeri, Shahabeddin Sarvi, Mahmood Moosazadeh, Afsaneh Amouei, Zahra Hosseininejad, Ahmad Daryani, Maria Angeles Gómez-Morales
    PLOS Neglected Tropical Diseases.2020; 14(3): e0008103.     CrossRef
  • Seroprevalence and B1 gene Phylogeny of Toxoplasma gondii of Dogs and Cats in Republic of Korea
    Yeojin Park, Jinhyeong Noh, Hyun-Ji Seo, Keun-Ho Kim, Subin Min, Mi-Sun Yoo, Bo-Ram Yun, Jong-Ho Kim, Eun-Jin Choi, Doo-Sung Cheon, Sung-Jong Hong, Soon-Seek Yoon, Yun Sang Cho
    The Korean Journal of Parasitology.2020; 58(3): 257.     CrossRef
  • Seroprevalence of toxoplasma gondii infection: An umbrella review of updated systematic reviews and meta-analyses
    Vahid Rahmanian, Karamatollah Rahmanian, Abdolreza Sotoodeh Jahromi, Saied Bokaie
    Journal of Family Medicine and Primary Care.2020; 9(8): 3848.     CrossRef
  • Clusters of Toxoplasmosis in Gyodong-Myeon and Samsan-Myeon, Ganghwa-Gun, Korea
    Woojin Kim, Yoon Kyung Chang, Tong-Soo Kim, Sung-Jong Hong, Hye-Jin Ahn, Ho-Woo Nam, Dongjae Kim
    The Korean Journal of Parasitology.2020; 58(5): 493.     CrossRef
  • Distribution of Toxoplasma gondii IgM and IgG antibody seropositivity among age groups and gestational periods in pregnant women
    Shahida Sadiqui, Syed Rafiq Hussain Shah, Babiker Saad Almugadam, Qismat Shakeela, Shehzad Ahmad
    F1000Research.2019; 7: 1823.     CrossRef
  • Distribution of Toxoplasma gondii IgM and IgG antibody seropositivity among age groups and gestational periods in pregnant women
    Shahida Sadiqui, Syed Rafiq Hussain Shah, Babiker Saad Almugadam, Qismat Shakeela, Shehzad Ahmad
    F1000Research.2019; 7: 1823.     CrossRef
  • Congenital toxoplasmosis among Iranian neonates: a systematic review and meta-analysis
    Shahabeddin Sarvi, Tooran Nayeri Chegeni, Mehdi Sharif, Mahbobeh Montazeri, Seyed Abdollah Hosseini, Afsaneh Amouei, Zahra Hosseininejad, Davood Anvari, Reza Saberi, Shaban Gohardehi, Ahmad Daryani
    Epidemiology and Health.2019; 41: e2019021.     CrossRef
  • Status of common parasitic diseases in Korea in 2019
    Sun Huh
    Journal of the Korean Medical Association.2019; 62(8): 437.     CrossRef
  • Seroprevalence of Toxoplasma gondii among pregnant women attending antenatal clinics at Hawassa University comprehensive specialized and Yirgalem General Hospitals, in Southern Ethiopia
    Demissie Assegu Fenta
    BMC Infectious Diseases.2019;[Epub]     CrossRef
  • Excretion of Toxoplasma gondii oocysts from Feral Cats in Korea
    Kyu-Sung Ahn, Ah-Jin Ahn, Sang-ik Park, Woon-Mok Sohn, Jae-han Shim, Sung-Shik Shin
    The Korean Journal of Parasitology.2019; 57(6): 665.     CrossRef
  • Seroprevalence of TORCH Infections in Pregnant Women Attending Antenatal Clinic in a Tertiary Care Hospital
    Kavitha Paul Konikkara, Irene Jose Manjiyil, Vimalraj Angattukuzhiyil Narayanan, Prithi Nair Kannambra
    Journal of Evolution of Medical and Dental Sciences.2019; 8(39): 2958.     CrossRef
  • Prevalence of Food-Borne Toxoplasma in Pregnant Women Population of Urmia, Iran
    A. Eshratkhah Mohammadnejad, G. Eslami, F. Shamsi, A. Pirnejad, A. Samie, J. Safabakhsh, A. Sakhavand, M. Elloumi
    Journal of Food Quality and Hazards Conrol.2018; 5(1): 17.     CrossRef
  • TORCH (toxoplasmosis, rubella, cytomegalovirus, and herpes simplex virus) screening of small for gestational age and intrauterine growth restricted neonates: efficacy study in a single institute in Korea
    Mi Hae Chung, Chan Ok Shin, Juyoung Lee
    Korean Journal of Pediatrics.2018; 61(4): 114.     CrossRef
  • Genotyping of Toxoplasma gondii Isolated from cat Feces in Songkhla, Southern Thailand
    Waenurama Chemoh, Nongyao Sawangjaroen, Veeranoot Nissapatorn, Natthawan Sermwittayawong
    Veterinary Parasitology: Regional Studies and Reports.2018; 13: 105.     CrossRef
  • An outbreak of toxoplasmosis in squirrel monkeys (Saimiri sciureus) in South Korea
    Hanseul Oh, Kyung‐Yeon Eo, Sanjeev Gumber, Jung Joo Hong, C‐Yoon Kim, Hyun‐Ho Lee, Young‐Mok Jung, Jin Kim, Gyu‐Whan Whang, Ji‐Min Lee, Yong‐Gu Yeo, Bokyeong Ryu, Ji‐Sook Ryu, Seul‐Kee Lee, Ukjin Kim, Sin‐Geun Kang, Jae‐Hak Park
    Journal of Medical Primatology.2018; 47(4): 238.     CrossRef
  • Tissue Fluid Enzyme-Linked Immunosorbant Assay for Piglets Experimentally Infected with Toxoplasma gondii and Survey on Local and Imported Pork in Korean Retail Meat Markets
    Won Gi Yoo, Sun-Min Kim, Eun Jeong Won, Ji-Yun Lee, Fuhong Dai, Ho Choon Woo, Ho-Woo Nam, Tae Im Kim, Jeong-Hee Han, Dongmi Kwak, Yun Sang Cho, Seung-Won Kang, Tong-Soo Kim, Xing-Quan Zhu, Chunren Wang, Heejeong Youn, Sung-Jong Hong
    The Korean Journal of Parasitology.2018; 56(5): 437.     CrossRef
  • Distribution of Toxoplasma gondii IgM and IgG antibody seropositivity among age groups and gestational periods in pregnant women
    Shahida Sadiqui, Syed Rafiq Hussain Shah, Babiker Saad Almugadam, Qismat Shakeela, Shehzad Ahmad
    F1000Research.2018; 7: 1823.     CrossRef
  • Toxoplasmose et cancer : connaissances actuelles et perspectives de recherche
    M. Vittecoq, F. Thomas
    Bulletin de la Société de pathologie exotique.2017; 110(1): 76.     CrossRef
  • Seroprevalence and potential risk factors of T. gondii infection in pregnant women attending antenatal care at Bonga Hospital, Southwestern Ethiopia
    Jalel Negero, Moti Yohannes, Kifle Woldemichael, Dechassa Tegegne
    International Journal of Infectious Diseases.2017; 57: 44.     CrossRef
  • Toxoplasma gondii survey in cats from two environments of the city of Rio de Janeiro, Brazil by Modified Agglutination Test on sera and filter-paper
    Paula F. Bolais, Philippe Vignoles, Pamela F. Pereira, Rafael Keim, Abdelkrim Aroussi, Khadja Ismail, Marie-Laure Dardé, Maria Regina Amendoeira, Aurélien Mercier
    Parasites & Vectors.2017;[Epub]     CrossRef
  • Toxoplasmosis seroprevalence in Iranian women and risk factors of the disease: a systematic review and meta-analysis
    Azadeh Mizani, Abbas Alipour, Mehdi Sharif, Shahabeddin Sarvi, Afsaneh Amouei, Azar Shokri, Mohammad-Taghi Rahimi, Seyed Abdollah Hosseini, Ahmad Daryani
    Tropical Medicine and Health.2017;[Epub]     CrossRef
  • Seroprevalence of Toxoplasmosis with ELISA and Rapid Diagnostic Test among Residents in Gyodong-do, Inchon city, Korea: A Four-Year Follow-up
    Yeong Hoon Kim, Ji hoo Lee, Seong kyu Ahn, Tong-Soo Kim, Sung-Jong Hong, Chom-Kyu Chong, Hye-Jin Ahn, Ho-Woo Nam
    The Korean Journal of Parasitology.2017; 55(3): 247.     CrossRef
  • Seroprevalence of Toxoplasmosis Detected by RDT in Residents near the DMZ (demilitarized zone) of Cheorwon-gun, Gangwon-do, Korea
    Yeong Hoon Kim, Jihoo Lee, Young-Eun Kim, Seongkyu Ahn, Tong-Soo Kim, Sung-Jong Hong, Chom-Kyu Chong, Hye-Jin Ahn, Ho-Woo Nam
    The Korean Journal of Parasitology.2017; 55(4): 385.     CrossRef
  • Some epidemiological and serological studies on schistosomiasis in Najran area, Saudi Arabia
    I. S. El-Shahawy, M. I. Khalil, A. S. Adail
    Helminthologia.2016; 53(2): 172.     CrossRef
  • Serological study of toxoplasmosis in women with previous history of abortion at Hamedan’s medical centers during 2012–2013
    M. Abedi, H. Heidari, Z. Sadeghi Dehkordi, M. R. Youssefi
    Comparative Clinical Pathology.2015; 24(3): 589.     CrossRef
  • Seroprevalence of Toxoplasma gondii infection and associated risk factors among pregnant women in Debre Tabor, Northwest Ethiopia
    Birhan Agmas, Reta Tesfaye, Digsu Negese Koye
    BMC Research Notes.2015;[Epub]     CrossRef
  • Frequency of Toxoplasma Infection Among Pregnant Women and Their Newborn in Kashan, Iran
    Sima Rasti, Hossein Hooshyar, Mohsen Arbabi, Atefeh Fatahian, Mitra Behrashi, Ahmad Talebian, Mojgan Bandehpour, Seyed Gholamabbas Mousavi
    Zahedan Journal of Research in Medical Sciences.2015;[Epub]     CrossRef
  • Toxoplasma gondiiInfection in Pregnant Women: A Seroprevalence and Case-Control Study in Eastern China
    Wei Cong, Xiao-Yan Dong, Qing-Feng Meng, Na Zhou, Xiang-Yang Wang, Si-Yang Huang, Xing-Quan Zhu, Ai-Dong Qian
    BioMed Research International.2015; 2015: 1.     CrossRef
  • Seroprevalence of Coxiella burnetii and Toxoplasam gondii in cattle in Seoul, Korea
    Neung-Hee Kim, Hye-Ra Kim, Hyung-Suk Park, Young-sub Kim, Ju-Hyung Lee
    Korean Journal of Veterinary Service.2015; 38(4): 233.     CrossRef
  • Mesial Temporal Lobe Epilepsy in Congenital Toxoplasmosis: A Case Report
    Woo Kyo Jeong, Byung-Euk Joo, Ji-hye Seo, Jun Kyu Mun, Juhyeon Kim, Dae-Won Seo
    Journal of Epilepsy Research.2015; 5(1): 25.     CrossRef
  • Seroprevalence of Toxoplasma gondii in the Iranian general population: A systematic review and meta-analysis
    Ahmad Daryani, Shahabeddin Sarvi, Mohsen Aarabi, Azadeh Mizani, Ehsan Ahmadpour, Azar Shokri, Mohammad-Taghi Rahimi, Mehdi Sharif
    Acta Tropica.2014; 137: 185.     CrossRef
  • Seroprevalence and Risk Factors for Toxoplasma gondii Infection among Pregnant Women in Northeast Iran
    Jalal Babaie, Samira Amiri, Ehsan Mostafavi, Nayereh Hassan, Peyman Lotfi, Ahmad Reza Esmaeili Rastaghi, Majid Golkar
    Clinical and Vaccine Immunology.2013; 20(11): 1771.     CrossRef
  • Seroprevalence of Toxoplasmosis in the Residents of Cheorwon-gun, Gangwon-do, Korea
    Hye-Jin Ahn, Pyo Yun Cho, Seong Kyu Ahn, Tong-Soo Kim, Chom-Kyu Chong, Sung-Jong Hong, Seok Ho Cha, Ho-Woo Nam
    The Korean Journal of Parasitology.2012; 50(3): 225.     CrossRef
  • Serologic Survey of Toxoplasmosis in Seoul and Jeju-do, and a Brief Review of Its Seroprevalence in Korea
    Hyemi Lim, Sang-Eun Lee, Bong-Kwang Jung, Min-Ki Kim, Mi Youn Lee, Ho-Woo Nam, Jong-Gyun Shin, Cheong-Ha Yun, Han-Ik Cho, Eun-Hee Shin, Jong-Yil Chai
    The Korean Journal of Parasitology.2012; 50(4): 287.     CrossRef
  • A Surge in the Seroprevalence of Toxoplasmosis among the Residents of Islands in Gangwha-gun, Incheon, Korea
    Zhaoshou Yang, Pyo Yun Cho, Seong Kyu Ahn, Hye-Jin Ahn, Tong-Soo Kim, Chom-Kyu Chong, Sung-Jong Hong, Seok Ho Cha, Ho-Woo Nam
    The Korean Journal of Parasitology.2012; 50(3): 191.     CrossRef
  • Prevalence of Toxoplasma gondii infection in antenatal population in Menoufia governorate, Egypt
    Hala K. El Deeb, Hesham Salah-Eldin, Seham Khodeer, Azza Abdu Allah
    Acta Tropica.2012; 124(3): 185.     CrossRef
  • Epidemiology of Ocular Toxoplasmosis
    Eskild Petersen, Aize Kijlstra, Miles Stanford
    Ocular Immunology and Inflammation.2012; 20(2): 68.     CrossRef
  • Seroprevalence of Toxoplasmosis in Pregnant Women in Daejeon, Korea
    Young Hyun Ko, Mina Lee, So Young Shin, Sun Hoe Koo, Jeong Hoon Song, Jinsook Lim, Kye Chul Kwon
    Laboratory Medicine Online.2011; 1(4): 190.     CrossRef
  • Maintained Seroprevalence of Toxoplasmosis among the Residents of Jeju Island, Korea
    Sung-Jong Hong, Chom-Kyu Chong, Kyutaeg Lee, Tong-Soo Kim, Yeon-Pyo Hong, Hye-Jin Ahn, Hak-Yong Kim, A-Ra Ko, Yong-Joo Kim, Ho-Woo Nam
    The Korean Journal of Parasitology.2011; 49(3): 309.     CrossRef
  • A Case of Cerebral Toxoplasmosis Following Tandem Autologous Stem Cell Transplantation in a Multiple Myeloma Patient
    Kye-Hyung Kim, Kyoung-Ho Song, Jae Hyun Jeon, Wan Beom Park, Sang-Won Park, Hong Bin Kim, Nam Joong Kim, Inho Kim, Myoung-don Oh
    Infection and Chemotherapy.2010; 42(3): 181.     CrossRef
  • What Do We Know About Risk Factors for Infection in Humans withToxoplasma gondiiand How Can We Prevent Infections?
    E. Petersen, G. Vesco, S. Villari, W. Buffolano
    Zoonoses and Public Health.2010; 57(1): 8.     CrossRef
  • Spectrum of Intracranial Parenchymal Lesions in Patients with Human Immunodeficiency Virus Infection in the Republic of Korea
    Pyoeng Gyun Choe, Wan Beom Park, Jin Su Song, Kyoung-Ho Song, Jae Hyun Jeon, Sang-Won Park, Hong Bin Kim, Kee-Hyun Chang, Myoung-don Oh, Kang Won Choe, Nam Joong Kim
    Journal of Korean Medical Science.2010; 25(7): 1005.     CrossRef
  • Toxoplasmosis among the pregnant women attending a Saudi maternity hospital: seroprevalence and possible risk factors
    H. I. AL Mohammad, T. T. Amin, M. H. Balaha, M. S. AL Moghannum
    Annals of Tropical Medicine & Parasitology.2010; 104(6): 493.     CrossRef
  • Toxoplasmosis snapshots: Global status of Toxoplasma gondii seroprevalence and implications for pregnancy and congenital toxoplasmosis
    Georgios Pappas, Nikos Roussos, Matthew E. Falagas
    International Journal for Parasitology.2009; 39(12): 1385.     CrossRef
  • Seroprevalence of Toxoplasma gondii Infection and Characteristics of Seropositive Patients in General Hospitals in Daejeon, Korea
    Dae-Whan Shin, Dong-Yeub Cha, Quan Juan Hua, Guang-Ho Cha, Young-Ha Lee
    The Korean Journal of Parasitology.2009; 47(2): 125.     CrossRef
  • Nested PCR-based detection of Toxoplasma gondii in German shepherd dogs and stray cats in South Korea
    J.Y. Lee, S.E. Lee, E.G. Lee, K.H. Song
    Research in Veterinary Science.2008; 85(1): 125.     CrossRef
  • Genotyping of a Korean isolate of Toxoplasma gondii by multilocus PCR-RFLP and microsatellite analysis
    Juan-Hua Quan, Tae Yun Kim, In-Uk Choi, Young-Ha Lee
    The Korean Journal of Parasitology.2008; 46(2): 105.     CrossRef
  • Seroprevalence of Toxoplasma gondii Infection and Risk Factors Associated with Seropositivity of Pregnant Women in Korea
    Kyun Han, Dae-Whan Shin, Tae-Yong Lee, Young-Ha Lee
    Journal of Parasitology.2008; 94(4): 963.     CrossRef
  • Seroepidemiology of Toxoplasma gondii infection in pregnant women in a public hospital in northern Mexico
    Cosme Alvarado-Esquivel, Antonio Sifuentes-Álvarez, Sergio Guadalupe Narro-Duarte, Sergio Estrada-Martínez, Juan Humberto Díaz-García, Oliver Liesenfeld, Sergio Arturo Martínez-García, Arturo Canales-Molina
    BMC Infectious Diseases.2006;[Epub]     CrossRef
  • 10,616 View
  • 130 Download
  • Crossref

Original Article

ELISA detection of vivax malaria with recombinant multiple stage-specific antigens and its application to survey of residents in endemic areas
Sera Kim, Hye-Jin Ahn, Tong-Soo Kim, Ho-Woo Nam
Korean J Parasitol 2003;41(4):203-207.
Published online December 20, 2003
DOI: https://doi.org/10.3347/kjp.2003.41.4.203

An ELISA was developed for the diagnosis of vivax malaria using multiple stage-specific recombinant antigens of Plasmodium vivax. The DNA from the whole blood of a malaria patient was used as template to amplify the coding regions for the antigenic domains of circumsporozoite protein (CSP-1), merozoite surface protein (MSP-1), apical merozoite antigen (AMA-1), serine repeat antigen (SERA), and exported antigen (EXP-1). Each amplified DNA fragment was inserted into pQE30 plasmid to induce the expression of His-tagged protein in Escherichia coli (M15 strain) by IPTG. His-tagged proteins were purified by Ni-NTA metal-affinity chromatography and used as antigens for ELISA with patient sera that were confirmed previously by blood smear examinations. When applied to patient sera, 122 (80.3%) out of 152 vivax malaria cases reacted to at least one antigen, while no reactions were observed with 128 uninfected serum samples. We applied this ELISA to the screening of 3,262 civilian residents in endemic regions near the DMZ, which resulted in 236 positively detected (7.2%) cases. This method can be applied to serological diagnosis and mass screening in endemic regions, or can be used as a safety test for transfusion blood in endemic areas.

Citations

Citations to this article as recorded by  Crossref logo
  • Using Serological Markers for the Surveillance of Plasmodium vivax Malaria: A Scoping Review
    Lejla Kartal, Ivo Mueller, Rhea J. Longley
    Pathogens.2023; 12(6): 791.     CrossRef
  • Antibodies Against the Plasmodium vivax Apical Membrane Antigen 1 From the Belem Strain Share Common Epitopes Among Other Worldwide Variants
    Ana Caroline Barbosa França, Kátia Sanches Françoso, Rodolfo Ferreira Marques, Gustavo H. G. Trossini, Renan A. Gomes, Marinete M. Póvoa, Maristela G. Cunha, Eduardo L. V. Silveira, Irene S. Soares
    Frontiers in Cellular and Infection Microbiology.2021;[Epub]     CrossRef
  • Analyses of the expression, immunohistochemical properties and serodiagnostic potential of Schistosoma japonicum peroxiredoxin-4
    Minh-Anh Dang-Trinh, Jose Ma. M. Angeles, Kharleezelle J. Moendeg, Adrian Miki C. Macalanda, Thu-Thuy Nguyen, Luna Higuchi, Shotaro Nakagun, Masashi Kirinoki, Yuichi Chigusa, Yasuyuki Goto, Shin-ichiro Kawazu
    Parasites & Vectors.2020;[Epub]     CrossRef
  • Development and optimization of cocktail-ELISA for a unified surveillance of zoonotic schistosomiasis in multiple host species
    Kharleezelle J. Moendeg, Jose Ma. M. Angeles, Yasuyuki Goto, Lydia R. Leonardo, Masashi Kirinoki, Elena A. Villacorte, Pilarita T. Rivera, Noboru Inoue, Yuichi Chigusa, Shin-ichiro Kawazu
    Parasitology Research.2015; 114(3): 1225.     CrossRef
  • Probability of Antibody Formation against Circumsporozoite Protein of Plasmodium vivax among Korean Malaria Patients
    Ho-Woo Nam, Kyoung Ju Song, Hye Jin Ahn, Zhaoshou Yang, Chom-Kyu Chong, Pyo Yun Cho, Seong Kyu Ahn, Tong-Soo Kim
    The Korean Journal of Parasitology.2014; 52(2): 143.     CrossRef
  • Immunological markers of Plasmodium vivaxexposure and immunity: a systematic review and meta-analysis
    Julia C Cutts, Rosanna Powell, Paul A Agius, James G Beeson, Julie A Simpson, Freya J I Fowkes
    BMC Medicine.2014;[Epub]     CrossRef
  • A Recombinant Plasmodium vivax Apical Membrane Antigen-1 to Detect Human Infection in Iran
    Afsaneh Motevalli Haghi, Mohammad Reza Khoramizade, Mehdi Nateghpour, Mehdi Mohebali, Gholam Hossein Edrissian, Mohammad Reza Eshraghian, Zargham Sepehrizadeh
    The Korean Journal of Parasitology.2012; 50(1): 15.     CrossRef
  • Isolation and Characterization of the MSP1 Genes from Plasmodium malariae and Plasmodium ovale
    George J. Dawson, Suresh M. Desai, Larry Birkenmeyer, A. Scott Muerhoff
    The American Journal of Tropical Medicine and Hygiene.2010; 82(6): 996.     CrossRef
  • Detection ofPlasmodium falciparum,P. vivax,P. ovale, andP. malariaeMerozoite Surface Protein 1-p19 Antibodies in Human Malaria Patients and Experimentally Infected Nonhuman Primates
    A. Scott Muerhoff, Larry G. Birkenmeyer, Ruthie Coffey, Bruce J. Dille, John W. Barnwell, William E. Collins, Joann S. Sullivan, George J. Dawson, Suresh M. Desai
    Clinical and Vaccine Immunology.2010; 17(10): 1631.     CrossRef
  • A new ELISA kit which uses a combination of Plasmodium falciparum extract and recombinant Plasmodium vivax antigens as an alternative to IFAT for detection of malaria antibodies
    Cecile Doderer, Aurelie Heschung, Phillippe Guntz, Jean-Pierre Cazenave, Yves Hansmann, Alexandre Senegas, Alexander W Pfaff, Tamer Abdelrahman, Ermanno Candolfi
    Malaria Journal.2007;[Epub]     CrossRef
  • 8,769 View
  • 82 Download
  • Crossref

Brief Communication

ELISA detection of IgG antibody against a recombinant major surface antigen (Nc-p43) fragment of Neospora caninum in bovine sera
Hye-Jin Ahn, Sera Kim, Dae-Yong Kim, Ho-Woo Nam
Korean J Parasitol 2003;41(3):175-177.
Published online September 20, 2003
DOI: https://doi.org/10.3347/kjp.2003.41.3.175

An ELISA was established to measure bovine IgG directed against the recombinant antigenic determinant of Nc-p43, a major surface antigen of Neospora caninum. In a previous study, two thirds of the C-terminal of the molecule was expressed as a 6 × His tagged protein (Ncp43P) for ELISA using 2/3 of the N-terminal of SAG1 from Toxoplasma gondii as a control (TgSAG1A). Among 852 cattle sera collected from stock farms scattered nation-wide, 103 sera (12.1%) were found to react with Ncp43P positively, but no positive reaction was observed with TgSAG1A. This study shows that Ncp43P could be available as an efficient antigen for the diagnosis of neosporosis in cattle. Furthermore, it together with TgSAG1A, could be useful for the differential diagnosis of N. caninum and T. gondii infections in other mammals.

Citations

Citations to this article as recorded by  Crossref logo
  • Use of ELISA based on NcSRS2 of Neospora caninumexpressed in Pichia pastoris for diagnosing neosporosis in sheep and dogs
    Amanda Fernandes Pinheiro, Sibele Borsuk, Maria Elisabeth Aires Berne, Luciano da Silva Pinto, Renato Andreotti, Talita Roos, Barbara Couto Roloff, Fábio Pereira Leivas Leite
    Revista Brasileira de Parasitologia Veterinária.2015; 24(2): 148.     CrossRef
  • Diagnostic Potential of Anti-rNcp-43 Polyclonal Antibodies for the Detection of Neospora caninum
    Gizele Lima de Sá, Diene de Borba Pacheco, Leonardo Garcia Monte, Francine Alves Sinnott, Marina Amaral Xavier, Caroline Rizzi, Sibele Borsuk, Maria Elisabeth Aires Berne, Renato Andreotti, Cláudia Pinho Hartleben
    Current Microbiology.2014; 68(4): 472.     CrossRef
  • Expression ofNeospora caninumNcSRS2 surface protein inPichia pastorisand its application for serodiagnosis ofNeosporainfection
    Amanda Fernandes Pinheiro, Sibele Borsuk, Maria Elisabeth Aires Berne, Luciano da Silva Pinto, Renato Andreotti, Talita Roos, Barbara Couto Rollof, Fábio Pereira Leivas Leite
    Pathogens and Global Health.2013; 107(3): 116.     CrossRef
  • Development of an indirect ELISA-NcSRS2 for detection of Neospora caninum antibodies in cattle
    Sibele Borsuk, Renato Andreotti, Fábio Pereira Leivas Leite, Luciano da Silva Pinto, Simone Simionatto, Claudia Pinho Hartleben, Marcelo Goetze, Leandra Marla Oshiro, Maria de Fátima Cepa Matos, Maria Elisabeth Aires Berne
    Veterinary Parasitology.2011; 177(1-2): 33.     CrossRef
  • Serodiagnosis of Neospora caninum infection in cattle using a recombinant tNcSRS2 protein-based ELISA
    Jing Liu, Jinshu Yu, Ming Wang, Qun Liu, Wei Zhang, Chong Deng, Jun Ding
    Veterinary Parasitology.2007; 143(3-4): 358.     CrossRef
  • Epidemiology and Control of Neosporosis andNeospora caninum
    J. P. Dubey, G. Schares, L. M. Ortega-Mora
    Clinical Microbiology Reviews.2007; 20(2): 323.     CrossRef
  • Diagnosis of bovine neosporosis: Recent advances and perspectives
    Luis Ortega-Mora, Aurora Fernández-García, Mercedes Gómez-Bautista
    Acta Parasitologica.2006; 51(1): 1.     CrossRef
  • Diagnosis of bovine neosporosis
    J.P. Dubey, G. Schares
    Veterinary Parasitology.2006; 140(1-2): 1.     CrossRef
  • Comparison of proteome and antigenic proteome between two Neospora caninum isolates
    Yong-Seung Shin, Gee-Wook Shin, Young-Rim Kim, Eun-Young Lee, Hyang-Hee Yang, K.J. Palaksha, Hee-Jeong Youn, Jae-Hoon Kim, Dae-Yong Kim, A.E. Marsh, J. Lakritz, Tae-Sung Jung
    Veterinary Parasitology.2005; 134(1-2): 41.     CrossRef
  • HPLC purification of recombinant NcGRA6 antigen improves enzyme-linked immunosorbent assay for serodiagnosis of bovine neosporosis
    M.C. Jenkins, R. Fetterer, G. Schares, C. Björkman, W. Wapenaar, M. McAllister, J.P. Dubey
    Veterinary Parasitology.2005; 131(3-4): 227.     CrossRef
  • Identification of antigenic proteins from Neospora caninum recognized by bovine immunoglobulins M, E, A and G using immunoproteomics
    Yong‐seung Shin, Eung‐goo Lee, Gee‐wook Shin, Young‐rim Kim, Eun‐young Lee, Jae‐hoon Kim, Hwan Jang, Laurel J. Gershwin, Dae‐yong Kim, Yong‐hwan Kim, Gon‐sup Kim, Myung‐deuk Suh, Tae‐sung Jung
    PROTEOMICS.2004; 4(11): 3600.     CrossRef
  • Development of competitive ELISA for neosporosis by employing immunoproteomics
    Yong-seung Shin, Eung-goo Lee, Gee-wook Shin, Young-rim Kim, Eun-young Lee, Jae-hoon Kim, Hwan Jang, Dae-yong Kim, Yong-hwan Kim, Gon-sup Kim, Myung-deuk Suh, Tae-sung Jung
    Clinical Proteomics.2004;[Epub]     CrossRef
  • 8,606 View
  • 77 Download
  • Crossref
Original Articles
Protease activity of 80 kDa protein secreted from the apicomplexan parasite Toxoplasma gondii
Kyoung-Ju Song, Ho-Woo Nam
Korean J Parasitol 2003;41(3):165-169.
Published online September 20, 2003
DOI: https://doi.org/10.3347/kjp.2003.41.3.165

This study describes the characterization of 80 kDa protease showing gelationlytic property among three proteases in the excretory/secretory proteins (ESP) from Toxoplasma gondii. The protease activity was detected in the ESP but not in the somatic extract of RH tachyzoites. This protease was active only in the presence of calcium ion but not other divalent cationic ions such as Cu2+, Zn2+, Mg2+, and Mn2+, implying that Ca2+ is critical factor for the activation of the protease. The 80 kDa protease was optimally active at pH 7.5. Its gelatinolytic activity was maximal at 37℃, and significant level of enzyme activity of the protease remained after heat treatment at 56℃ for 30 min or 100℃ for 10 min. This thermostable enzyme was strongly inhibited by metal chelators, i.e., EDTA, EGTA, and 1,10-phenanthroline. Thus, the 80 kDa protease n the ESP secreted by T. gondii was classified as a calcium dependent neutral metalloprotease.

Citations

Citations to this article as recorded by  Crossref logo
  • Purification and characterization of cysteine protease of Sarcocystis fusiformis from infected Egyptian water buffaloes
    Amal Z. Barakat, Azza M. Abdel-Aty, Marwa K. Ibrahim, Hala A. Salah, Usama M. Hegazy, Rasha A. M. Azouz, Roqaya I. Bassuiny, Raafat M. Shaapan, Saleh A. Mohamed
    Scientific Reports.2023;[Epub]     CrossRef
  • In vitro activity of N-phenyl-1,10-phenanthroline-2-amines against tachyzoites and bradyzoites of Toxoplasma gondii
    Erica S. Martins-Duarte, Juliana de Araujo Portes, Ramon Borges da Silva, Hugo Silva Pires, Simon J. Garden, Wanderley de Souza
    Bioorganic & Medicinal Chemistry.2021; 50: 116467.     CrossRef
  • Characterization of metalloproteases and serine proteases of Toxoplasma gondii tachyzoites and their effect on epithelial cells
    Carlos J. Ramírez-Flores, Rosalba Cruz-Mirón, Rossana Arroyo, Mónica E. Mondragón-Castelán, Tais Nopal-Guerrero, Sirenia González-Pozos, Emmanuel Ríos-Castro, Ricardo Mondragón-Flores
    Parasitology Research.2019; 118(1): 289.     CrossRef
  • Host-Toxoplasma gondii Coadaptation Leads to Fine Tuning of the Immune Response
    Thaís Rigueti Brasil, Celio Geraldo Freire-de-Lima, Alexandre Morrot, Andrea Cristina Vetö Arnholdt
    Frontiers in Immunology.2017;[Epub]     CrossRef
  • Toxoplasma gondii: Effects of neuwiedase, a metalloproteinase from Bothrops neuwiedi snake venom, on the invasion and replication of human fibroblasts in vitro
    Luciana Machado Bastos, Robson J. Oliveira Júnior, Deise Aparecida Oliveira Silva, José Roberto Mineo, Carlos Ueira Vieira, David Nascimento Silva Teixeira, Maria Inês Homsi-Brandeburgo, Veridiana Melo Rodrigues, Amélia Hamaguchi
    Experimental Parasitology.2008; 120(4): 391.     CrossRef
  • 9,095 View
  • 70 Download
  • Crossref
Laboratory passage and characterization of an isolate of Toxoplasma gondii from an ocular patient in Korea
Jong-Yil Chai, Aifen Lin, Eun-Hee Shin, Myoung-Don Oh, Eun-Taek Han, Ho-Woo Nam, Soon-Hyung Lee
Korean J Parasitol 2003;41(3):147-154.
Published online September 20, 2003
DOI: https://doi.org/10.3347/kjp.2003.41.3.147

Toxoplasma gondii tachyzoites were isolated from the blood of an ocular patient, and have been successfully passaged in the laboratory, for over a year, by peritoneal inoculation in mice. The isolated parasite was designated the Korean Isolate-1 (KI-1) and its characteristics were compared with those of the RH strain, a well-known virulent strain originating from a child who suffered from encephalitis. The morphology, pathogenicity, infectivity and cell culture characteristics of the KI-1 were similar to those of the RH strain. Both RH and KI-1 antigens were detected by an anti-T. gondii monoclonal antibody (mAb), Tg563, against the major surface protein SAG1 (30 kDa), whereas no reaction was observed against an anti-Neospora caninum mAb, 12B4. The KI-1 was confirmed as an isolate of T. gondii. A long-term laboratory maintenance and characterization of a local T. gondii isolate is reported for the first time in the Republic of Korea.

Citations

Citations to this article as recorded by  Crossref logo
  • Molecular detection of Toxoplasma gondii in wild oysters and seawater on the southeast coast of South Korea
    Hyejoo Shin, Sooji Hong, Seungwan Ryoo, Jong-Yil Chai, Bong-Kwang Jung
    Food Microbiology.2026; 134: 104925.     CrossRef
  • Clinical characteristics of toxoplasmosis patients in Korea: A retrospective study using health insurance review and assessment service data and electronic medical records
    Do-Won Ham, Bong-Kwang Jung, Ji-Hun Shin, Yong Joon Kim, Kyoung Yul Seo, Seung Mi Lee, Jae Hyoung Im, Jeong-Ran Kwon, Ho-Sung Lee, Kyung-Won Hwang, Eun-Hee Shin
    Parasites, Hosts and Diseases.2024; 62(4): 424.     CrossRef
  • Global Proteome-Wide Analysis of Cysteine S-Nitrosylation in Toxoplasma gondii
    Zexiang Wang, Jia Li, Qianqian Yang, Xiaolin Sun
    Molecules.2023; 28(21): 7329.     CrossRef
  • Unifying Virulence Evaluation in Toxoplasma gondii: A Timely Task
    Rafael Calero-Bernal, Mercedes Fernández-Escobar, Frank Katzer, Chunlei Su, Luis Miguel Ortega-Mora
    Frontiers in Cellular and Infection Microbiology.2022;[Epub]     CrossRef
  • Review of Successful Control of Parasitic Infections in Korea
    Sung-Tae Hong, Tai-Soon Yong
    Infection & Chemotherapy.2020; 52(3): 427.     CrossRef
  • An outbreak of toxoplasmosis in squirrel monkeys (Saimiri sciureus) in South Korea
    Hanseul Oh, Kyung‐Yeon Eo, Sanjeev Gumber, Jung Joo Hong, C‐Yoon Kim, Hyun‐Ho Lee, Young‐Mok Jung, Jin Kim, Gyu‐Whan Whang, Ji‐Min Lee, Yong‐Gu Yeo, Bokyeong Ryu, Ji‐Sook Ryu, Seul‐Kee Lee, Ukjin Kim, Sin‐Geun Kang, Jae‐Hak Park
    Journal of Medical Primatology.2018; 47(4): 238.     CrossRef
  • Detection of Antibodies against Toxoplasma gondii in Cattle Raised in Gyeongbuk Province, Korea
    Jaejun Oh, Seung-Hun Lee, Seung-Jin Lee, Young-Hoan Kim, Seung-Chun Park, Man-Hee Rhee, Oh-Deog Kwon, Tae-Hwan Kim, Dongmi Kwak
    Journal of Food Protection.2016; 79(5): 821.     CrossRef
  • <i>Toxoplasma gondii</i> B1 Gene Detection in Feces of Stray Cats around Seoul, Korea and Genotype Analysis of Two Laboratory-Passaged Isolates
    Bong-Kwang Jung, Sang-Eun Lee, Hyemi Lim, Jaeeun Cho, Deok-Gyu Kim, Hyemi Song, Min-Jae Kim, Eun-Hee Shin, Jong-Yil Chai
    The Korean Journal of Parasitology.2015; 53(3): 259.     CrossRef
  • Ocular toxoplasmosis past, present and new aspects of an old disease
    M. Maenz, D. Schlüter, O. Liesenfeld, G. Schares, U. Gross, U. Pleyer
    Progress in Retinal and Eye Research.2014; 39: 77.     CrossRef
  • Detection of Ocular Toxoplasma gondii Infection in Chronic Irregular Recurrent Uveitis by PCR
    Sang-Eun Lee, Sung-Hee Hong, Seong-Ho Lee, Young-Il Jeong, Su Jin Lim, Oh Woong Kwon, Sun Hyun Kim, Young Sung You, Shin-Hyeong Cho, Won-Ja Lee
    The Korean Journal of Parasitology.2012; 50(3): 229.     CrossRef
  • Immune Responses of Mice Intraduodenally Infected withToxoplasma gondiiKI-1 Tachyzoites
    Eun-Hee Shin, Yeoun Sook Chun, Won-Hee Kim, Jae-Lip Kim, Kyoung-Ho Pyo, Jong-Yil Chai
    The Korean Journal of Parasitology.2011; 49(2): 115.     CrossRef
  • Resistance toToxoplasma gondiiInfection in Mice Treated with Silk Protein by Enhanced Immune Responses
    Joung-Ho Moon, Kyoung-Ho Pyo, Bong-Kwang Jung, Hyang Sook Chun, Jong-Yil Chai, Eun-Hee Shin
    The Korean Journal of Parasitology.2011; 49(3): 303.     CrossRef
  • Proteomic Analysis ofToxoplasma gondiiKI-1 Tachyzoites
    Si-Hwan Choi, Tae Yun Kim, Sung Goo Park, Guang-Ho Cha, Dae-Whan Shin, Jong-Yil Chai, Young-Ha Lee
    The Korean Journal of Parasitology.2010; 48(3): 195.     CrossRef
  • Prevalence ofToxoplasma gondiiInfection in Stray and Household Cats in Regions of Seoul, Korea
    Sang-Eun Lee, Jae-Yeong Kim, Yun-Ah Kim, Shin-Hyeong Cho, Hye-Jin Ahn, Heung-Myong Woo, Won-Ja Lee, Ho-Woo Nam
    The Korean Journal of Parasitology.2010; 48(3): 267.     CrossRef
  • Comparison of the pathogensis of two isolates of Besnoitia caprae in inbred BALB/c mice
    Ahmad Oryan, Fatemeh Namazi, Mohammad-Mehdi Namavari, Hassan Sharifiyazdi, Marjan Moraveji
    Veterinary Research Communications.2010; 34(5): 423.     CrossRef
  • Suppression of CD4+T-Cells in the Spleen of Mice Infected withToxoplasma gondiiKI-1 Tachyzoites
    Won-Hee Kim, Eun-Hee Shin, Jae-Lip Kim, Seung-Young Yu, Bong-Kwang Jung, Jong-Yil Chai
    The Korean Journal of Parasitology.2010; 48(4): 325.     CrossRef
  • Changing Patterns of Human Parasitic Infection in Korea
    Myoung-Hee Ahn
    Hanyang Medical Reviews.2010; 30(3): 149.     CrossRef
  • Genotype of Toxoplasma gondii from Blood of Stray Cats in Gyeonggi-do, Korea
    Hye-Youn Kim, Yun-Ah Kim, Ho Sa Lee, Ho Gun Rhie, Shin-Hyeong Cho, Jae-Ran Yu, Sang-Eun Lee
    The Korean Journal of Parasitology.2009; 47(4): 413.     CrossRef
  • Seroprevalence of Toxoplasma gondii Infection and Characteristics of Seropositive Patients in General Hospitals in Daejeon, Korea
    Dae-Whan Shin, Dong-Yeub Cha, Quan Juan Hua, Guang-Ho Cha, Young-Ha Lee
    The Korean Journal of Parasitology.2009; 47(2): 125.     CrossRef
  • Evaluation of the Korean Isolate-1 Tachyzoite Antigen for Serodiagnosis of Toxoplasmosis
    Eun-Hee Shin, Dong-Hee Kim, Aifen Lin, Jo-Woon-Yi Lee, Hyo-Jin Kim, Myoung-Hee Ahn, Jong-Yil Chai
    The Korean Journal of Parasitology.2008; 46(1): 45.     CrossRef
  • Genotyping of a Korean isolate of Toxoplasma gondii by multilocus PCR-RFLP and microsatellite analysis
    Juan-Hua Quan, Tae Yun Kim, In-Uk Choi, Young-Ha Lee
    The Korean Journal of Parasitology.2008; 46(2): 105.     CrossRef
  • MIGRATION OF NEODIPLOSTOMUM LEEI (DIGENEA: NEODIPLOSTOMIDAE) NEODIPLOSTOMULA TO THE LIVERS OF VARIOUS MAMMALS
    Eun-Hee Shin, Il-Myung Kim, Jae-Lip Kim, Eun-Taek Han, Yun-Kyu Park, Yukifumi Nawa, Jina Kook, Soon-Hyung Lee, Jong-Yil Chai
    Journal of Parasitology.2006; 92(2): 223.     CrossRef
  • Genetic characteristics of the Korean isolate KI-1 of Toxoplasma gondii
    Aifen Lin, Eun-Hee Shin, Tae-Yun Kim, Jae-Hwan Park, Sang-Mee Guk, Jong-Yil Chai
    The Korean Journal of Parasitology.2005; 43(1): 27.     CrossRef
  • Food-borne Parasitic Diseases
    Jong-Yil Chai
    Journal of the Korean Medical Association.2004; 47(6): 496.     CrossRef
  • 9,864 View
  • 100 Download
  • Crossref

Among the panel of monoclonal antibodies (mAb) against Toxoplasma gondii, mAb of Tg621 (Tg621) clone blotted 38 kDa protein which localized in the cytoplasm of tachyzoites by immunofluorescence microscopy. The protein was not released into the parasitophorous vacuole during or after invasion. The cDNA fragment encoding the protein was obtained by screening a T. gondii cDNA expression library with Tg621. The full length cDNA sequence was completed with 5'-RACE as 1,592 bp, which contained open reading frame of 942 bp. The deduced amino acid sequence of Tg621 consisted of a polypeptide of 313 amino acids, with significant homology to ribosomal P proteins (RPP) of other organisms especially high to those of apicomplexan species. The expressed and purified TgRPP was assayed in western blot with the sera of toxoplasmosis patients and normal sera, which resulted in the 74.0% of positive reactions in toxoplasmosis patients whereas 8.3% in normal group. Therefore, the antibody formation against TgRPP in toxoplasmosis patients was regarded as specific for T. gondii infection and suggested a potential autoantibody.

Citations

Citations to this article as recorded by  Crossref logo
  • Expression and characterization of Pen b 26 allergen of Penicillium brevicompactum in Escherichia coli
    M. Serdal Sevinc, Veena Kumar, Makonnen Abebe, Susantha Mohottalage, Premkumari Kumarathasan, Renaud Vincent, Hari M. Vijay
    Protein Expression and Purification.2009; 65(1): 8.     CrossRef
  • Identification of ribosomal phosphoprotein P0 of Neospora caninum as a potential common vaccine candidate for the control of both neosporosis and toxoplasmosis
    Houshuang Zhang, Eung-goo Lee, Min Liao, Muller K.A. Compaore, Guohong Zhang, Osamu Kawase, Kozo Fujisaki, Chihiro Sugimoto, Yoshifumi Nishikawa, Xuenan Xuan
    Molecular and Biochemical Parasitology.2007; 153(2): 141.     CrossRef
  • Enzyme-catalyzed amplified immunoassay for the detection of Toxoplasma gondii-specific IgG using Faradaic impedance spectroscopy, CV and QCM
    Yanjun Ding, Hua Wang, Guoli Shen, Ruqin Yu
    Analytical and Bioanalytical Chemistry.2005; 382(7): 1491.     CrossRef
  • Host cell binding of GRA10, a novel, constitutively secreted dense granular protein from Toxoplasma gondii
    Hye-Jin Ahn, Sehra Kim, Ho-Woo Nam
    Biochemical and Biophysical Research Communications.2005; 331(2): 614.     CrossRef
  • The P Domain of the P0 Protein ofPlasmodium falciparumProtects against Challenge with Malaria Parasites
    K. Rajeshwari, Kalpesh Patel, Savithri Nambeesan, Monika Mehta, Alfica Sehgal, Tirtha Chakraborty, Shobhona Sharma
    Infection and Immunity.2004; 72(9): 5515.     CrossRef
  • 8,917 View
  • 66 Download
  • Crossref